November 23, 2025

The landscape of Applied Behavior Analysis (ABA) therapy is evolving, with a growing emphasis on the role of reinforcement in shaping behavior. Did you know that the demand for Board Certified Behavior Analysts (BCBAs) is skyrocketing? Continuous reinforcement, where rewards are provided consistently for desired actions, stands out as a pivotal strategy that can significantly enhance learning and behavior change. This approach not only fosters immediate behavioral improvements but also lays the groundwork for long-term success.
However, the challenge remains: how can practitioners effectively implement this approach while navigating the complexities of individual client needs and maintaining motivation over time? Reflect on your current hiring challenges - are you equipped to meet the rising demand for effective ABA services? By adopting a continuous schedule of reinforcement, you can address these issues head-on, ensuring that your practice thrives in this dynamic environment.
Did you know that the demand for Board Certified Behavior Analysts (BCBAs) is projected to increase by 25% by 2026? With an anticipated job growth rate of 22% over the next decade, the need for qualified professionals in Applied Behavior Analysis (ABA) has never been greater. Hire ABA acts as a dedicated recruitment platform, linking BCBAs with premier job opportunities tailored to their expertise and career aspirations.
This platform streamlines the hiring process, making it easier for candidates to find roles that align with their skills. Not only does Hire ABA simplify job matching, but it also enhances the overall experience for those looking to advance their careers in ABA therapy. The job market is robust, as evidenced by the surge in BCBA job postings - from approximately 789 in 2010 to over 57,000 by 2022. Notably, California leads the way, accounting for 18% of the demand for BCBA job postings.
By leveraging data-driven insights and a user-friendly interface, Hire ABA ensures that qualified professionals can easily find roles that meet their needs. Have you considered how a personalized resume assessment could elevate your job search? Candidates can submit their resumes for evaluation, allowing our team to assess their experience and career goals. With advanced job fit scoring, we identify opportunities that match their skills, preferences, and desired locations, ultimately contributing to a more efficient job market in the ABA sector.
As one recruitment specialist noted, "Connecting BCBAs with the right opportunities is crucial for addressing the growing demand for ABA services and improving access to care." Don’t miss out on the chance to advance your career - explore the opportunities available through Hire ABA today!

Establishing new habits is crucially supported by a continuous schedule of reinforcement, which involves offering a reward each time a desired action occurs. This method significantly enhances learning by establishing a strong connection between the action and the reward through a continuous schedule of reinforcement, leading to consistent behavioral changes. For example, when a child receives praise every time they complete a task, they are more likely to repeat that behavior in the future. This approach proves particularly effective during the initial stages of learning new skills when applied as a continuous schedule of reinforcement.
But what about the timing of rewards? Studies indicate that the speed of learning and the duration of its effects are heavily influenced by when rewards are given. While consistent rewards can encourage quick learning, they may also lead to rapid extinction if those rewards are removed. To maintain behavior over time, practitioners often transition from continuous reinforcement to intermittent support, a process known as schedule thinning.
As Jonathan Tarbox aptly states, 'A continuous schedule of reinforcement involves providing a reinforcer each time a target action occurs, making it most effective for swiftly establishing new actions.' This highlights the importance of a continuous schedule of reinforcement in providing strategic ongoing support in ABA treatment, which is essential for promoting effective learning and fostering lasting behavioral improvements.
Are you facing challenges in hiring qualified BCBAs? Consider how the principles of continuous reinforcement can be applied not just in behavioral therapy, but also in your recruitment strategies. By leveraging platforms like Hire ABA, you can ensure a steady stream of qualified candidates, enhancing your team's effectiveness and ultimately improving outcomes.

Enhancing motivation is essential through a continuous schedule of reinforcement, which provides immediate rewards for desired behaviors. Clients are more likely to engage actively in counseling sessions when they understand that their efforts will be rewarded promptly.
For instance, implementing a token system allows users to earn tokens for completing tasks, significantly increasing their motivation to participate. Recent studies indicate that a continuous schedule of reinforcement with prompt rewards leads to higher levels of intrinsic motivation, thereby improving the effectiveness of these strategies in treatment settings.
As Guang Zhao states, "Immediate rewards enhance task performance by increasing cognitive engagement in the task," underscoring the critical role of immediate feedback in cultivating a positive learning environment. By employing these techniques, therapists can foster a more engaging and productive experience for those they support.

In ABA therapy, the use of a continuous schedule of reinforcement is crucial for establishing new actions. By reinforcing every instance of a desired behavior, therapists help clients learn and adopt new skills quickly. For instance, when a child learns to say 'please' while making a request, providing immediate praise or a small reward each time they use the word reinforces that behavior, increasing the likelihood of it occurring again. This method proves particularly effective for young learners or those acquiring new skills.
Have you considered how a continuous schedule of reinforcement can transform your approach to ABA therapy? By implementing this strategy, you not only enhance learning but also foster a positive environment for skill development. The benefits are clear: clients become more engaged, and their progress accelerates.
As you reflect on your current practices, think about the potential impact of a continuous schedule of reinforcement. Are you maximizing its effectiveness in your sessions? Embracing this method can lead to significant improvements in client outcomes, making it an essential component of your therapeutic toolkit.

Predictability in reinforcement schedules is crucial for establishing trust within the therapeutic relationship. When individuals know what to expect from their interactions with therapists, they feel a greater sense of security, which encourages open engagement. For instance, when a child consistently receives a reward for completing tasks, they start to anticipate positive outcomes, fostering reliability in the therapeutic process. This predictability not only enhances the learning experience but also strengthens the bond between therapist and individual, ultimately leading to more effective therapy outcomes.
Psychologists emphasize that a continuous schedule of reinforcement plays a significant role in influencing trust, creating a consistent atmosphere where individuals feel valued and understood. The predictability of rewards, achieved through a continuous schedule of reinforcement, enhances engagement and fosters a collaborative environment, essential for effective therapeutic interventions. Have you considered how a structured reward system could transform your therapeutic practice?
Moreover, integrating variable ratio reward systems can boost resilience and persistence in actions. Tailoring reward strategies to meet individual client needs ensures that the therapeutic approach remains both effective and adaptable. By focusing on predictability and reliability, therapists can create a nurturing environment that promotes growth and healing.

Immediate feedback stands as a cornerstone of ABA therapy, significantly enhancing the learning process. When support is provided right after a desired action, it creates a clear link between the act and its beneficial result. For instance, when a child receives immediate praise for sharing a toy, they are more likely to repeat that action in the future. This prompt encouragement not only enhances learning but also promotes greater involvement during counseling sessions.
Research indicates that immediate rewards following specific behaviors enhance skill acquisition in ABA practices, particularly in children with Autism Spectrum Disorder (ASD). Have you considered how timely feedback could transform your approach? Educators emphasize its importance, noting that it allows students to adjust their learning habits effectively. As Oke James Ajogbeje states, "Timely feedback plays an integral role in student learning and the relationship is strong."
Recent studies have indicated that structured feedback mechanisms, including prompt encouragement, play a vital role in optimizing learning outcomes in therapeutic settings. Furthermore, integrating concrete rewards, such as stickers and toys, along with techniques like token economies, can further improve the effectiveness of strategies in ABA therapy. Are you ready to enhance your practice with these proven methods?

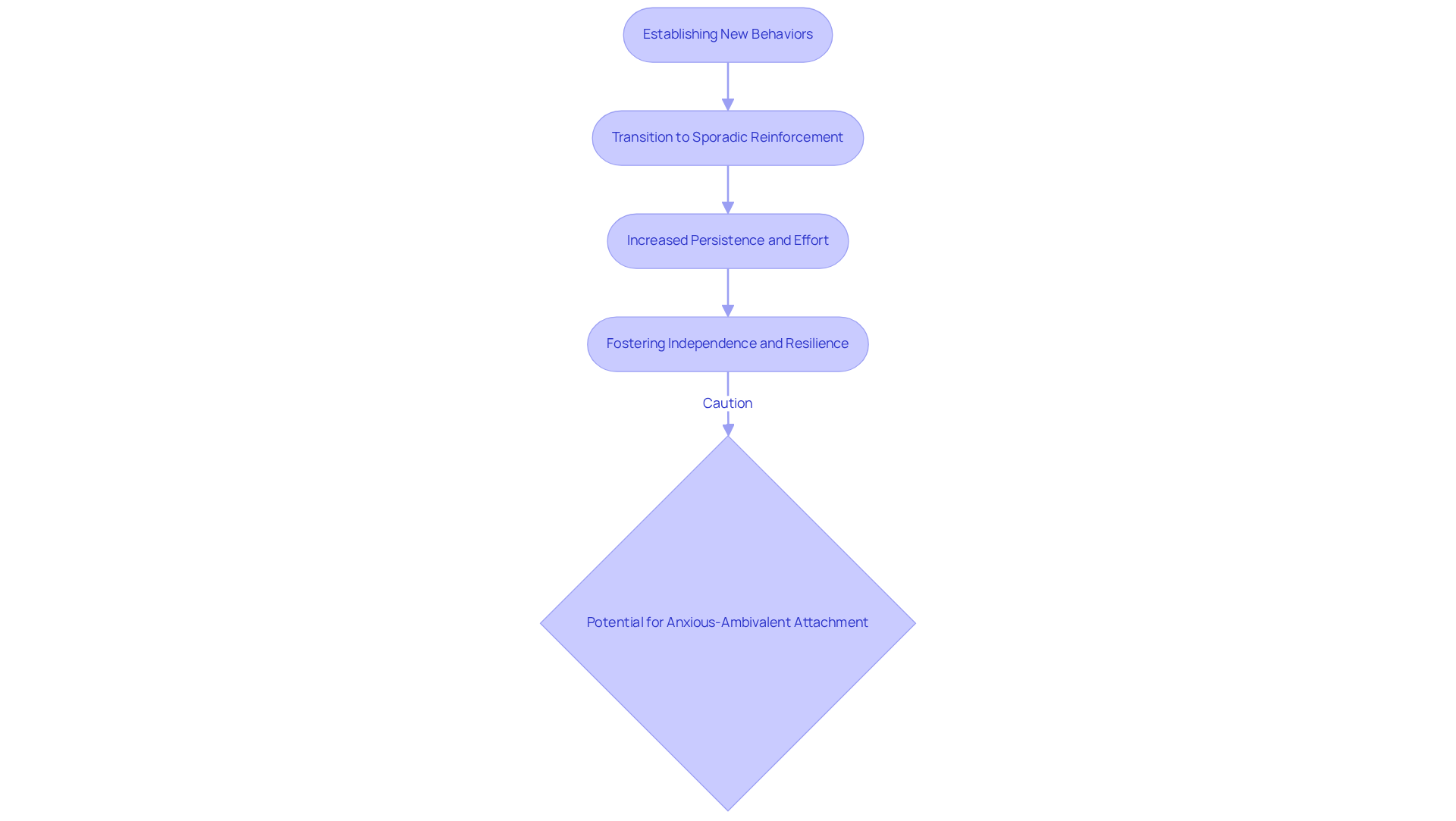
While ongoing support is effective for establishing new actions, shifting to sporadic encouragement is essential for maintaining long-term changes in conduct. Have you considered how this approach could impact your hiring strategies? Studies suggest that slowly decreasing the rate of rewards assists individuals in retaining their abilities without relying on incentives. For instance, after a child consistently uses 'please' when making requests, a therapist might switch to providing praise only occasionally. This encourages the child to continue using the word without expecting a reward every time.
Research has indicated that intermittent rewards lead to greater persistence and increased overall effort in comparison to a continuous schedule of reinforcement. This establishes it as a potent approach in behavior modification utilizing a continuous schedule of reinforcement. Behavior analysts stress that this gradual reduction of support is essential for fostering independence and resilience in individuals, ultimately resulting in more substantial and enduring behavioral changes.
However, it is important to consider that intermittent reward can also lead to anxious-ambivalent attachment in children. This highlights the need for a balanced approach in its application. Are you ready to explore how these principles can enhance your recruitment strategies? With the right support, you can foster a more effective hiring process.

Tailoring ongoing support strategies to address unique participant needs is crucial for enhancing the effectiveness of ABA therapy. Did you know that children in ABA interventions see an average increase of 4.46 points on adaptive behavior scales for every 12 months spent in therapy? This statistic underscores the importance of personalized approaches in achieving meaningful outcomes.
Each participant possesses distinct preferences and motivators. Understanding these factors can significantly boost engagement. For instance, a therapist may discover that a child responds more positively to verbal praise rather than tangible rewards like stickers or toys. As highlighted, "Developing effective support systems customized for each learner requires a thorough evaluation of their preferences and actions."
By aligning reinforcement methods with each individual's interests and motivations, therapists can enhance the therapeutic experience through a continuous schedule of reinforcement. This customized approach not only enhances participant engagement but also encourages the transfer of acquired skills across different environments, ultimately leading to improved outcomes in behavior modification.
Regular assessment of effective reinforcers and timely adjustments are fundamental steps in this process. Are you currently facing challenges in hiring qualified professionals who understand these personalized strategies? Consider how Hire ABA can help you recruit the right talent to enhance your team's effectiveness.

The use of a continuous schedule of reinforcement is essential in alleviating anxiety among individuals, as it establishes a structured and predictable therapeutic environment. When individuals understand that their efforts will be rewarded through a continuous schedule of reinforcement, they gain a heightened sense of security, which significantly reduces anxiety related to therapy participation. For instance, consider a child who receives regular praise for their achievements; this child is more likely to develop confidence and actively engage in challenging tasks.
This nurturing environment not only fosters a sense of safety but also encourages individuals to concentrate on their learning and personal development. Research shows that supportive environments can greatly enhance therapeutic outcomes, empowering individuals to explore new skills without the fear of failure. Dr. Alexandra C. Pike states, "Interventions should focus directly on modifying how an individual changes their behavior in response to negative outcomes," highlighting the critical role of a supportive environment in therapy.
Moreover, studies indicate that individuals in settings with steady support report a 30% increase in engagement levels, underscoring the effectiveness of this strategy. To cultivate such environments, healthcare employers should implement a continuous schedule of reinforcement through regular feedback mechanisms and structured reward systems that acknowledge client efforts. This approach not only fosters a more engaging therapeutic experience but also alleviates anxiety, paving the way for better outcomes.

The effectiveness of ABA therapy is significantly enhanced by implementing a continuous schedule of reinforcement. Therapists can accelerate learning, boost motivation, and instill lasting behavioral changes by using a continuous schedule of reinforcement to consistently reward desired behaviors. This method not only helps clients achieve their therapeutic goals but also fosters a positive therapeutic alliance.
Research shows that organized support strategies lead to substantial improvements in various developmental areas, including communication and social skills. For instance, children receiving 25 to 40 hours of treatment each week often demonstrate remarkable progress in adaptive skills and emotional regulation.
As practitioners refine their support techniques, they can optimize intervention outcomes, ensuring clients reap the full benefits of ABA therapy. Recent studies highlight that a continuous schedule of reinforcement is essential as it not only drives immediate behavior change but also contributes to long-term success, establishing it as a cornerstone of effective ABA practice.
Are you facing challenges in hiring qualified BCBAs? Consider how the principles of ABA can be applied to your recruitment strategies. With the right support, you can enhance your team's effectiveness and ultimately improve client outcomes.

The demand for Board Certified Behavior Analysts (BCBAs) is on the rise, making effective recruitment strategies more crucial than ever. The implementation of a continuous schedule of reinforcement in ABA therapy stands out as a pivotal strategy for fostering behavioral change and enhancing learning outcomes. This approach not only facilitates the establishment of new behaviors but also significantly boosts motivation and engagement among clients. By consistently rewarding desired actions, therapists create an environment where individuals feel supported and encouraged, leading to lasting improvements in their skills and overall well-being.
Key insights throughout the article highlight the multifaceted benefits of continuous reinforcement. From establishing trust through predictability to providing immediate feedback that strengthens learning, each aspect plays a crucial role in optimizing therapeutic interventions. Personalized reinforcement strategies tailored to individual needs ensure that clients remain engaged and motivated, ultimately paving the way for long-term success in behavior modification.
But how can these principles extend beyond therapy sessions? The significance of these findings calls for a broader application of continuous reinforcement in various professional contexts, including recruitment strategies for BCBAs. By embracing these methods, practitioners and employers alike can enhance their effectiveness, leading to improved outcomes for clients and a more robust workforce in the field of ABA therapy.
Are you facing challenges in hiring qualified BCBAs? Consider how integrating continuous reinforcement principles into your recruitment strategies can transform your approach. By utilizing platforms like Hire ABA, you can streamline your hiring process and ensure that you attract the best talent in the field. Don't miss the opportunity to enhance your practice and support your clients effectively.
What is Hire ABA and what does it offer for BCBAs?
Hire ABA is a dedicated recruitment platform that connects Board Certified Behavior Analysts (BCBAs) with job opportunities tailored to their expertise and career aspirations, streamlining the hiring process for candidates.
What is the projected job growth for BCBAs?
The demand for BCBAs is projected to increase by 25% by 2026, with an anticipated job growth rate of 22% over the next decade.
How has the job market for BCBAs changed in recent years?
The number of BCBA job postings surged from approximately 789 in 2010 to over 57,000 by 2022, indicating a robust job market.
Which state has the highest demand for BCBA job postings?
California leads the demand for BCBA job postings, accounting for 18% of the total.
How does Hire ABA enhance the job search experience for candidates?
Hire ABA uses data-driven insights and a user-friendly interface to help qualified professionals easily find roles that match their skills, preferences, and desired locations.
What is the purpose of the personalized resume assessment offered by Hire ABA?
The personalized resume assessment allows candidates to submit their resumes for evaluation, enabling the team to assess their experience and career goals, and identify job opportunities that fit their profile.
What is the role of continuous reinforcement in behavior change?
Continuous reinforcement involves providing a reward each time a desired action occurs, which significantly enhances learning and establishes a strong connection between the action and the reward.
Why is the timing of rewards important in learning?
The timing of rewards influences the speed of learning and the duration of its effects; while consistent rewards encourage quick learning, their removal can lead to rapid extinction of the behavior.
What is schedule thinning in the context of reinforcement?
Schedule thinning is the process of transitioning from continuous reinforcement to intermittent support to maintain behavior over time.
How can principles of continuous reinforcement be applied in recruitment strategies?
By applying principles of continuous reinforcement in recruitment, organizations can ensure a steady stream of qualified candidates, thereby enhancing team effectiveness and improving outcomes.
Our expert recruitment strategies and AI-driven sourcing ensure that you receive top-notch candidates quickly, without compromising on quality. Whether you’re looking for BCBAs, Clinical Directors, or RBTs, we’ve got you covered.