May 26, 2025

The ABC behavior chart in ABA therapy presents significant advantages, including streamlined data collection, improved communication between therapists and parents, and customized intervention strategies that enhance treatment outcomes. This article illustrates how the chart aids in identifying behavioral patterns, encourages positive behavior changes, and enables continuous progress tracking. Ultimately, these features ensure that interventions are both effective and tailored to meet the unique needs of each child.
In the realm of Applied Behavior Analysis (ABA) therapy, effective data collection is paramount for tailoring interventions and enhancing outcomes for children with autism. The increasing demand for Board Certified Behavior Analysts (BCBAs) underscores the necessity for robust tools in this field.
The ABC behavior chart emerges as a game-changer, offering a structured approach to documenting:
This systematic framework not only streamlines data collection but also empowers therapists to identify behavioral patterns and craft targeted strategies that address the unique needs of each child.
As the importance of utilizing tools like the ABC behavior chart becomes increasingly evident, it promises to elevate the quality of care and foster meaningful progress in therapy sessions. Are you equipped with the right tools to meet this growing demand?
The ABC conduct system revolutionizes data gathering in ABA practices by offering a structured framework for recording antecedents, actions, and outcomes. This organized format ensures that therapists capture critical data during sessions, significantly reducing the risk of overlooking essential information. By employing the abc behavior chart, practitioners can quickly identify patterns and trends in behavior, which are vital for developing effective intervention strategies. This streamlined approach not only conserves valuable time but also greatly enhances the overall effectiveness of sessions, allowing practitioners to concentrate more on patient care and intervention planning.
Furthermore, research indicates that organized data collection techniques can enhance treatment outcomes, with varied thinking approaches resulting in a 48% increase in creativity among cooperative groups. As Harvey Blume asserts, neurodiversity is as essential for humanity as biodiversity is for life, underscoring the importance of understanding diverse perspectives within therapy settings.
Establishing a baseline before implementing interventions, as highlighted in case studies, further underscores the relevance of the abc behavior chart in monitoring behavioral changes over time and customizing treatment plans to meet individual client needs. To effectively implement in practice, therapists should begin by educating their teams on its application and integrating it into their daily data collection routines.
Additionally, resources for further education on ABA therapy and ABC data collection, such as the Association for Science in Autism Treatment and the Behavior Analyst Certification Board, can offer valuable insights. As Stuart Duncan aptly states, 'Autism is my superpower,' reminding us of the strengths that neurodiversity contributes to the therapeutic process.

The demand for Board Certified Behavior Analysts (BCBAs) is projected to surge by 25% by 2026, highlighting the critical importance of effective recruitment strategies in this field. The abc behavior chart plays a crucial role in identifying patterns by meticulously documenting the context surrounding actions. Through careful examination of the gathered information, therapists can identify consistent antecedents that provoke specific actions. This comprehension is vital for developing focused strategies that address the root causes of challenging behaviors.
For instance, if a child frequently exhibits disruptive behaviors following a specific antecedent, therapists can modify the environment or implement strategies to reduce that trigger. Such proactive measures not only address immediate concerns but also foster long-term positive behavioral changes. Evidence-based practices in (ABA) underscore the significance of this approach, ensuring that interventions are tailored to meet the unique needs of individuals, particularly those with autism spectrum disorder, highlighting the importance of tools like the abc behavior chart in delivering high-quality, personalized care as the demand for BCBAs continues to rise. This surge in demand opens new opportunities for BCBAs, including leadership roles and flexible working conditions, enabling professionals to influence more lives while advancing their careers. The case study titled 'Evidence-Based Practice in ABA' illustrates how integrating the best available evidence with clinical expertise ensures ethical decision-making and effective treatment.
Furthermore, the U.S. Department of Health & Human Services recognizes ABA as a 'best practice' for treating children and youth with ASD. Ongoing data collection is foundational for evidence-based practice in ABA, facilitating effective and individualized treatment. This continuous assessment is crucial, especially in light of the need for further research on ABA's effectiveness compared to other interventions.

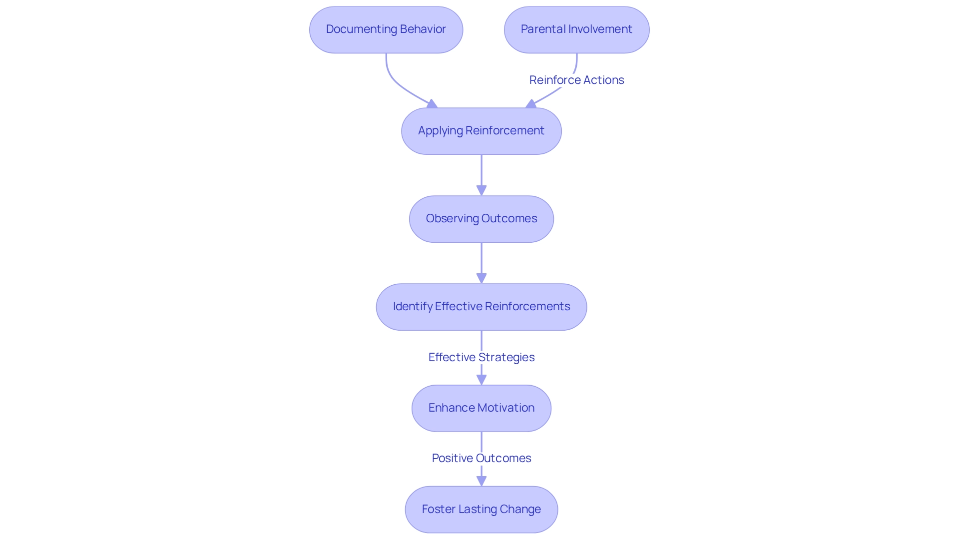
The demand for Board Certified Behavior Analysts (BCBAs) is on the rise, with forecasts indicating a 25% increase over the next five years. This trend underscores the importance of mastering , particularly through the abc behavior chart. This powerful instrument is essential not only for monitoring negative actions but also for promoting positive behaviors in alignment with the abc behavior chart. By meticulously documenting the outcomes of preferred actions, therapists can identify effective reinforcement strategies. For instance, when a child receives praise or rewards after displaying a positive action, this can be noted in the ABC record. This continuous data gathering enables therapists to discern which reinforcements yield the best outcomes, facilitating a customized approach that enhances motivation and fosters lasting change.
Case studies, such as 'Supporting Therapy Goals through Parental Involvement,' have demonstrated that active parental involvement significantly enhances the effectiveness of ABA therapy. By maintaining consistency with conduct records and clearly defining desired actions and associated rewards, parents can reinforce positive actions across various settings, leading to improved outcomes. As Stuart Duncan aptly states, 'Autism is my superpower,' highlighting the unique strengths of children with autism that can be nurtured through effective reinforcement strategies. With the market thriving, therapists who utilize tools like the abc behavior chart will not only enhance their practice but also position themselves advantageously in an expanding job market. To capitalize on these opportunities, consider exploring leadership roles or remote positions that allow you to influence more lives while advancing your career. Are you ready to enhance your therapeutic practices and make a lasting impact on children with autism?

stands as a crucial instrument for enhancing communication between therapists and parents, offering a structured and detailed record of a child's behaviors alongside the contextual factors that influence them. This documentation empowers parents to monitor their child's progress and evaluate the effectiveness of various interventions. By providing regular updates through the abc behavior chart, therapists can foster meaningful discussions during counseling sessions, enabling parents to share their observations and insights, which can significantly shape treatment strategies.
Such collaboration is vital for cultivating a supportive environment that nurtures the child's growth, ultimately leading to improved outcomes in ABA treatment. Effective communication and collaboration in ABA practice can profoundly affect professional success, with top earners among BCBAs exceeding $110,000 per year. Furthermore, recognizing the essential role of parent participation in ABA support paves the way for a brighter future for children with autism and their families.
The ABC performance guide not only facilitates communication but also aligns with the broader objectives of ABA practices, which focus on enhancing adaptability and flexibility for children. Additionally, understanding socioeconomic factors and access to resources is critical in identifying and diagnosing individuals with ASD, underscoring the importance of collaboration in therapy.

The demand for Board Certified Behavior Analysts (BCBAs) is projected to rise by 25% by 2026, underscoring the need for effective tools in behavioral analysis. The abc behavior chart stands out as a crucial asset for therapists, enabling meticulous tracking of a child's progress over time. By documenting behavioral changes in relation to specific antecedents and consequences, this system provides essential longitudinal data for evaluating intervention effectiveness and making informed adjustments.
Regular reviews of the abc behavior chart enable therapists to identify trends, such as behavioral improvements or the emergence of new challenges. This enhances their approaches, ensuring treatment remains adaptable to the child's evolving needs. The significance of longitudinal data in evaluating treatment outcomes cannot be overstated; it offers a comprehensive perspective on a child's development, allowing for targeted interventions that enhance overall effectiveness.
As Lisa Hallberg, a research engineer with the Life Span Institute's Research Design and Analysis team, notes, "if the data need to be aggregated directly in REDCap, this concept provides a way to achieve the same effect as merging separate one-to-many files into a single report." This statement highlights the importance of effective data management in tracking progress.
Moreover, a case study titled "Data Quality Management in REDCap" emphasizes the necessity of data quality tools in ensuring accurate and reliable analysis. By utilizing the Data Quality tool to identify and correct discrepancies in calculated fields, the project guarantees that the data remains accurate and reliable for analysis.
In light of the increasing demand for BCBAs, the use of robust tracking tools like the abc behavior chart will be essential for delivering high-quality ABA support.
Benefits of the ABC Behavior Chart:

The demand for Board Certified Behavior Analysts (BCBAs) is projected to increase by 25% by 2026, underscoring the necessity for effective and customized ABA therapy tools. The abc behavior chart serves as a flexible resource that can be tailored to meet the specific requirements of each child receiving ABA therapy. Personalization may involve modifying the layout of the graph, the specific actions monitored, or the reinforcements applied. For instance, children with autism often benefit from visual representations, such as symbols or color coding, which can clarify various actions.
Registered Behavior Technicians (RBTs), trained and supervised by BCBAs, play a crucial role in implementing in practice, thereby enhancing the provision of ABA services. By adapting the ABC chart to reflect the child's individual context, therapists can significantly improve its effectiveness, making it a more meaningful component of the therapeutic process. This tailored approach not only aids in skill advancement but also fosters a deeper understanding of each child's progress, ultimately leading to more successful outcomes in ABA.
As Harvey Blume aptly noted, 'Neurodiversity may be the birthplace of some of humanity’s greatest minds,' highlighting the importance of recognizing and responding to individual needs. Incorporating uplifting messages and positive encouragement into the modifications made to the ABC tracking system can inspire children and their advocates, cultivating a more nurturing therapeutic environment. In light of these insights, consider how the abc behavior chart can be an invaluable tool in your practice, ensuring that every child receives the personalized support they deserve.

The demand for Board Certified Behavior Analysts (BCBAs) is projected to rise by 25% by 2026, underscoring the need for effective educational resources in Applied Behavior Analysis (ABA) therapy. The ABC tracking system emerges as a powerful tool, aiding children in understanding the connection between their actions and the outcomes that follow. By visually mapping this relationship, children can identify patterns in their actions and the resulting outcomes.
For instance, when a child observes that certain actions yield positive reinforcement, they are more likely to feel motivated to replicate those actions. This educational purpose of the ABC tool not only encourages active participation in conduct management but also fosters self-awareness and responsibility.
Research indicates that children using visual tools like the ABC guide exhibit significantly enhanced comprehension of consequences, thereby improving their ability to self-regulate. Moreover, as the demand for BCBAs continues to grow, effective management tools such as the ABC system become increasingly vital.
Case studies highlight the importance of creating an open dialogue within families, allowing children to express their feelings without fear of judgment, which supports emotional development and honesty. Analysts emphasize that teaching children nonviolent conflict resolution skills is crucial; this reinforces the idea that understanding actions is a pathway to making better choices.
By integrating the abc behavior chart into this process, children are better equipped to handle conflicts positively. Ultimately, the cultivates an environment where children can learn and develop, equipping them with essential skills for managing their actions efficiently.

The demand for Board Certified Behavior Analysts (BCBAs) is projected to rise by 25% by 2026, underscoring the critical need for effective treatment frameworks. The ABC performance guide serves as an essential resource in aiding treatment aims by providing an organized framework for tracking advancement toward specific goals. By aligning the actions recorded in the diagram with treatment objectives, practitioners can ensure that their interventions remain targeted and effective. For instance, if the goal is to decrease occurrences of aggression, the ABC diagram can be utilized to monitor instances of aggressive actions and assess the success of applied strategies. This alignment not only promotes clarity and direction in the treatment process but also enhances accountability in achieving desired outcomes.
Research indicates that structured monitoring significantly contributes to the success of treatment goals. A study highlighted the increasing prevalence of autism spectrum disorder, which rose from approximately 0.25% in 1994-1999 to about 0.99% in 2015-2019. This trend emphasizes the growing demand for efficient treatment and support services, stressing the urgency of employing tools such as the ABC chart to effectively address client needs. As the need for BCBAs continues to expand, the significance of organized supervision becomes even more evident, offering numerous career growth opportunities for individuals in the sector.
Expert insights reveal that aligning treatment goals with tracking not only enhances the therapeutic process but also fosters independence for children with autism. By systematically recording actions, therapists can make informed adjustments to their interventions, ensuring that each session is tailored to the client's evolving needs. A study published in the NCBI found that among insured children referred for ABA-based behavioral health treatment, only 15% received 80% or more of the recommended treatment hours. This statistic highlights the essential role of structured monitoring in achieving treatment objectives. Ultimately, this organized method aids the primary objective of encouraging constructive behavioral modifications and enhancing the quality of life for individuals undergoing ABA therapy.
To implement effectively, healthcare employers must ensure that their teams are trained in evidence-based practices (EBP) that incorporate the best available evidence, clinical expertise, and client values into treatment planning. This approach will enhance the overall effectiveness of interventions and support services, positioning BCBAs to capitalize on the expanding opportunities within the growing ABA support market.

While the abc behavior chart proves useful in ABA therapy, it is crucial to acknowledge its limitations. One significant constraint lies in its dependence on accurate and consistent data collection; inaccuracies can lead to misleading interpretations of a child's behavior. Furthermore, the diagram's simplification of interactions into three elements may overlook the nuanced complexities of a child's conduct. For instance, although children may receive up to 40 hours of ABA support weekly, the effectiveness of the ABC tool can be compromised if not applied appropriately across various settings, such as classrooms.
Nevertheless, progress trackers play a vital role in fostering consistency and a sense of achievement in children, which can motivate them and enhance their engagement in treatment. Case studies underscore the importance of early intervention in ABA therapy, illustrating that while the abc behavior chart can track progress, it may not fully reflect transformative changes in behavior and skill development. Experts in the field assert that relying solely on the abc behavior chart can impede a comprehensive understanding of a child's needs.
Therefore, therapists should incorporate additional assessment tools and techniques to provide a holistic view of behaviors, ensuring that the limitations of the ABC framework do not detract from of treatment. Healthcare employers ought to encourage their teams to adopt a multi-dimensional approach to behavior assessment, integrating the ABC diagram with other instruments to ensure a more accurate and thorough understanding of each child's unique needs. As noted by the apricoott team, a career in ABA intervention can be immensely rewarding, as therapists have the opportunity to positively impact the lives of children and their families.

To enhance the effectiveness of , it is essential to ensure consistency in its application across all treatment sessions. Standardizing data collection methods is crucial, as ABA therapy sessions focus on maximizing progress and tracking developmental milestones. Training all team members in the use of the abc behavior chart and regularly reviewing the data for accuracy are vital steps. Consistency establishes a dependable account of actions and aids in recognizing trends and assessing the effectiveness of interventions.
For instance, in a classroom scenario, ABC data collection helped educators pinpoint triggers affecting student behavior, leading to targeted interventions that improved cooperation and reduced frustration. Moreover, standardized methods in data gathering have significantly improved treatment results. By fostering a unified approach, therapists can elevate the quality of care provided to clients, ultimately contributing to better developmental outcomes.
As noted by Brighter Strides ABA, 'By conducting assessments, ABA therapists can identify areas of focus and develop appropriate treatment plans tailored to the individual’s requirements.' This underscores the importance of consistency in data collection and its impact on effective therapy.

The ABC behavior chart is a pivotal instrument in Applied Behavior Analysis (ABA) therapy, significantly transforming data collection and enhancing intervention effectiveness for children with autism. By systematically documenting antecedents, behaviors, and consequences, therapists can identify patterns and tailor strategies to meet each child's unique needs, thereby improving therapy efficiency.
Moreover, this chart fortifies communication between therapists and parents, fostering collaboration that is essential for achieving therapy goals. Parents are empowered to actively track their child's progress and reinforce positive behaviors, leading to better outcomes. Monitoring progress over time enables therapists to make informed adjustments, ensuring that interventions remain responsive to evolving needs.
While the ABC behavior chart does have its limitations, such as potential data inaccuracies, its advantages in promoting consistency and accountability in therapy are substantial. As the demand for Board Certified Behavior Analysts (BCBAs) continues to rise, effective tools like the ABC chart are crucial for delivering high-quality, individualized care.
In summary, integrating the ABC behavior chart into ABA therapy not only enhances the quality of care but also empowers therapists to drive meaningful progress for children with autism. By committing to structured data collection methods, practitioners can foster positive behavioral changes and support the strengths of neurodiverse individuals, ultimately paving the way for a brighter future for families.
What is the ABC conduct system in ABA practices?
The ABC conduct system is a structured framework for recording antecedents, actions, and outcomes in Applied Behavior Analysis (ABA) practices, which enhances data gathering and reduces the risk of overlooking essential information during therapy sessions.
How does the ABC behavior chart benefit therapists?
The ABC behavior chart allows therapists to quickly identify patterns and trends in behavior, which are crucial for developing effective intervention strategies, ultimately enhancing the effectiveness of therapy sessions and allowing more focus on patient care.
What impact does organized data collection have on treatment outcomes?
Research shows that organized data collection techniques can enhance treatment outcomes, with varied thinking approaches resulting in a 48% increase in creativity among cooperative groups, indicating the importance of structured data gathering in therapy.
Why is establishing a baseline important in ABA therapy?
Establishing a baseline before implementing interventions is crucial for monitoring behavioral changes over time and customizing treatment plans to meet individual client needs, which the ABC behavior chart facilitates.
How can therapists implement the ABC behavior chart tracking system?
Therapists should start by educating their teams on the application of the ABC behavior chart and integrate it into their daily data collection routines to ensure effective use in practice.
What resources are available for further education on ABA therapy and ABC data collection?
Resources such as the Association for Science in Autism Treatment and the Behavior Analyst Certification Board provide valuable insights into ABA therapy and effective data collection techniques.
What is the projected demand for Board Certified Behavior Analysts (BCBAs)?
The demand for BCBAs is projected to increase by 25% by 2026, highlighting the critical importance of effective recruitment strategies and the need for skilled professionals in the field.
How does the ABC behavior chart assist in identifying challenging behaviors?
The ABC behavior chart meticulously documents the context surrounding actions, enabling therapists to identify consistent antecedents that provoke specific actions, which is vital for developing focused strategies to address challenging behaviors.
What role does continuous data collection play in ABA?
Continuous data collection is foundational for evidence-based practice in ABA, facilitating effective and individualized treatment, and is essential for assessing the effectiveness of interventions over time.
How can parental involvement enhance ABA therapy outcomes?
Active parental involvement, through maintaining consistency with conduct records and reinforcing desired actions, significantly enhances the effectiveness of ABA therapy, leading to improved outcomes for children.
What opportunities are available for BCBAs in the growing job market?
As the demand for BCBAs continues to rise, new opportunities include leadership roles and flexible working conditions, allowing professionals to influence more lives while advancing their careers in the field.
Our expert recruitment strategies and AI-driven sourcing ensure that you receive top-notch candidates quickly, without compromising on quality. Whether you’re looking for BCBAs, Clinical Directors, or RBTs, we’ve got you covered.