September 6, 2025

The article titled "10 Chaining ABA Examples to Enhance Skill Development" presents a focused examination of specific chaining techniques utilized in Applied Behavior Analysis (ABA) to enhance skill acquisition in learners, particularly children. It underscores the effectiveness of methods such as:
in deconstructing tasks into manageable steps. This approach not only fosters independence but also enhances motivation through structured learning experiences.
In the realm of Applied Behavior Analysis (ABA), chaining techniques emerge as essential tools for skill development, particularly for children navigating everyday tasks. By deconstructing complex activities into manageable steps, these methods not only enhance learning but also foster confidence and independence. This raises a pivotal question for practitioners: how can they tailor these strategies to meet the unique needs of each child while ensuring consistent progress? This article explores various chaining examples, highlighting their benefits and providing insights into optimizing skill acquisition in young learners.
Hire ABA is a specialized recruitment platform designed to streamline the job search for Board Certified Behavior Analysts (BCBAs) in the expanding field of Applied Behavior Analysis (ABA) therapy. Did you know that the demand for BCBAs is projected to grow by over 22% in the next eight years? This significant increase underscores the . Hire ABA connects qualified professionals with job opportunities tailored to their expertise and career goals. Our personalized resume assessments ensure that each candidate's experience and aspirations are thoroughly evaluated, allowing us to match them with roles that align with their skills, preferences, and desired locations.
The platform's focused approach addresses the unique needs of the ABA therapy sector by providing targeted resources and support for healthcare employers seeking to recruit skilled professionals. Consider the successful job matching examples, such as placements in urban areas where demand is particularly high. These instances illustrate how Hire ABA has facilitated connections in various environments, including schools, clinics, and hospitals. From application to negotiation, we provide tailored guidance to ensure BCBAs land the roles that are perfect for them.
As the job market continues to evolve, specialized recruitment platforms like Hire ABA play a crucial role in ensuring that skilled professionals are matched with positions that meet the growing needs of the industry. Are you ready to enhance your recruitment process and connect with top talent? Let Hire ABA be your partner in navigating this dynamic landscape.

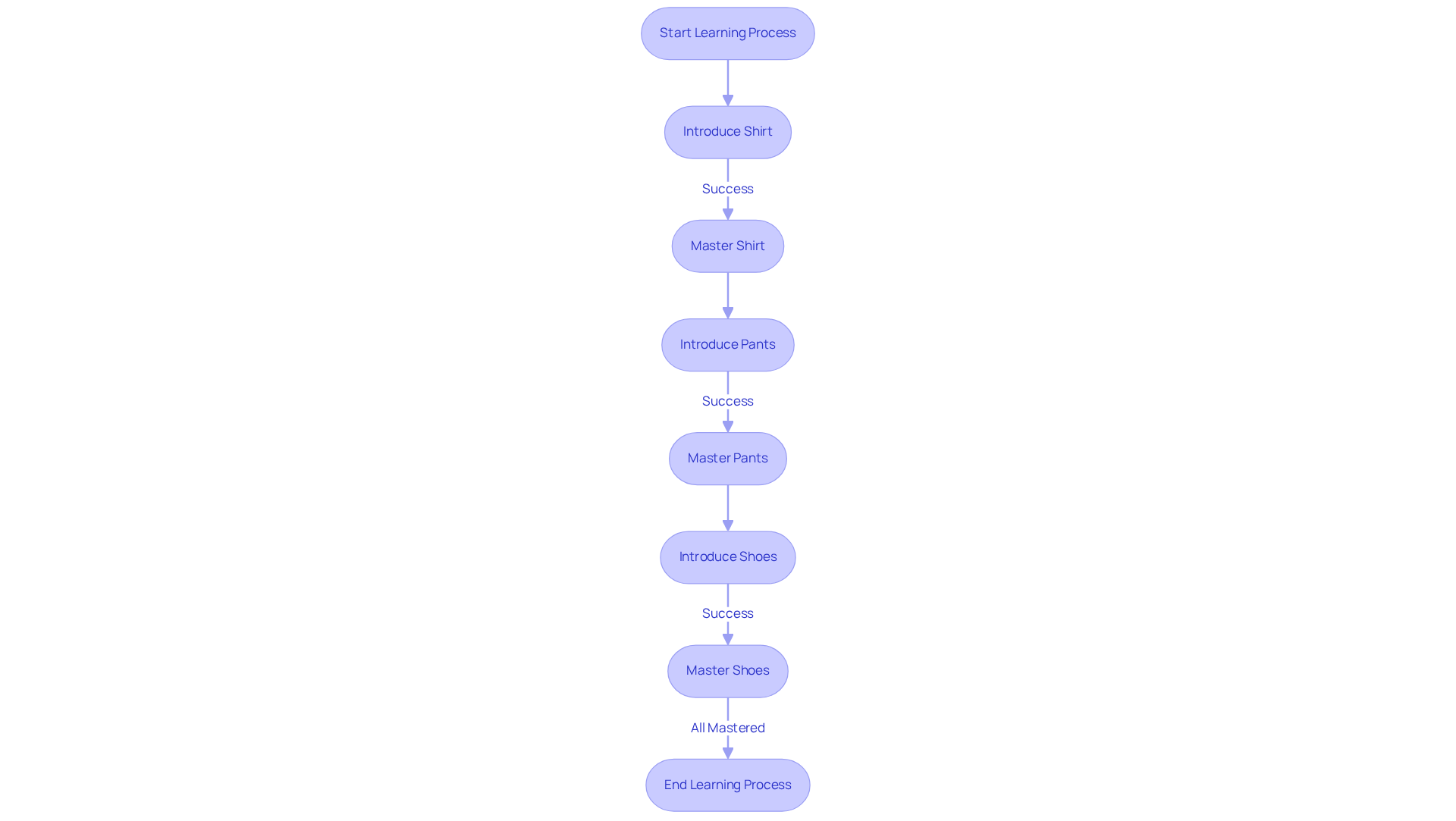
The chaining aba example represents a systematic instructional technique that commences with the initial part of a task, progressively integrating additional components. For instance, a chaining aba example for guiding a young learner in the process of dressing begins with putting on socks, followed by donning a shirt, and then pants. As the young learner masters each step, the next one is introduced. This incremental method simplifies the learning process and allows the learner to experience early successes, significantly boosting their confidence and motivation.
Ralph Moller aptly observes, 'The incremental aspect of forward chaining offers a structured and attainable route to gaining new abilities.' Recent studies reveal that forward chaining, a technique illustrated in the chaining aba example, effectively enhances skill acquisition in young individuals, particularly in daily routines such as dressing.
Behavior analysts emphasize that this approach fosters a positive learning atmosphere, where young learners feel supported and motivated to achieve each phase, ultimately resulting in greater independence in their daily lives. To implement forward chaining effectively, consider (BCBA) for tailored strategies that cater to individual needs.

The chaining aba example demonstrates that is a highly effective instructional method, allowing learners to master tasks by starting with the final action and working backward. For instance, in a chaining aba example of teaching a child to brush their teeth, the last step—rinsing the mouth—is introduced first. Once the child successfully masters rinsing, the next step, applying toothpaste to the brush, is taught. This approach serves as a chaining aba example, allowing the young learner to experience the satisfaction of completing the task while also reinforcing their learning through immediate success.
Research indicates that this method significantly enhances motivation and fosters a sense of accomplishment, making it particularly beneficial for children with developmental disabilities. A study revealed that the ability to brush teeth was maintained at 100% accuracy over a two-month period, demonstrating the effectiveness of backward chaining. By focusing on small, manageable steps, backward chaining promotes independence and proficiency, ultimately leading to greater autonomy in daily living activities. Furthermore, this approach supports neurodiverse learners by adapting to their unique learning styles and needs, ensuring that all individuals can excel in their skill development.

The [chaining ABA example](https://hireaba.today) illustrates how total task chaining represents a highly effective method in [ABA therapy](https://hireaba.today), guiding individuals through the entire process of completing an assignment within a single session. For instance, when teaching a child to pack a backpack, an adult assists through each step—selecting items, placing them in the backpack, and zipping it up—allowing the child to visualize the complete sequence. This approach, often referred to as a chaining ABA example, proves particularly advantageous for activities with multiple components, as it fosters a clear understanding of how each step contributes to the overall objective.
The Government of Canada recognizes ABA, including the chaining ABA example, as a 'best practice' for supporting youth with autism spectrum disorder (ASD). Research indicates that total activity chaining, highlighted in the chaining ABA example, significantly enhances ability acquisition, with studies revealing that children who engage in this method demonstrate remarkable progress across various activities. For example, kids develop essential everyday living skills, such as packing a backpack, through structured support that promotes autonomy and self-assurance. This , exemplified by chaining ABA example, not only aids in mastering individual steps but also cultivates a sense of achievement as children successfully complete the entire task.
Moreover, findings indicate that 90% of children experience notable progress when the recommended hours of early intensive behavioral intervention (EIBI) are fully implemented with active caregiver involvement. This participation is crucial, resulting in improved behavioral outcomes and bolstering the effectiveness of total activity chaining. By deconstructing complex tasks into manageable steps, this method encourages active participation and motivation, ultimately leading to enhanced behavioral outcomes. As children achieve success at each level, they become more inclined to engage in the learning process, thereby enhancing their skills and fostering a nurturing environment for development.

The chaining ABA example represents a powerful technique in ABA therapy, particularly for such as greetings. This method involves deconstructing the greeting into manageable phases:
Each component is practiced individually before being integrated, allowing the young learner to master the complete greeting sequence.
Successful implementations of this approach highlight its effectiveness in enhancing social interaction skills. For instance, children who engage with these methods in structured environments often exhibit significant progress in their ability to connect with others, fostering relationships and reducing social anxiety.
Recent studies underscore the effectiveness of chaining techniques, specifically the chaining ABA example, in teaching greetings, revealing that individuals with autism benefit from clear, step-by-step instructions. Research indicates that using a chaining ABA example, which involves teaching the initial action first, can lead to quicker mastery of social interactions. Furthermore, the chaining ABA example of backward chaining, which starts with the final phase, allows young learners to experience early success, bolstering their confidence.
In practice, therapists may use a chaining ABA example to implement total task chaining, teaching all steps within a single session and gradually fading prompts as the individual gains independence. This method not only streamlines the learning process but also enhances engagement and minimizes frustration.
Current discussions in the field emphasize the importance of social skills for overall well-being, reinforcing the need for effective strategies like chaining to assist youth in developing essential interpersonal abilities. By focusing on these techniques, ABA practitioners can significantly improve children's capacity to navigate social situations, ultimately leading to deeper connections.

Activity analysis serves as a structured method that deconstructs intricate processes into smaller, manageable steps, significantly enhancing effective learning. Consider the chaining ABA example when teaching a child to tie their shoelaces. This process can be systematically broken down into distinct actions, which is a chaining ABA example:
Such a structured breakdown not only clarifies each component of the task but also empowers educators to develop tailored instructional strategies that address individual learner needs. , including picture schedules and checklists, further augment this process by providing clear guidance for each step. Research indicates that these methods can lead to substantial improvements in skill acquisition and confidence among young individuals, particularly those with autism. Notably, studies show that activity analysis can result in a remarkable 30% increase in completion rates among youngsters with autism. By employing activity analysis alongside consistent data collection methods, educators can ensure mastery of each step before progression, ultimately fostering independence and competence in daily activities.

Prompting involves providing cues or assistance to help a young one complete an activity, while reinforcement entails rewarding the individual for their efforts. In the context of chaining ABA example, these strategies are essential for encouraging the successful acquisition of abilities.
For instance, when using a chaining ABA example to teach a young one to get dressed, an adult might encourage them to put on their shirt and then provide positive reinforcement, such as praise or a small reward, upon successful accomplishment of the task. This combination of support promotes a positive learning atmosphere and corresponds with current research suggesting that systematic shaping procedures can lead to successful ability acquisition in up to 91% of cases, as mentioned in the Journal of Applied Behavior Analysis.
Furthermore, the use of prompts has been shown to reduce errors during training sessions, making it a valuable strategy in ABA. However, it is important to recognize that reinforcement may stop working due to various challenges in behavioral strategies.
By integrating these methods, practitioners can create a supportive framework that encourages young individuals to develop essential skills more effectively. To improve the , practitioners should regularly evaluate their methods and modify them according to the unique requirements of the individual.

Gradual progression stands as a cornerstone of forward chaining, enabling learners to develop confidence and competence incrementally. Consider the [chaining ABA example](https://hireaba.today) of instructing a young learner to dress independently, where an educator might start the process with just the shirt and gradually incorporate additional clothing pieces as the student masters each stage. This method not only but also mitigates frustration, keeping the child engaged and motivated throughout the journey.
Research underscores that this structured approach enhances ability generalization, empowering learners to apply their skills across various contexts. Successful implementations of gradual progression in forward chaining reveal that early successes significantly boost motivation and engagement, culminating in a more effective learning experience.
Current best practices advocate for the chaining ABA example by dividing intricate tasks into manageable components, ensuring mastery of each skill before progression, which is crucial for fostering independence and long-term retention in ABA therapy. Furthermore, forward chaining allows learners to experience success as they master each step incrementally, reinforcing their motivation and engagement in the learning process.

The use of is crucial for optimizing learning outcomes in ABA therapy. Each individual demonstrates unique responses to various techniques, necessitating a customized approach that aligns with their specific needs and preferences. For instance, while some young individuals may thrive with visual supports, others might find verbal prompts more effective. Research indicates that the chaining ABA example strategies tailored to a young person's strengths and challenges significantly enhance skill acquisition and promote overall success. Successful implementations include:
By consistently evaluating and adjusting these strategies, practitioners can foster an environment where individuals with autism can acquire essential skills and achieve their personal goals.

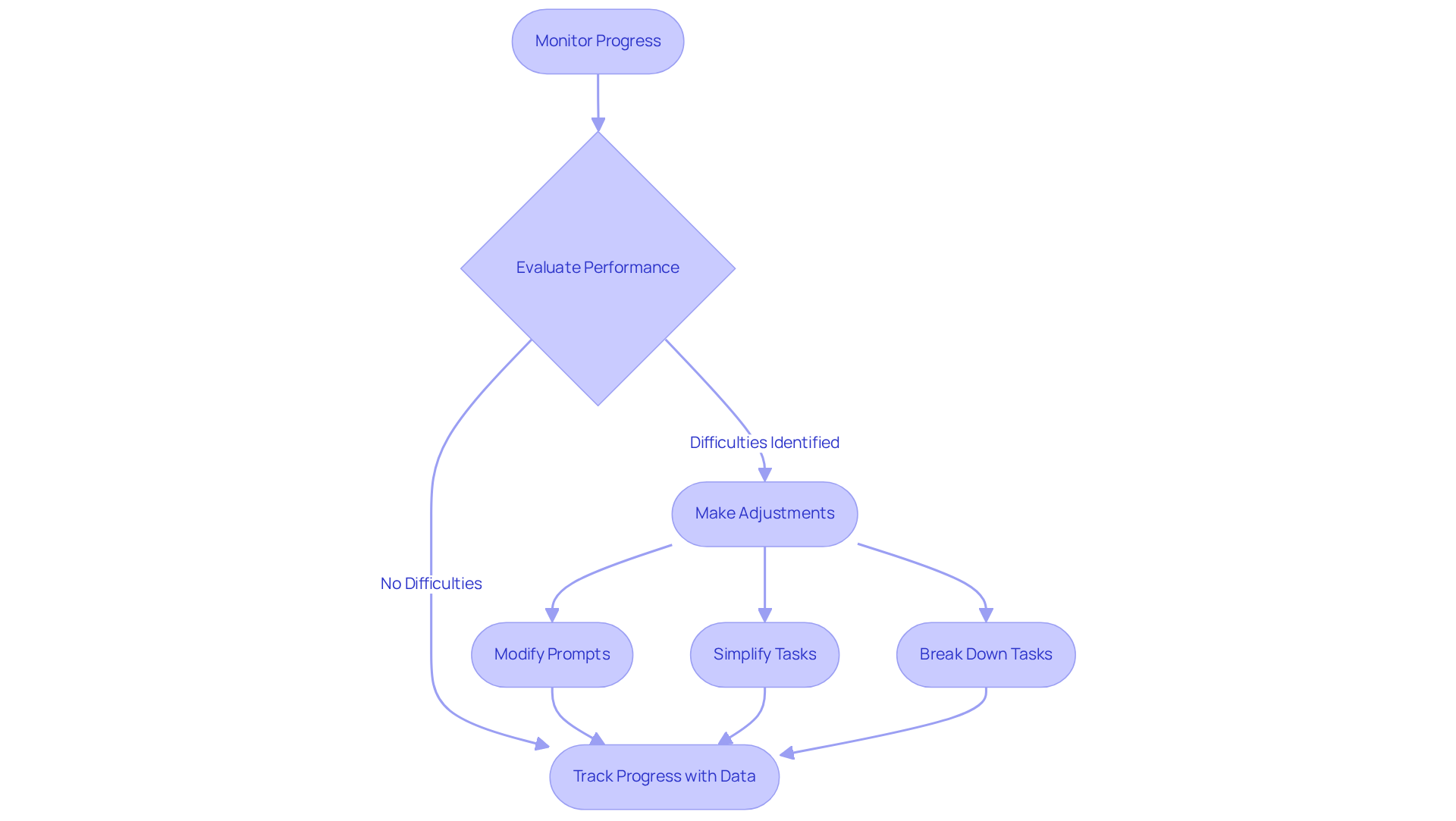
Monitoring progress is essential for effective ABA therapy, particularly when using a chaining ABA example in the implementation of techniques. Practitioners must regularly evaluate a young person's performance to assess the effectiveness of these techniques. If a young person faces difficulties with a specific step, adjustments may be warranted. This could involve , simplifying tasks, or breaking them down into smaller, more manageable components.
Research indicates that continuous progress monitoring enhances intervention effectiveness, enabling therapists to make informed, data-driven decisions that address each individual's unique needs. For instance, a case study titled 'Personalized Intervention through Data Tracking' illustrates how tailored adjustments based on ongoing assessments lead to improved skill acquisition and overall success in therapy.
Additionally, expert Yitz Diena emphasizes that 'data plays a pivotal role in Applied Behavior Analysis (ABA) therapy by serving as the foundation for assessing intervention effectiveness and tracking individual progress.' By fostering a responsive approach to progress monitoring, practitioners can ensure that every child receives the tailored support necessary for optimal learning outcomes.
![]()
Chaining techniques in Applied Behavior Analysis (ABA) therapy are crucial for skill development among children. By systematically breaking down tasks into manageable steps, methods such as forward chaining, backward chaining, and total task chaining facilitate structured learning. This approach nurtures independence and fosters confidence, enabling young learners to effectively master essential life skills.
Various examples of chaining highlight their practical application in everyday situations—dressing, brushing teeth, and social interactions. Each method underscores the importance of gradual progression and individualized strategies tailored to each child's unique needs. Additionally, the integration of prompting and reinforcement strategies further supports skill acquisition, ensuring children receive the encouragement necessary for success.
The significance of these chaining techniques is profound. As the demand for skilled behavior analysts continues to rise, embracing effective methods in ABA therapy becomes increasingly vital. By implementing these strategies, practitioners can create a supportive learning environment that empowers children to develop essential skills, paving the way for greater independence and success in their daily lives. The call to action is clear: those involved in ABA therapy must prioritize the use of chaining techniques to optimize outcomes for children, ultimately transforming their learning experiences and enhancing their quality of life.
What is Hire ABA?
Hire ABA is a specialized recruitment platform designed to streamline the job search for Board Certified Behavior Analysts (BCBAs) in the field of Applied Behavior Analysis (ABA) therapy.
What is the projected demand growth for BCBAs?
The demand for BCBAs is projected to grow by over 22% in the next eight years.
How does Hire ABA assist job seekers?
Hire ABA connects qualified professionals with job opportunities tailored to their expertise and career goals, providing personalized resume assessments to match candidates with suitable roles.
What types of organizations benefit from Hire ABA?
Healthcare employers, including schools, clinics, and hospitals, benefit from Hire ABA as it provides targeted resources and support for recruiting skilled professionals in the ABA therapy sector.
What is forward chaining in ABA?
Forward chaining is a systematic instructional technique that starts with the initial part of a task and progressively integrates additional components, helping learners master tasks step by step.
How does forward chaining benefit young learners?
Forward chaining simplifies the learning process, allowing young learners to experience early successes, which boosts their confidence and motivation.
What is backward chaining in ABA?
Backward chaining is an instructional method where learners start with the final action of a task and work backward, promoting mastery by reinforcing learning through immediate success.
What are the advantages of backward chaining for children?
Backward chaining enhances motivation and fosters a sense of accomplishment, making it particularly beneficial for children with developmental disabilities by promoting independence and proficiency in daily living activities.
Our expert recruitment strategies and AI-driven sourcing ensure that you receive top-notch candidates quickly, without compromising on quality. Whether you’re looking for BCBAs, Clinical Directors, or RBTs, we’ve got you covered.