November 24, 2025

The growing demand for Board Certified Behavior Analysts (BCBAs) is reshaping the landscape of Applied Behavior Analysis (ABA) therapy. Projections indicate a remarkable 22% increase in job opportunities by 2029. This surge highlights the critical need for skilled professionals and opens the door for innovative behavioral interventions that can significantly enhance therapeutic outcomes.
As practitioners seek effective strategies, consider this: how can differential reinforcement techniques be tailored to meet individual needs and foster positive behavior changes in diverse settings? Exploring this topic reveals a wealth of practical examples and case studies that demonstrate the transformative power of these methods in both educational and therapeutic environments.
In light of these developments, it’s essential to reflect on your current hiring challenges. Are you equipped to meet the rising demand for BCBAs? Hire ABA offers a reliable solution for recruitment, ensuring you have access to the skilled professionals necessary to navigate this evolving field. Don't miss the opportunity to enhance your team and improve therapeutic outcomes.
Did you know that the [demand for Board Certified Behavior Analysts (BCBAs) is projected to grow by an impressive 22% through 2029](https://skillbuildersaba.com/blog/the-rate-of-job-growth-for-bcbas)? This surge highlights the [urgent need for skilled professionals in the ABA therapy field](https://blossomabatherapy.com/blog/exploring-what-is-the-job-outlook-for-a-bcba-in-2025). Hire ABA is a specialized recruitment platform tailored specifically for BCBAs, designed to meet the unique demands of this profession.
By streamlining the job search process, Hire ABA empowers qualified professionals to efficiently find positions that align with their expertise and career aspirations. This targeted approach not only enhances job matching but also supports the overall growth of the ABA therapy job market. The platform has witnessed a remarkable increase in job postings, reflecting the pressing need for talent in this sector.
Industry leaders recognize the effectiveness of specialized recruitment platforms like Hire ABA in connecting talent with opportunities. They understand that such platforms foster a more robust and responsive job market for BCBAs. Are you facing challenges in hiring the right talent? Consider how Hire ABA can address these issues and help you find the professionals you need.
In conclusion, Hire ABA stands as an essential resource for both job seekers and employers in the ABA therapy field. With its focus on , it not only meets the immediate hiring needs but also contributes to the long-term growth of the industry. Don't miss out on the opportunity to leverage this platform for your recruitment needs.

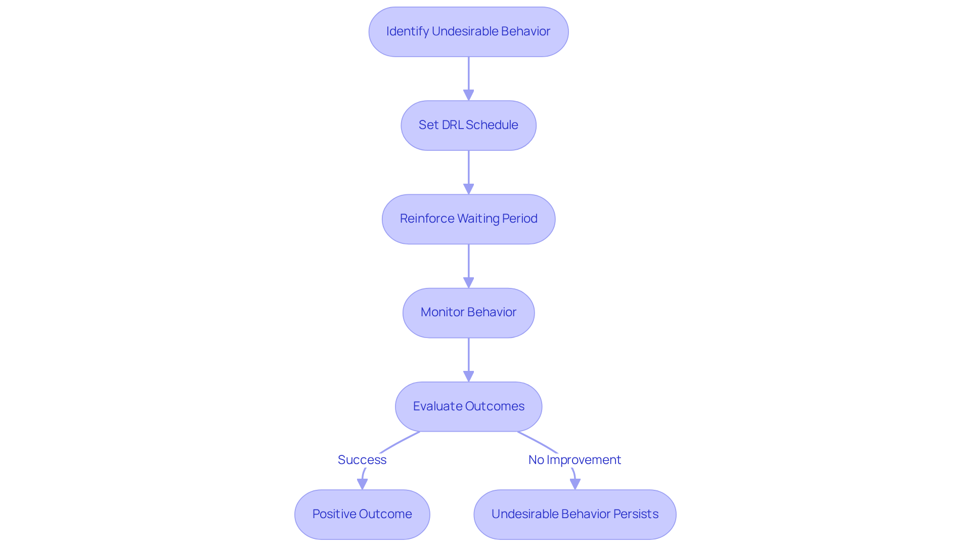
Differential Reinforcement of Low Rates of Behavior (DRL) stands out as a powerful behavioral strategy aimed at reducing undesirable actions by reinforcing lower rates of those behaviors. Consider this: when an individual frequently interrupts during class, an instructor can effectively implement a DRL schedule by rewarding the individual for waiting a specified amount of time before contributing to discussions. This method not only encourages the learner to but also fosters active participation in a structured manner.
In classroom settings, the successful implementation of DRL has been documented through various case studies. One notable example of a DRL ABA example involved an instructor who reinforced learners for raising their hands and waiting to be called on. This approach led to a significant decrease in interruptions and an increase in respectful communication. Studies indicate that these strategies can achieve success rates of 70-90% when effectively implemented, underscoring the efficacy of DRL in fostering positive behavioral changes.
Current research further supports the use of DRL in educational environments. For instance, a recent investigation revealed that learners rewarded for asking three or fewer questions during a 30-minute period showed significant improvement in their questioning behavior. Homework completion rates soared from 40% to 89% within six weeks, as noted by Elodie Wren. This illustrates how a DRL ABA example can be customized to meet specific behavioral goals, ultimately enhancing the overall learning experience.
Moreover, the implementation of DRL approaches has shown promise in addressing various behavioral challenges. In one case study, a student with a history of excessive questioning was placed on a DRL schedule, resulting in a marked reduction in interruptions and an overall improvement in classroom dynamics. Such findings highlight the importance of individualized reinforcement strategies in creating a conducive learning environment.

[Differential Reinforcement of Alternative Actions (DRA)](https://hireaba.today) is a that reinforces a desirable action as an alternative to an undesirable one. Have you ever noticed a child who shouts out answers in class? Instead of simply reprimanding this behavior, a teacher can effectively encourage better classroom conduct by reinforcing the child for raising their hand and waiting to be called on. This approach not only promotes suitable behavior but also fosters a respectful learning atmosphere.
By implementing the DRL ABA example, educators can create an environment where positive behaviors are recognized and rewarded. This method is essential for nurturing a culture of respect and attentiveness in the classroom. Imagine the impact on student engagement when children feel acknowledged for their efforts to participate appropriately.
In conclusion, utilizing the DRL ABA example is not just about correcting behavior; it’s about building a supportive learning environment. Are you ready to enhance your classroom management strategies? Embrace DRA and witness the transformation in your students' behavior.

Differential Reinforcement of Incompatible Actions (DRI) stands out as a powerful strategy in Applied Behavior Analysis, focusing on reinforcing actions that cannot coexist with undesired behaviors. For instance, when a child exhibits aggressive behaviors like hitting peers, a teacher might encourage them to keep their hands in their pockets. This approach not only mitigates aggressive conduct but also fosters self-control and promotes positive social interactions.
Case studies underscore the effectiveness of DRI across various settings. One notable study revealed significant decreases in disruptive behaviors among students with intellectual disabilities after implementing DRI strategies, with marked reductions in frequency during the intervention phase. By reinforcing incompatible actions - such as engaging in constructive activities instead of acting out - educators have observed substantial improvements in classroom dynamics.
In practice, DRI can be customized to meet individual needs. For example, a child who frequently interrupts during group activities might be reinforced for waiting their turn to speak. This method not only curtails interruptive behavior but also and peer relationships.
Experts in the field stress the importance of consistency and clarity in DRI strategies. As Valerie Volkert pointed out, "The duration or magnitude of reinforcement has varied and often appears to have been selected arbitrarily in functional analysis research." Such clarity is crucial for effective learning and adjustment.
Overall, the DRI ABA example illustrates how DRI strategies serve as essential tools in ABA therapy, particularly for children facing behavioral challenges. By focusing on strengthening positive, incompatible actions, practitioners can create supportive environments that encourage appropriate behaviors and foster social development.

Differential Reinforcement of Other Actions (DRO) stands out as a strategic method that reinforces any action other than the unwanted behavior within a specified time interval. Consider this: when a child frequently exhibits off-task actions, an educator can provide incentives for maintaining focus on their tasks for a designated duration. This approach not only encourages concentration but also effectively .
Research reveals that intensive differential reward programs lead to significant improvements in 87% of children with autism spectrum disorders, underscoring the technique's broad applicability. In educational settings, the implementation of DRO has shown remarkable results, with one middle school reporting a 67% decline in office referrals after adopting a school-wide differential support program. Furthermore, organizations have noted an average productivity increase of 23% when employing differential reinforcement strategies for employee performance management, highlighting the technique's effectiveness across various contexts.
Practitioners stress the importance of this technique in cultivating a positive learning environment. As one educator aptly stated, "Reinforcing the absence of disruptive actions allows learners to grasp the value of staying on task, fostering a more productive classroom atmosphere." Insights from Pascal Pansu further emphasize that educators’ judgments significantly influence learners’ self-assessment, reinforcing the need for a supportive educational atmosphere. By focusing on enhancing appropriate actions, DRO not only mitigates disturbances but also nurtures a culture of involvement and responsibility among learners.

A drl aba example demonstrates how [Differential Reinforcement of High Rates of Behavior](https://rori.care/post/utilizing-drh-in-aba-therapy-for-children-with-autism) (DRH) stands out as a crucial strategy for educators aiming to enhance the frequency of desired behaviors that may otherwise be underrepresented. Consider this: when students rarely contribute to class discussions, implementing a drl aba example can be transformative. By providing reinforcement each time a student engages, educators not only encourage more frequent participation but also foster a vibrant and interactive classroom environment.
Establishing clear objectives for participation is key. When educators set and offer immediate incentives for achieving them, they can significantly elevate [student engagement](https://researchild.org/blog/10-engagement-and-executive-function-quotes-for-educators). This approach not only boosts participation rates but also enriches the overall learning experience. However, successful implementation of DRH requires diligent monitoring and adjustment of support criteria. Are the challenges set for students achievable? This question is vital, as it ensures that students remain motivated and engaged.
Ultimately, the careful application of DRH leads to improved outcomes in both student engagement and learning. Educators must embrace this strategy, recognizing its potential to create a more dynamic classroom atmosphere. By prioritizing the drl aba example, they can effectively address the challenges of student participation and cultivate a culture of active learning.

Selecting the appropriate differential reinforcement method is crucial for effective intervention. Have you considered how the specific actions and situations of the individual impact your approach? Practitioners must evaluate factors such as:
For instance, if your goal is to decrease a behavior while promoting an alternative, a DRL ABA example would suggest that Differential Reinforcement of Alternative behavior (DRA) may be more suitable than Differential Reinforcement of Low rates of behavior (DRL).
not only enhances their effectiveness but also ensures they align with the individual's unique needs. By focusing on these critical elements, you can significantly improve the outcomes of your behavioral strategies. Are you ready to refine your approach and achieve better results?

Efficiently tracking varied reward techniques requires a systematic approach to data gathering and analysis. Did you know that consistent monitoring can significantly enhance the success rates of ABA interventions? Recent advancements in data collection methods - like frequency recording, duration recording, and ABC charts - have proven essential in quantifying behavioral changes over time. Evidence shows that over 89% of children undergoing ABA therapy experience significant improvements in key developmental areas such as communication and social skills.
Practitioners should carefully monitor the frequency of target behaviors, the contexts in which they occur, and the individual's reactions to different reward methods. As one practitioner noted, "These combined data points allow clinicians and families to evaluate whether therapy is producing meaningful improvements and whether goals are being met." This highlights the critical role of data-driven decision-making in optimizing therapeutic outcomes.
To ensure the , practitioners must regularly review and analyze the data collected. This allows for timely adjustments that can lead to better results. Are you facing challenges in tracking and analyzing data effectively? Consider how a structured approach can transform your practice and improve outcomes for your clients.

Training and assistance for Board Certified Behavior Analysts (BCBAs) are not just beneficial; they are essential for the effective implementation of differential encouragement techniques. Did you know that the demand for qualified BCBAs is skyrocketing? This highlights the urgent need for robust professional development programs that emphasize:
By enhancing the skills and knowledge of BCBAs, organizations can significantly elevate the quality of care delivered to clients. Ongoing professional development fosters individual growth and enhances the overall effectiveness of behavioral interventions. This ultimately leads to better outcomes for those served. Effective programs have shown that focused training in differential support enables BCBAs to apply methods more efficiently, enhancing their positive influence on client conduct.
Are you facing challenges in hiring qualified BCBAs? Consider how investing in their training can transform your organization. By prioritizing professional development, you not only improve the capabilities of your team but also ensure that your clients receive the highest standard of care. Don't wait-take action now to elevate your practice and meet the growing demand for skilled BCBAs.

Incorporating differential motivational techniques into behavioral intervention plans is not just beneficial; it’s essential. Research indicates that personalized reward evaluations can enhance intervention effectiveness by up to 40% compared to standard incentive systems. This statistic alone highlights the pressing need for practitioners to adopt a holistic approach that considers the unique needs and circumstances of each individual.
Practitioners should utilize a mix of support techniques, tailoring them to effectively address specific behaviors. Success rates for varied reward techniques consistently exceed 70% when applied correctly. This comprehensive methodology not only boosts the efficacy of interventions but also cultivates a . For instance, a middle school that implemented a differential reward program reported a remarkable 67% decrease in office referrals within just the first semester.
Moreover, organizations that adopt differential reinforcement strategies see average productivity increases of 23% across various settings. Isn’t it time to consider how these approaches could transform your practice? By focusing on tailored interventions and incorporating systematic data collection, practitioners can significantly enhance outcomes for individuals undergoing behavioral therapy. Programs with consistent data collection are 60% more likely to achieve their target goals.
The evidence is clear: adopting differential motivational techniques is not merely an option; it’s a pathway to success. Are you ready to elevate your intervention strategies and achieve remarkable results?

The exploration of Differential Reinforcement Techniques in Applied Behavior Analysis (ABA) underscores the critical need for tailored strategies that drive positive behavioral change. With the increasing demand for Board Certified Behavior Analysts (BCBAs), it’s essential to employ effective methods such as:
These techniques not only address undesirable actions but also cultivate a supportive learning environment. Each method serves a distinct purpose, highlighting the importance of careful selection based on individual circumstances and behavioral goals.
Consider the insights from various case studies that demonstrate the effectiveness of these strategies across diverse settings. For instance, reducing classroom interruptions through DRL or encouraging positive participation via Differential Reinforcement of High Rates of Behavior (DRH) consistently shows that personalized approaches lead to substantial improvements in behavior. Furthermore, the ongoing training and support for BCBAs are paramount, equipping them with the skills necessary to implement these strategies successfully.
In light of the growing demand for effective behavioral interventions, embracing differential reinforcement techniques is not just beneficial; it’s essential for achieving meaningful outcomes. Are you facing challenges in hiring qualified BCBAs? By refining your approaches and integrating data-driven decision-making, you can prioritize individualized interventions that enhance the quality of care provided. This not only contributes to the advancement of the ABA field but also ensures that clients receive the best possible support in their behavioral development.
Take action now-consider how you can leverage these techniques to improve your practice and meet the needs of your clients effectively.
What is Hire ABA and its purpose?
Hire ABA is a specialized recruitment platform designed for Board Certified Behavior Analysts (BCBAs) to streamline the job search process and help professionals find positions that match their expertise and career goals.
Why is there a growing demand for BCBAs?
The demand for Board Certified Behavior Analysts is projected to grow by 22% through 2029, highlighting an urgent need for skilled professionals in the ABA therapy field.
How does Hire ABA benefit job seekers?
Hire ABA empowers qualified BCBAs to efficiently find job opportunities that align with their skills and aspirations, thus enhancing job matching and supporting growth in the ABA therapy job market.
What is Differential Reinforcement of Low Rates of Behavior (DRL)?
DRL is a behavioral strategy aimed at reducing undesirable actions by reinforcing lower rates of those behaviors, such as rewarding individuals for waiting a specified amount of time before contributing to discussions.
How has DRL been successfully implemented in educational settings?
DRL has been documented to reduce interruptions and promote respectful communication in classrooms, such as rewarding students for raising their hands and waiting to be called on.
What are the success rates of DRL when effectively implemented?
Studies indicate that DRL strategies can achieve success rates of 70-90% in fostering positive behavioral changes.
Can DRL be tailored to meet specific behavioral goals?
Yes, DRL can be customized to address individual behavioral challenges, as demonstrated by improvements in questioning behavior and homework completion rates in recent studies.
What is Differential Reinforcement of Alternative Behaviors (DRA)?
DRA is a strategy that reinforces a desirable action as an alternative to an undesirable one, promoting better behaviors, such as encouraging a child to raise their hand instead of shouting out answers.
How does DRA contribute to classroom management?
By recognizing and rewarding positive behaviors, DRA fosters a respectful learning environment and enhances student engagement.
Our expert recruitment strategies and AI-driven sourcing ensure that you receive top-notch candidates quickly, without compromising on quality. Whether you’re looking for BCBAs, Clinical Directors, or RBTs, we’ve got you covered.