September 27, 2025

The article highlights essential prompt fading techniques that significantly enhance the effectiveness of Applied Behavior Analysis (ABA) therapy. By promoting skill acquisition and fostering independence among clients, these techniques are crucial for successful therapeutic outcomes. Various strategies, such as most-to-least and least-to-most prompting, are detailed, demonstrating their effectiveness in improving retention rates and encouraging autonomy. This ultimately leads to better results in therapy, underscoring the importance of implementing these approaches in practice.
The landscape of Applied Behavior Analysis (ABA) therapy is evolving significantly. Prompt fading techniques have emerged as essential tools for enhancing skill acquisition and fostering client independence. These strategies not only facilitate more effective learning but also empower individuals to apply their skills in real-world scenarios, ultimately boosting their confidence and self-efficacy. Yet, a pressing question arises: how can therapists implement these techniques effectively to minimize prompt dependency and maximize learning outcomes? By exploring the essential prompt fading methods, we can uncover valuable insights that transform the therapeutic experience and improve overall client success.
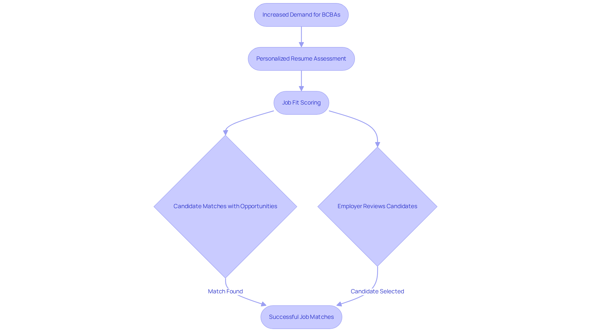
Did you know that the demand for Board Certified Behavior Analysts (BCBAs) is projected to surge by 25% by 2026? Hire ABA stands as a dedicated recruitment platform designed to connect BCBAs with top-tier job opportunities in the field of Applied Behavior Analysis (ABA) therapy. This increase in demand necessitates a streamlined hiring process, and Hire ABA is here to ensure that qualified professionals find roles that align with their expertise and career aspirations.
Our personalized resume assessments empower candidates to submit their resumes for evaluation, allowing our team to assess their experience and career goals. By employing sophisticated job fit scoring, we identify opportunities that match their abilities, preferences, and preferred locations. This not only simplifies the job search for candidates but also assists employers in efficiently finding the right talent, ultimately enhancing the overall .
Are you facing challenges in your hiring process? Consider how Hire ABA can address these issues. With our expertise, we facilitate connections that benefit both candidates and employers, ensuring a more effective recruitment experience. Join us in transforming the landscape of ABA therapy recruitment.

Techniques such as prompt fading are crucial for enhancing ability acquisition in ABA therapy. By systematically reducing the level of support offered, therapists can effectively encourage independent performance among individuals. Techniques such as most-to-least (MTL) and least-to-most (LTM) prompting stand out as particularly effective, enabling practitioners to tailor their support to meet individual client needs.
Research reveals that:
These methods not only facilitate the mastery of skills but also bolster the long-term retention of learned behaviors, highlighting the in ABA therapy. As highlighted in the Journal of Applied Behavior Analysis, "Research published in the Journal of Applied Behavior Analysis shows that systematic cue reduction results in improved skill acquisition and retention compared to sudden cue removal.

Encouraging autonomy stands as a pivotal aim of ABA therapy, with prompt fading being essential for achieving this goal. By methodically utilizing prompt fading to reduce cues, therapists empower individuals to perform tasks independently, significantly enhancing their confidence and self-efficacy. Research by Libby et al. (2008) underscores that employing a clear hierarchy of cues markedly improves ability acquisition, making it imperative for effective cue reduction strategies.
This approach not only aids individuals in developing vital life skills but also prepares them for real-life situations where reliance on their own abilities is crucial. Efficient techniques for prompt fading ensure that individuals can apply their skills across various contexts, further promoting autonomy.
Key Benefits of Prompt Fading:
As behavior analysts like Mirela Cengher assert, "Prompts are supplemental stimuli that evoke correct responding and are critical in teaching individuals three-term contingencies." This careful selection and prompt fading of cues are vital for empowering individuals to , ultimately enhancing their self-efficacy and overall quality of life.

Minimizing reliance on cues is essential for the success of ABA therapy. Efficient fading techniques, particularly through a hierarchy of cues, incorporate prompt fading to empower therapists to systematically reduce the support provided to individuals. This method begins with more invasive cues and gradually transitions to less invasive ones by utilizing prompt fading, facilitating individuals' progress toward independent task execution. Research reveals that systematic prompting procedures can yield a remarkable 73% improvement rate across various skill domains, highlighting the effectiveness of this approach.
By diminishing dependence on suggestions, individuals become better equipped to respond to natural signals in their environment, fostering greater independence. A compelling case study involving a 16-year-old female with autism spectrum disorder illustrated that functional communication training effectively decreased self-injurious behavior while enhancing independent communication responses. This exemplifies the potential of , particularly prompt fading, to bolster individual independence.
Practitioners emphasize the importance of tailoring question hierarchies to meet personal needs, as effective implementation can lead to success rates of 80-90% when executed correctly. Moreover, the successful execution of prompt hierarchies requires organized data collection to monitor progress, ensuring that strategies are adjusted based on the individual's performance. By utilizing prompt fading to provide just enough support to guarantee success, therapists can strengthen neural pathways associated with target behaviors, ultimately promoting skill acquisition and minimizing the risk of practicing incorrect responses. This approach not only benefits clients but also aligns with the overarching goal of ABA therapy: to empower individuals to thrive independently. Furthermore, with over 85% of ABA programs utilizing some form of hierarchy, this strategy is widely recognized as a fundamental teaching method in the field.

Skill generalization represents a crucial objective within ABA therapy, with prompt fading techniques being essential for achieving this goal. By systematically decreasing cues, therapists empower clients to apply acquired abilities across various contexts and scenarios, which is vital for fostering autonomy in daily life. Remarkably, recent studies indicate that educating families on appropriate cue reduction techniques can enhance ability generalization by up to 56%. This finding underscores the significance of involving families in the therapeutic journey, as their understanding and implementation of these techniques can effectively bridge the divide between therapy and real-world application.
Behavior analysts assert that a well-structured ABA program must integrate a clear strategy for generalization alongside the teaching plan. This ensures that skills are not only acquired but also adeptly applied in everyday situations. Nevertheless, it is essential to acknowledge the potential challenges of response dependency and regression that may arise during the cue reduction process. To address these obstacles and promote successful skill development, , which involve prompt fading, can be employed. By implementing these strategies, therapists can facilitate a more effective transition from therapy to real-world application.

Boosting patient motivation is crucial for effective ABA therapy, and prompt fading methods significantly contribute to this process. By utilizing prompt fading, users experience a sense of achievement as they gradually reduce prompts and begin to perform tasks independently. This success fosters motivation, prompting individuals to participate more actively in their learning. Recent research indicates that individuals who attain 80-90% accuracy over multiple sessions are frequently prepared for reduced support, which greatly enhances their motivation levels.
Furthermore, integrating various reinforcement techniques—such as positive reinforcement and behavior-specific praise—along with prompt fading can enhance motivation, making the learning experience more enjoyable and effective. For instance, case studies demonstrate that individuals who receive prompt praise or tangible rewards for their independent efforts show marked improvements in engagement and skill acquisition. As highlighted by an ABA expert, 'Prompt fading, which involves the gradual decrease of cues, is essential for encouraging autonomy and drive in individuals.'
This dual strategy of and prompt fading fosters independence while creating a positive therapeutic atmosphere where individuals feel empowered to take control of their learning journey. Healthcare employers, are you regularly assessing client progress? By adapting reinforcement methods to fit individual needs, you can ensure a tailored approach that maximizes motivation and engagement.

Reducing learning mistakes is a key aim in Applied Behavior Analysis (ABA) therapy, and using prompt fading strategies is essential in attaining this goal. By strategically controlling the amount of cues given, therapists can greatly minimize the chances of mistakes during learning with the use of prompt fading. Research shows that professionals who gather daily data on gradual reduction achieve independence objectives 43% quicker than those who do not consistently monitor progress. Additionally, a meta-analysis discovered that gradual cue reduction led to a 73% improvement in retention of abilities at 6-month follow-ups compared to alternative instructional techniques.
The application of Most-to-Least (MTL) prompting has been demonstrated to be effective for 84% of learners when applied correctly, especially in instructing daily living abilities, leading to fewer errors and faster mastery. By encouraging a systematic method for gradual reduction, therapists can assist clients in developing confidence in their capabilities. This process aims to to applying their abilities in real-world situations.
However, it is crucial to recognize that regression can occur when previously acquired abilities diminish as cues are reduced. In general, prompt fading not only boosts ability retention but also results in fewer performance mistakes, ultimately enhancing the entire learning experience. How can therapists effectively implement these strategies to ensure success? The answer lies in consistent monitoring and the application of proven methodologies.

Enhancing communication abilities stands as a pivotal element of ABA therapy. Techniques like prompt fading serve to significantly elevate this process. By systematically decreasing cues during communication training, therapists empower individuals to express themselves with greater autonomy. This approach not only fosters but also instills a sense of confidence in clients during their interactions with others.
Implementing effective strategies for prompt fading can lead to enhanced social abilities and greater success across various communication scenarios.

Effectively managing challenging behaviors is a cornerstone of Applied Behavior Analysis (ABA) therapy, with prompt fading techniques playing a vital role in this process. By systematically minimizing cues, therapists empower individuals to cultivate self-regulation abilities, enabling appropriate reactions to various situations.
Research indicates that clients who learn to perform tasks independently are significantly less likely to exhibit challenging behaviors linked to frustration or dependency. For instance, learners undergoing guided teaching grasped new educational ideas 52% quicker than control groups, underscoring the efficacy of gradual withdrawal in promoting autonomy.
Furthermore, systematic prompt fading led to 85% of participants maintaining newly acquired abilities without prompts at a six-month follow-up. This proactive approach not only enhances behavior management but also enriches the overall therapeutic experience, fostering greater independence and confidence in clients.
Effective behavior management techniques, such as differential reinforcement and visual aids, have been shown to enhance communication abilities in 72% of children with autism. This highlights the significance of to meet individual learners' requirements, ultimately fostering positive results.

The overall advantages of timely reduction in ABA therapy are significant and diverse. By fostering independence, enhancing ability acquisition, and reducing prompt dependency, techniques of prompt fading contribute to more effective and meaningful learning experiences for clients. Systematic approaches such as most-to-least (MTL) and least-to-most (LTM) prompting are essential for understanding the effectiveness of these techniques. Research indicates that combining prompting with reinforcement increases learning efficiency, further supporting proficiency mastery.
Additionally, these strategies foster motivation, improve communication skills, and aid in managing challenging behaviors. As individuals participate more independently in their daily tasks, they experience improved self-esteem and a stronger sense of ownership over their actions. Ultimately, the not only enhances the quality of care offered but also enables clients to flourish in their daily lives.
Addressing challenges such as prompt fading is crucial for effective implementation. How can healthcare employers optimize outcomes? By incorporating structured prompt hierarchies and regular assessments, they can significantly improve the effectiveness of ABA therapy. This strategic approach not only addresses immediate challenges but also paves the way for long-term success in client outcomes.

The significance of prompt fading techniques in Applied Behavior Analysis (ABA) therapy is paramount. These strategies are essential for promoting skill acquisition, fostering independence, and enhancing overall therapeutic outcomes. By systematically reducing cues, therapists empower clients to take control of their learning, ultimately leading to greater autonomy and improved self-efficacy.
Various prompt fading techniques, such as most-to-least and least-to-most prompting, effectively minimize prompt dependency and maximize skill retention. The importance of monitoring progress and tailoring interventions to meet individual client needs is crucial, showcasing the role of data-driven approaches in achieving successful outcomes.
In conclusion, the application of prompt fading not only enriches the learning experience for clients but also aligns with the core objectives of ABA therapy:
Implementing these techniques allows professionals to significantly improve the quality of care provided, ensuring that individuals thrive in their daily lives. Embracing these strategies will not only benefit clients but also elevate the standards of practice within the field of ABA therapy.
What is Hire ABA and what does it offer?
Hire ABA is a dedicated recruitment platform that connects Board Certified Behavior Analysts (BCBAs) with top job opportunities in Applied Behavior Analysis (ABA) therapy, addressing the increasing demand for BCBAs.
How does Hire ABA assist job seekers?
Hire ABA provides personalized resume assessments, evaluates candidates' experience and career goals, and uses sophisticated job fit scoring to match them with suitable job opportunities based on their abilities, preferences, and locations.
What are the benefits of using Hire ABA for employers?
Employers benefit from a streamlined hiring process that helps them efficiently find qualified talent, ultimately enhancing the quality of care in ABA therapy settings.
What techniques are used in ABA therapy to improve skill acquisition?
Techniques such as prompt fading, specifically most-to-least (MTL) and least-to-most (LTM) prompting, are used to systematically reduce support and encourage independent performance among individuals.
How effective is MTL prompting in teaching daily living tasks?
MTL prompting is effective for 84% of learners, particularly in teaching daily living tasks.
What progress do individuals with autism show when ABA strategies are applied?
Over 88% of individuals with autism show significant progress when ABA strategies, including appropriate cue reduction, are consistently applied.
What is the retention rate for skills taught using gradual techniques?
Skills taught using suitable gradual techniques have an impressive retention rate of 89% at six-month follow-ups, compared to only 45% for skills taught with continuous prompting.
How does data collection impact the achievement of independence objectives?
Professionals who consistently collect daily data on gradual reduction achieve independence objectives 43% faster than those who do not monitor progress regularly.
What is the primary goal of prompt fading in ABA therapy?
The primary goal of prompt fading is to encourage autonomy by systematically reducing cues, empowering individuals to perform tasks independently and enhancing their confidence and self-efficacy.
What are the key benefits of prompt fading?
Key benefits of prompt fading include boosting self-efficacy, enhancing ability acquisition through a clear instruction hierarchy, and promoting the generalization of skills across diverse settings.
Our expert recruitment strategies and AI-driven sourcing ensure that you receive top-notch candidates quickly, without compromising on quality. Whether you’re looking for BCBAs, Clinical Directors, or RBTs, we’ve got you covered.