September 26, 2025

The article presents key insights into respondent conditioning within Applied Behavior Analysis (ABA) therapy, underscoring its crucial role in behavior modification and therapeutic interventions.
It begins by establishing the foundational principles of respondent conditioning, particularly the association between neutral and unconditioned stimuli.
This is followed by a discussion of its practical applications in treating phobias, anxiety disorders, and maladaptive behaviors.
Ultimately, the article demonstrates how these insights significantly enhance therapeutic effectiveness and improve client outcomes.
Respondent conditioning stands as a cornerstone of behavioral psychology, illustrating how neutral stimuli can evoke powerful emotional responses through association. This intricate process not only shapes individual behaviors but also plays a pivotal role in Applied Behavior Analysis (ABA) therapy. Understanding its principles can lead to transformative interventions.
As practitioners delve into the nuances of respondent conditioning, they encounter critical questions:
Exploring these themes offers a comprehensive view of the impact and importance of respondent conditioning in therapeutic settings.
With a projected 25% (BCBAs) by 2026, the need for specialized recruitment services has never been more critical. Hire ABA operates as a premier recruitment platform tailored to streamline the job search for BCBAs. By leveraging advanced algorithms and extensive industry connections, it effectively matches qualified candidates with exceptional job opportunities in the dynamic field of Applied Behavior Analysis (ABA) therapy.
A standout feature of our service is the personalized resume assessment, where candidates can submit their resumes for thorough evaluation. Our team meticulously assesses their experience and career aspirations, utilizing advanced job fit scoring to pinpoint opportunities that align with their skills, preferences, and desired locations. This efficient approach not only accelerates the hiring process for job seekers but also empowers employers to identify the right talent to meet their specific needs.
As a result, the quality of care provided in ABA settings is significantly enhanced. The average time to fill BCBA positions in healthcare settings has been notably reduced, allowing organizations to uphold high standards of service delivery. By harnessing Hire ABA's expertise and comprehensive support, both job seekers and employers can navigate the complexities of the recruitment landscape. Are you ready to ensure that the best candidates are placed in roles where they can make a meaningful impact? Trust Hire ABA to connect you with the talent that will elevate your organization.

Respondent conditioning, also known as classical conditioning, represents a fundamental learning process in which a neutral stimulus becomes associated with a significant stimulus, ultimately resulting in a conditioned response. The essential components of this process include:
This foundational concept is vital for implementing effective strategies in , particularly through respondent conditioning ABA. Recent research underscores the efficacy of these principles in therapeutic settings, revealing that 90% of individuals experience notable improvement when caregivers actively participate in ABA interventions. This finding aligns with the principles of respondent learning, highlighting the influence of environmental factors in shaping behavior.
Furthermore, motivational strategies based on respondent conditioning ABA can lead to a 30% increase in positive behavioral outcomes, underscoring the importance of understanding and applying these principles in practice. By leveraging insights from traditional training, analysts can craft tailored interventions that facilitate substantial transformation, helping individuals reach their fullest potential. Additionally, comprehending the function of behavior is crucial, as it enables practitioners to devise interventions that are not only effective but also considerate of the individual's distinct needs.

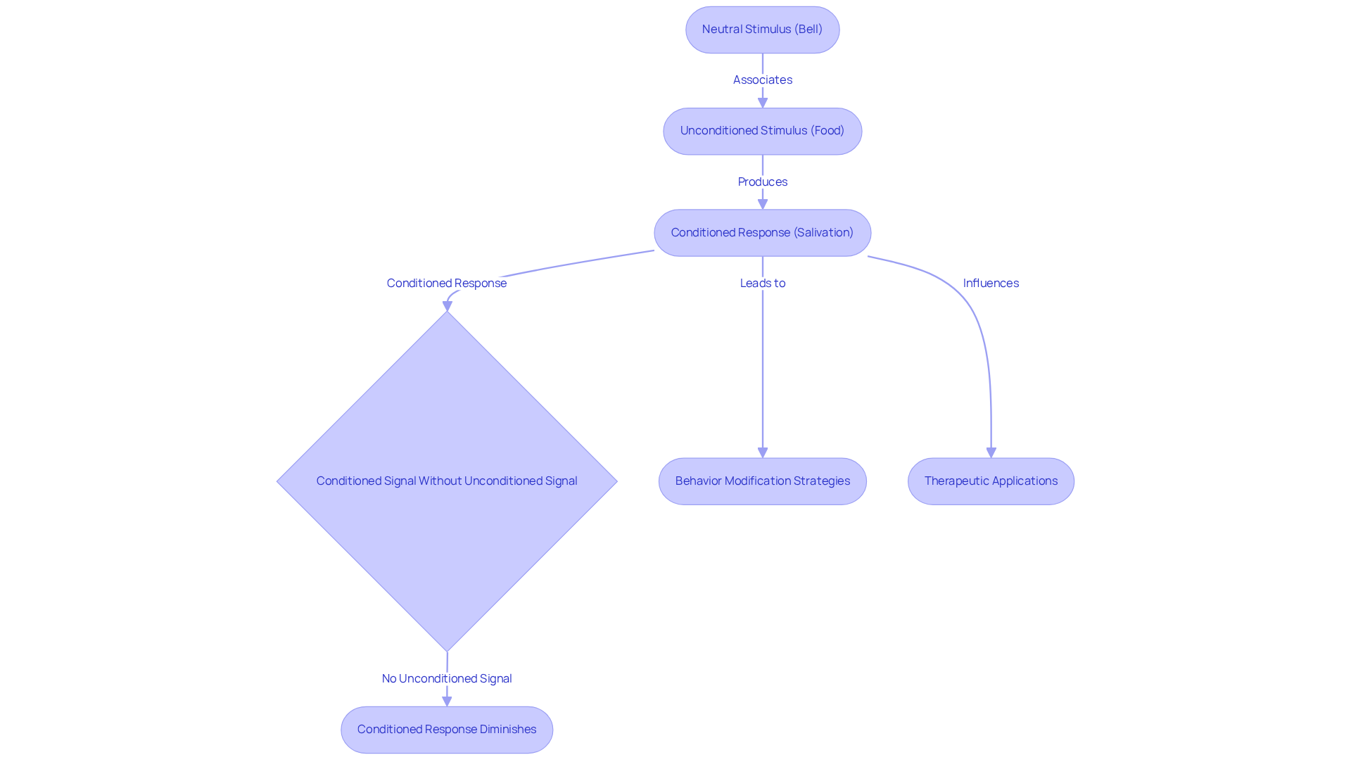
One of the most renowned illustrations of respondent conditioning is Ivan Pavlov's experiment with dogs. Pavlov discovered that dogs would salivate not only when food was presented—acting as the unconditioned trigger—but also upon hearing a bell, a neutral signal associated with the food. As Pavlov observed, 'If the conditioned signal was constantly provided without the unconditioned signal, the conditioned reaction gradually diminished until it vanished.' This pivotal experiment showcased how a neutral stimulus could develop the capacity to elicit a conditioned response through respondent conditioning ABA and associative learning.
Such principles are essential in behavior modification strategies used in respondent conditioning ABA therapy. Understanding the processes of learning can lead to . For instance, classical training methods in therapeutic contexts have been demonstrated to aid the treatment of anxiety disorders via exposure therapy, where patients progressively confront their fears in a controlled setting.
Studies indicate that panic disorder may arise after an initial panic attack, which serves as an unlearned trigger, illustrating the real-world effects of classical learning in mental health. This method underscores the significance of Pavlov's discoveries, demonstrating how classical training continues to influence contemporary therapeutic approaches and enhance patient outcomes.

Respondent conditioning ABA involves the association of a neutral stimulus with an unconditioned stimulus, resulting in a conditioned reaction. In contrast, operant training focuses on modifying behaviors through reinforcement or punishment. In respondent learning, reactions are involuntary and reflexive; operant learning, however, encompasses voluntary actions influenced by their outcomes. It is crucial for ABA professionals to recognize these distinctions to effectively implement appropriate strategies in respondent conditioning ABA.

Respondent conditioning ABA is crucial in , as it serves multiple purposes such as addressing phobias, anxiety disorders, and maladaptive behaviors. One notable application is systematic desensitization, a technique designed to reduce fear responses. This method effectively combines exposure to a feared object with relaxation strategies, fostering a new, positive association. Moreover, respondent conditioning ABA proves valuable in teaching adaptive behaviors by linking them to favorable outcomes, thereby amplifying the efficacy of therapeutic interventions.

Respondent extinction occurs when a conditioned stimulus is presented without the unconditioned stimulus, resulting in a gradual decrease in the conditioned response. For instance, in Pavlov's famous experiment, a dog exposed to the sound of a bell without food will eventually cease to salivate in response to the bell. This principle is crucial in , where practitioners utilize respondent conditioning ABA to effectively diminish unwanted conditioned behaviors. By systematically implementing this technique, analysts can facilitate the modification of actions, promoting healthier practices among clients.
Recent studies underscore the importance of understanding the dynamics of extinction, revealing that extinction bursts—temporary increases in activity levels following the cessation of reinforcement—can occur shortly after the initiation of extinction. This observation highlights the necessity for meticulous monitoring and adjustment of interventions to ensure successful outcomes in modification efforts. Moreover, it is vital to recognize the distinction between classical and operant learning; classical learning focuses on involuntary reactions, while operant learning affects voluntary actions.
Additionally, research indicates that impaired extinction retention in individuals with PTSD correlates with diminished activation in the ventromedial prefrontal cortex and hippocampus, shedding light on the neurological aspects involved in the extinction process. The frustration hypothesis, which posits that obstructing a goal leads to frustration and potential increases in problematic behaviors, has faced criticism for its inability to fully elucidate the dynamics of extinction bursts. As noted by Milad et al., individuals with PTSD demonstrate heightened fear learning, complicating the extinction process. Therefore, it is imperative for practitioners in ABA therapy to understand the potential unintended consequences of extinction related to respondent conditioning ABA, such as increases in the frequency or intensity of problematic behaviors.

[Respondent conditioning ABA](https://hireaba.today) plays a pivotal role in the development of phobias, as individuals often associate neutral cues with traumatic experiences. Consider this: when a person experiences a panic attack in an elevator, they may subsequently develop a phobia of elevators, linking the elevator (a neutral stimulus) with the panic attack (an unconditioned reaction). This phenomenon is supported by recent research indicating that negative experiences can lead to intense fears, frequently accompanied by physiological reactions.
Respondent learning unfolds in three distinct stages:
In respondent conditioning ABA, a neutral element is identified during the pre-conditioning phase, and in the conditioning phase, this neutral element is paired with an unconditioned factor, resulting in a conditioned reaction. Ultimately, in the , the conditioned reaction can be assessed and modified.
ABA therapists leverage this understanding of respondent conditioning ABA to create targeted interventions that help clients gradually confront and reshape their responses to feared triggers. Techniques such as gradual exposure, a form of respondent extinction, empower individuals to systematically face their fears, thereby reducing phobic reactions over time. By implementing these strategies, therapists can effectively support clients in dismantling the learned associations that contribute to their phobias, paving the way for recovery and enhanced emotional well-being.
Moreover, it is crucial to acknowledge that stimulus generalization can occur, where fears extend beyond the original conditioned stimulus, resulting in broader anxiety. Integrating these insights into practice enables healthcare employers to empower their teams in developing effective therapeutic approaches.

When applying respondent conditioning ABA techniques, professionals in ABA must adhere to to ensure the welfare of clients. This commitment involves:
Practitioners must also recognize the potential for unintended consequences, such as the reinforcement of maladaptive behaviors. It is essential to take proactive measures to mitigate these risks through meticulous planning and monitoring of interventions.

Respondent conditioning ABA is fundamentally linked to emotional reactions, as conditioned signals can elicit feelings of fear, joy, or anxiety based on past experiences. Consider a person who has undergone a traumatic event; they may experience anxiety upon encountering a related stimulus, even if it poses no actual threat.
ABA therapists can harness the principles of respondent conditioning ABA by integrating emotional regulation strategies into their interventions. This approach not only aids clients in managing their emotional responses but also promotes .

For ABA professionals, a profound understanding of respondent training is crucial for several reasons. It serves as a foundational framework for analyzing and modifying behaviors, guiding the development of effective treatment strategies tailored to individual needs. By implementing these principles, practitioners can more effectively tackle intricate emotional and behavioral challenges. Mastery of respondent training not only boosts therapeutic effectiveness but also results in enhanced outcomes for clients, empowering them to confront their difficulties with increased resilience.
As B.F. Skinner observed, the essence of successful intervention lies in recognizing the distinct behavior patterns of individuals and leveraging their strengths while addressing areas that require support. Moreover, research shows that clients who are presented with motivational statements during therapy experience a 30% increase in positive behavioral outcomes, underscoring the importance of these principles.
Practical applications of these concepts reveal their effectiveness in promoting positive behavioral changes, ultimately making a significant difference in the lives of those within the ABA community. To fully harness the advantages of respondent conditioning, practitioners should consistently in alignment with these principles.

Understanding respondent conditioning is essential for professionals in Applied Behavior Analysis (ABA) therapy, as it forms the backbone of effective behavioral modification strategies. This foundational concept illustrates how neutral stimuli can evoke significant emotional and behavioral responses through association, thereby enhancing therapeutic practices. By grasping the intricacies of respondent conditioning, therapists can tailor their interventions to meet the unique needs of their clients, ultimately leading to more successful outcomes.
Throughout the exploration of respondent conditioning, key insights have emerged, including its role in addressing phobias, anxiety disorders, and maladaptive behaviors. The classic experiment by Pavlov exemplifies the powerful effects of this learning process, while the distinction between respondent and operant conditioning highlights the varied approaches to behavior modification. Additionally, ethical considerations are paramount, ensuring that interventions are not only effective but also respectful of clients' emotional well-being.
The implications of mastering respondent conditioning extend beyond individual therapy sessions; they resonate throughout the ABA community, empowering practitioners to foster resilience in their clients. As the demand for skilled Board Certified Behavior Analysts continues to rise, embracing these principles will be crucial for delivering high-quality care. By prioritizing the understanding and application of respondent conditioning, ABA professionals can significantly improve the lives of those they serve, paving the way for a more effective and compassionate therapeutic landscape.
What is Hire ABA?
Hire ABA is a premier recruitment platform designed to streamline the job search for Board Certified Behavior Analysts (BCBAs) by matching qualified candidates with exceptional job opportunities in the field of Applied Behavior Analysis (ABA) therapy.
Why is there an increasing demand for BCBAs?
There is a projected 25% increase in demand for Board Certified Behavior Analysts by 2026, making specialized recruitment services essential for meeting this growing need.
How does Hire ABA enhance the job matching process?
Hire ABA uses advanced algorithms and extensive industry connections to effectively match candidates with job opportunities, along with personalized resume assessments to evaluate candidates' experience and career aspirations.
What is the benefit of the personalized resume assessment offered by Hire ABA?
The personalized resume assessment helps candidates identify job opportunities that align with their skills, preferences, and desired locations, thereby accelerating the hiring process for job seekers and assisting employers in finding the right talent.
How does Hire ABA impact the quality of care in ABA settings?
By reducing the average time to fill BCBA positions in healthcare settings, Hire ABA helps organizations maintain high standards of service delivery, ultimately enhancing the quality of care provided in ABA settings.
What is respondent conditioning?
Respondent conditioning, also known as classical conditioning, is a learning process where a neutral stimulus becomes associated with a significant stimulus, leading to a conditioned response.
What are the essential components of respondent conditioning?
The essential components include the unconditioned stimulus (US), which naturally elicits a response, and the conditioned stimulus (CS), which evokes the same response after being associated with the US.
How effective is respondent conditioning in therapeutic settings?
Recent research shows that 90% of individuals experience notable improvement when caregivers actively participate in ABA interventions based on respondent conditioning principles.
What was the significance of Pavlov's dog experiment?
Pavlov's experiment demonstrated that dogs could learn to associate a neutral stimulus, like a bell, with food, leading to a conditioned response (salivation) even in the absence of food, showcasing the principles of respondent conditioning.
How do classical training methods relate to behavioral issues?
Classical training methods, informed by respondent conditioning principles, can effectively aid in treating behavioral issues, such as anxiety disorders, through strategies like exposure therapy, where patients confront their fears progressively.
Our expert recruitment strategies and AI-driven sourcing ensure that you receive top-notch candidates quickly, without compromising on quality. Whether you’re looking for BCBAs, Clinical Directors, or RBTs, we’ve got you covered.