November 17, 2025

The demand for Board Certified Behavior Analysts (BCBAs) is projected to surge significantly in the coming years. Understanding the intricacies of restricted versus unrestricted hours is essential for aspiring BCBAs navigating their certification journey. Grasping these hour classifications not only ensures compliance with certification requirements but also equips candidates with the skills necessary for effective practice.
How can BCBAs optimize their fieldwork experiences to meet the growing expectations of the industry while enhancing their professional development? This article delves into ten key insights that illuminate the path to mastering restricted and unrestricted hours in behavior analysis.
Did you know that the demand for Board Certified Behavior Analysts (BCBAs) is projected to grow by an astounding 22% over the next decade? This surge in demand highlights the critical need for effective recruitment solutions in the Applied Behavior Analysis (ABA) community. Enter Hire ABA, a revolutionary platform that is transforming the job search for BCBAs through advanced algorithms and a user-friendly interface designed for optimal job matching.
Hire ABA not only streamlines the hiring process but also significantly boosts job placement rates for BCBAs. In fact, case studies reveal that candidates matched through Hire ABA enjoy a remarkable 94% job placement rate within just three months of certification. This statistic underscores the platform's effectiveness in connecting qualified professionals with top-tier opportunities.
As the landscape of ABA therapy evolves, the integration of technology in job matching becomes increasingly vital. Hire ABA offers real-time updates and personalized recommendations, ensuring that job seekers and employers can connect efficiently. Industry leaders emphasize the importance of such streamlined processes, noting that effective job matching is essential for meeting the growing demand for qualified BCBAs.
Are you facing challenges in your current hiring process? Consider how Hire ABA can simplify your recruitment efforts and enhance your job placement success. With its innovative approach, Hire ABA stands at the forefront of the ABA community, ready to support BCBAs in advancing their careers. Don't miss out on the opportunity to leverage this powerful resource-explore Hire ABA today!

Restricted periods refer to the time spent delivering direct services to clients, such as executing treatment plans. In contrast, the concept of restricted vs unrestricted hours BCBA encompasses a wider array of activities that BCBAs engage in, including designing interventions, analyzing data, and training staff. This distinction is crucial for BCBA candidates, as the Behavior Analyst Certification Board (BACB) requires that at least 60% of fieldwork time be considered in the context of restricted vs unrestricted hours BCBA.
Why is this guideline so important? It ensures that trainees cultivate essential skills beyond mere service delivery. By fostering critical thinking, decision-making, and leadership abilities, candidates are better prepared for effective practice. For instance, engaging in tasks like conducting functional behavior assessments or collaborating with interdisciplinary teams not only qualifies as unrestricted time but also enhances the overall quality of care provided to clients.
Understanding and optimizing the restricted vs unrestricted hours BCBA is vital for aspiring BCBAs. It allows them to meet certification criteria and equips them for future roles in the field. Are you ready to take the next step in your BCBA journey? Embrace the importance of unrestricted time and position yourself for success.

To successfully accumulate unrestricted BCBA credits, candidates must engage in activities that reflect the core responsibilities of a Board Certified Behavior Analyst. Did you know that the demand for BCBAs is projected to rise by 25% over the next five years? This statistic underscores the importance of practical experience in preparing individuals for their future roles in a rapidly expanding field. According to the Behavior Analyst Certification Board (BACB), at least 60% of total fieldwork time must be unrestricted. For instance, in a total of 2,000 hours, a minimum of 1,200 hours should involve tasks such as:
High-demand positions may include roles in leadership, clinical supervision, and specialized areas such as pediatric ABA therapy or organizational behavior management.
BCBA applicants can efficiently gather unrestricted time by concentrating on specific activities that comply with BACB standards. Examples of such activities include:
Participating in these tasks not only meets the hour requirements but also enhances the individual's skill set, positioning them favorably in a thriving job market.
Supervisors play a crucial role in guiding individuals through this process. Regular communication and collaboration with supervisors ensure that individuals are on track to meet the BACB's requirements. How can you optimize your unregulated time? Establishing an organized timetable, prioritizing relevant activities, and pursuing opportunities for professional growth are effective strategies. Staying informed about high-demand positions in ABA therapy can also help individuals align their fieldwork with emerging opportunities.
The typical amount of restricted vs unrestricted hours BCBA varies, but many BCBAs successfully manage their restricted and unrestricted activities. By understanding the BACB's criteria and actively seeking out opportunities related to restricted vs unrestricted hours BCBA, candidates can navigate the complexities of fieldwork requirements and prepare themselves for successful careers in behavior analysis. Are you ready to take the next step in your career?

Oversight is crucial for Board Certified Behavior Analysts (BCBAs) in the context of restricted vs unrestricted hours bcba. Did you know that structured oversight can significantly enhance the quality of training? In contexts of restricted vs unrestricted hours bcba, supervisors focus on direct client interactions, ensuring that trainees implement treatment plans accurately and adhere to ethical standards. This hands-on approach is vital for developing practical skills and ensuring compliance with established protocols. The Behavior Analyst Certification Board (BACB) recommends a minimum of two periods of oversight each week for every ten hours of therapy, underscoring the necessity of organized oversight methods.
Conversely, the concept of restricted vs unrestricted hours bcba allows supervisors to guide trainees in tasks that foster analytical and clinical skills, such as data analysis, intervention design, and program evaluation. Research shows that oversight hours account for 26% of the variance in mastering learning objectives. This statistic highlights the importance of structured and supportive oversight practices in cultivating competent behavior analysts. Effective oversight not only enhances training quality but also significantly impacts trainees' success in mastering essential skills for their future roles.
As experienced BCBAs emphasize, effective supervision practices are vital for preparing trainees to tackle the challenges they will encounter in their careers. Are you facing challenges in hiring qualified BCBAs? Consider how structured oversight can improve your recruitment process and ensure that your team is well-equipped to meet the demands of the field.

Qualifying activities for restricted vs unrestricted hours BCBA include a range of essential tasks that reflect the core responsibilities of a Board Certified Behavior Analyst (BCBA). These activities include:
Moreover, providing training to staff or caregivers is crucial; it not only helps accumulate necessary hours but also fosters the development of vital practical skills.
Engaging in diverse experiences is paramount for BCBAs, as it enhances their readiness for real-world challenges and opens doors to career advancement opportunities. Have you considered how varied experiences can shape your professional journey? As one board-certified behavior analyst noted, "Working through a local nonprofit program introduced me to a range of community resources that enhanced my ability to support families effectively." Another behavior analyst, Marcus, shared, "Participating in the Santa Ana vocational program provided me with practical skills that were directly applicable to my role as a behavior analyst, enabling me to confidently create effective behavior intervention plans." This underscores the significant impact that practical engagement in different settings can have on a trainee's competence and confidence in their future roles.
However, it's important to recognize the challenges in securing unrestricted hours BCBA compared to restricted vs unrestricted hours BCBA, as most behavior analytic services are billed during limited periods. Therefore, staying informed about new opportunities in ABA therapy is essential for BCBAs aiming to secure leadership roles and flexible working conditions. Are you positioned to take advantage of these opportunities? By doing so, you ensure that you are well-prepared for career advancement.

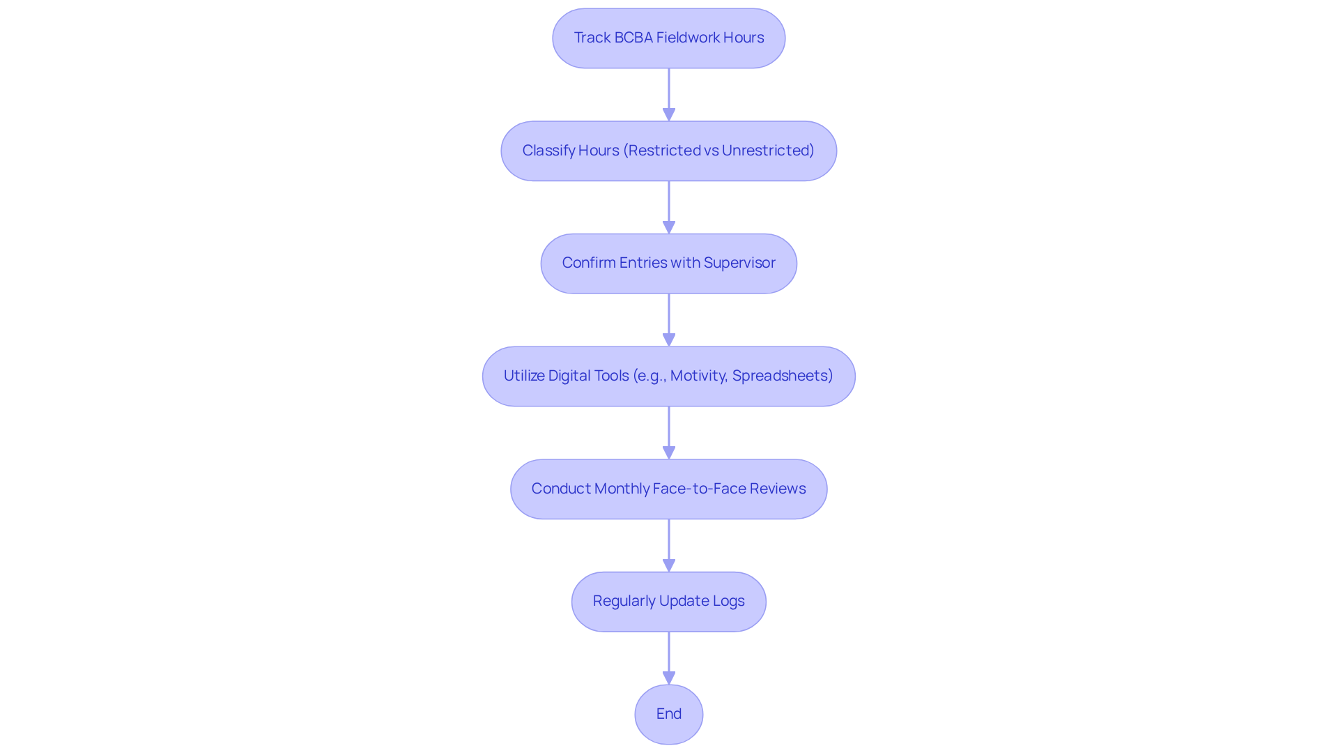
To effectively monitor BCBA fieldwork time, candidates must adopt a systematic approach that includes maintaining a detailed record of all time spent. This log should classify time as restricted vs unrestricted hours bcba, with each entry confirmed by a supervisor to ensure accuracy. Importantly, all fieldwork hours must relate to specific client programming, as emphasized in the BACB handbook.
Utilizing digital tools, such as specialized software like Motivity or spreadsheets, can significantly streamline this process. These tools facilitate easier monitoring of progress and compliance with BACB standards. Additionally, at least two face-to-face contacts with supervisors are required monthly, underscoring the importance of regular reviews.
Regular reviews of these logs with supervisors are crucial. They help identify areas for improvement and ensure that all logged activities meet certification requirements. As Dr. Ellen Morris, BCBA-D, emphasizes, "Standardizing workflows and monitoring data variability helps us anticipate issues before they escalate." This proactive approach not only aids in compliance but also enhances the overall quality of fieldwork experiences.
To reinforce these practices, candidates should set aside dedicated time each week to review and update their logs, ensuring they remain accurate and compliant. Are you ready to elevate your fieldwork monitoring? Start implementing these strategies today!
![]()
Remote oversight for BCBA fieldwork has become increasingly relevant, especially with the rise of technology. Did you know that the demand for Board Certified Behavior Analysts (BCBAs) is at an all-time high? This shift allows trainees to connect with supervisors through video conferencing and digital platforms, providing immediate feedback and guidance.
This method not only enhances accessibility but also provides flexibility in scheduling, making it a practical solution for today's training environment, especially when considering restricted vs unrestricted hours bcba. However, to truly maximize the effectiveness of remote oversight, it’s crucial for both trainees and supervisors to establish clear communication protocols. Regular check-ins and organized agendas are essential elements that can significantly improve the quality of remote oversight sessions.
Successful practices include:
As one behavior analyst noted, the flexibility of remote oversight has transformed the training landscape, making it a beneficial choice for cultivating future behavior analysts.
Are you facing challenges in your current hiring process? Consider how remote oversight can enhance your training programs and help you meet the growing demand for qualified BCBAs.

Engaging with multiple supervisors during BCBA fieldwork is crucial for trainees, offering them invaluable exposure to a variety of perspectives and expertise. Did you know that trainees who seek guidance from various BCBAs are better equipped to navigate the complexities of the field? Research supports this, showing that insights gained from different methodologies and practices significantly enhance professional development.
The BACB recommends that trainees obtain guidance from multiple mentors across various environments. This approach not only enriches the learning experience but also prepares trainees for the diverse challenges they may encounter in their future careers. To effectively collaborate with various supervisors, trainees should prioritize clear communication and establish an oversight agreement that outlines expectations and responsibilities.
Regular updates on progress and activities are essential to ensure alignment among supervisors, fostering a cohesive learning environment. Utilizing collaborative documentation tools can enhance teamwork and assist in monitoring time across various supervisors, guaranteeing that trainees receive thorough support tailored to their specific needs.
As Madalyn Brock, M.Ed., BCBA, observes, "When acquiring supervised practical experience for your board certified behavior analyst credential, there is a significant advantage to seeking guidance from various supervisors." This strategy not only enriches the learning experience but also equips trainees with the skills necessary to thrive in their careers. Are you ready to embrace this approach and elevate your professional journey?

Experience as a Registered Behavior Technician (RBT) is not just a stepping stone; it’s a crucial foundation for accumulating BCBA experience. Did you know that approximately 60% of BCBAs have backgrounds as RBTs? This statistic highlights a common pathway from technician to analyst, underscoring the value of RBT experience in understanding client needs and effective intervention strategies.
While RBT time falls under the classification of restricted vs unrestricted hours BCBA, the skills developed in this role significantly enhance a person's overall competency as a future BCBA. Candidates should meticulously document their RBT experiences, articulating how these activities bolster their readiness for the challenges of behavior analysis. Participating in reflective practice and actively seeking feedback from supervisors is vital. RBTs must obtain oversight for at least 5% of the total hours they work with clients each month, ensuring they are well-prepared for their future roles.
This organized oversight not only readies individuals for behavior analyst duties but also guarantees they can effectively address the complexities of behavior analysis. As one behavior analyst noted, "The skills I developed as a registered behavior technician were instrumental in shaping my approach as a behavior consultant, allowing me to connect with clients on a deeper level."
To effectively record RBT experiences, individuals should keep a comprehensive log of their activities and seek regular feedback from their supervisors. This practice can facilitate a smooth transition from RBT to board-certified behavior analyst by understanding the implications of restricted vs unrestricted hours BCBA. Ultimately, this transition enriches the candidate's professional journey and enhances the quality of care provided to clients. Are you ready to take the next step in your career?

Understanding the distinction between restricted vs unrestricted hours BCBA is crucial for obtaining certification. Did you know that at least 60% of your total fieldwork time must be classified under the guidelines of restricted vs unrestricted hours BCBA? This requirement highlights the importance of managing your time effectively. The allocation of direct client services occurs during restricted vs unrestricted hours BCBA, with unrestricted times covering a broader range of duties, including data analysis, treatment planning, and staff training.
Many individuals fulfill their fieldwork requirements in just 12 months, showcasing the potential efficiency in the certification process. For instance, numerous applicants successfully navigate their certification paths by efficiently monitoring their time and leveraging their Registered Behavior Technician (RBT) experience to meet these criteria. Are you currently facing challenges in your hiring process? Maintaining strong supervision relationships is vital; as one BCBA noted, 'A qualified supervisor helps you improve by giving feedback, explaining difficult ideas, and guiding you through ethical challenges.'
With a total of 2,000 units of time needed for supervised fieldwork, candidates should strategically arrange their experiences to fulfill both the direct and indirect activity requirements established by the BACB. It's essential to recognize that the concept of restricted vs unrestricted hours BCBA requires supervised fieldwork to encompass a minimum of 2,000 total units of time, whereas concentrated supervised fieldwork demands a minimum of 1,500 total units of time. By understanding these distinctions and requirements, including the necessity of retaining records for 7 years and adhering to 30-day signature deadlines for accurate hourly logging, BCBAs can enhance their professional development and ensure compliance throughout their certification process.
Utilizing technology for tracking hours can further streamline this process. Are you ready to take the next step in your certification journey?

The demand for Board Certified Behavior Analysts (BCBAs) is on the rise, making it crucial for aspiring professionals to understand the distinction between restricted and unrestricted hours. At least 60% of fieldwork must fall under these guidelines, highlighting the significance of not just direct client services but also a broader array of professional activities that enhance the skill set of behavior analysts.
Why are unrestricted hours so vital? They play a critical role in developing essential skills such as data analysis, intervention design, and staff training. Engaging in these activities not only meets certification requirements but also equips candidates to tackle the diverse challenges they will face in their careers. Moreover, the importance of structured supervision and effective tracking of hours cannot be overstated; these practices ensure compliance with the Behavior Analyst Certification Board (BACB) standards.
As the need for qualified BCBAs continues to grow, leveraging technology and seeking diverse supervisory experiences will be essential for those entering the field. Are you ready to embrace these strategies? By understanding the nuances of restricted versus unrestricted hours, candidates can position themselves for success in a rewarding career in behavior analysis. Don't miss out on the opportunity to enhance your professional journey - take action now!
What is Hire ABA and how does it benefit BCBAs?
Hire ABA is a platform designed to streamline the job search for Board Certified Behavior Analysts (BCBAs) by using advanced algorithms and a user-friendly interface for optimal job matching. It significantly boosts job placement rates, with candidates matched through Hire ABA achieving a 94% job placement rate within three months of certification.
Why is the demand for BCBAs increasing?
The demand for BCBAs is projected to grow by 22% over the next decade, highlighting the critical need for effective recruitment solutions in the Applied Behavior Analysis (ABA) community.
What features does Hire ABA offer to job seekers and employers?
Hire ABA provides real-time updates and personalized recommendations, facilitating efficient connections between job seekers and employers in the ABA field.
What is the difference between restricted and unrestricted BCBA hours?
Restricted hours refer to the time spent delivering direct services to clients, while unrestricted hours encompass a broader range of activities, including designing interventions, analyzing data, and training staff. At least 60% of fieldwork time must be categorized as unrestricted according to the Behavior Analyst Certification Board (BACB).
Why is it important for BCBA candidates to understand restricted vs unrestricted hours?
Understanding this distinction is crucial for BCBA candidates as it ensures they develop essential skills beyond service delivery, preparing them for effective practice and meeting certification criteria.
What activities count towards accumulating unrestricted BCBA hours?
Activities that count towards unrestricted BCBA hours include conducting assessments, developing treatment plans, participating in professional development, observing and collecting data, analyzing behavior, collaborating with stakeholders, and training others.
How can BCBA candidates optimize their unrestricted time?
Candidates can optimize their unrestricted time by establishing an organized timetable, prioritizing relevant activities, pursuing opportunities for professional growth, and maintaining regular communication with supervisors.
What role do supervisors play in the accumulation of unrestricted BCBA hours?
Supervisors guide individuals through the process of accumulating unrestricted hours, ensuring that they are on track to meet the BACB's requirements through regular communication and collaboration.
Our expert recruitment strategies and AI-driven sourcing ensure that you receive top-notch candidates quickly, without compromising on quality. Whether you’re looking for BCBAs, Clinical Directors, or RBTs, we’ve got you covered.