November 17, 2025

The landscape of Applied Behavior Analysis (ABA) is witnessing an unprecedented surge in demand for Board Certified Behavior Analysts (BCBAs). With the need for skilled professionals skyrocketing, it’s crucial for practitioners to enhance their effectiveness. Understanding the key metrics that quantify behavior is not just beneficial; it’s essential.
Measuring every instance of behavior is critical. Accurate data collection informs treatment strategies and drives successful outcomes in therapy. But what challenges might arise in this data-driven journey? How can ABA professionals navigate these hurdles to ensure the highest standards of care?
As you reflect on your current hiring challenges, consider how Hire ABA can address these issues effectively. With a reliable platform at your disposal, you can streamline your recruitment process and secure the best talent in the field. Don't let the evolving landscape leave you behind - take action now to enhance your practice.
Hire ABA stands out as a specialized recruitment platform, expertly connecting Board Certified Behavior Analysts (BCBAs) with top-tier job opportunities in the booming field of Applied Behavior Analysis (ABA) therapy. Did you know that the demand for BCBAs has skyrocketed, with job postings increasing by an astounding 1,942% from 2010 to 2018? This surge reflects a robust job market ripe with potential.
By streamlining the hiring process through personalized resume assessments and advanced job fit scoring, Hire ABA ensures that qualified professionals are matched with roles that align perfectly with their expertise and career aspirations. This operational efficiency not only benefits job seekers but also provides employers with access to a pool of highly qualified candidates, significantly enhancing the overall quality of care in ABA services.
The streamlined job matching process includes a thorough assessment of candidates' experiences and goals, guaranteeing a precise fit for both job seekers and employers. Have you considered how specialized recruitment platforms like Hire ABA can improve your hiring outcomes? Successful job matching case studies demonstrate that these platforms significantly boost placement rates, ensuring that BCBAs find positions that meet their professional goals.
As the job market for BCBAs continues to expand, with a projected increase of 22% from 2020 to 2030, the importance of tailored recruitment strategies in this sector cannot be overstated. Don't miss out on the opportunity to connect with the best talent in ABA therapy - explore Hire ABA today and elevate your hiring process.

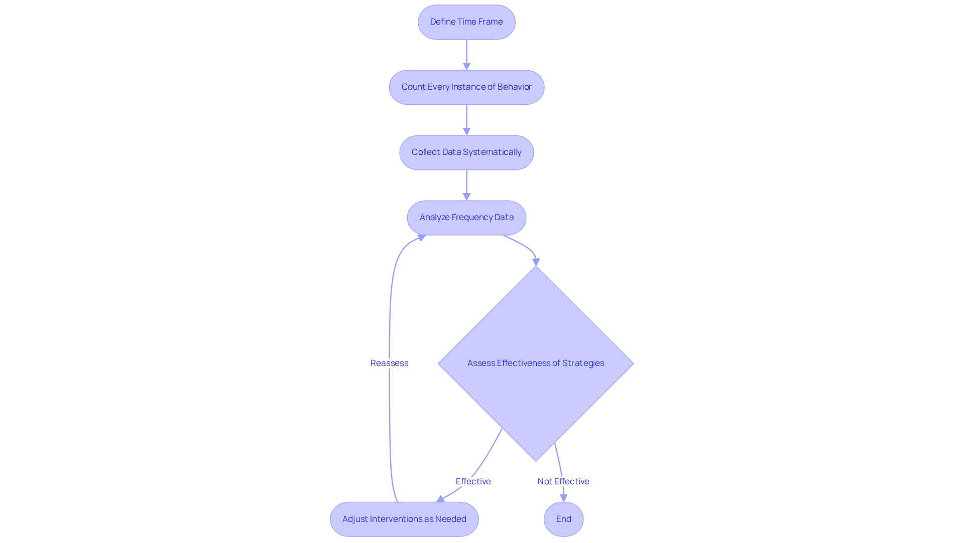
Frequency measurement is a cornerstone technique in Applied Behavior Analysis (ABA), as it is essential within this type of measurement every instance of behavior is counted within a defined time frame. This method shines particularly when observing discrete behaviors, like a child raising their hand in class. By quantifying these instances, Board Certified Behavior Analysts (BCBAs) can assess the effectiveness of their strategies and make necessary adjustments. Accurate frequency data is vital for establishing baselines and tracking progress over time, offering clear insights into behavioral patterns.
Recent research underscores that frequency measurement not only aids in tracking behavior but also enhances the effectiveness of interventions. For example, if frequency data reveals a decrease in challenging behaviors following a particular strategy, it suggests that the method may be effective. This data-driven approach empowers practitioners to refine treatment plans based on observed outcomes, ensuring interventions are tailored to meet individual needs.
Practitioners should adopt systematic data collection methods, as within this type of measurement every instance of behavior is counted to effectively count behavior occurrences. Utilizing electronic data collection tools can streamline this process, reducing human error and boosting precision. Imagine capturing frequency information with a single button press-this enables real-time analysis and immediate adjustments to interventions. These systems also store, save, and graph frequency data for easy analysis, a significant advantage in practice.
Efficient frequency assessment in behavior analysis often involves monitoring the frequency of positive actions, such as a child sharing or following instructions. By consistently tracking these behaviors, caregivers can identify patterns and make informed decisions about support strategies, ultimately fostering the development of essential life skills in individuals with autism. As highlighted by Golden Steps ABA, "By systematically collecting data, caregivers can adjust interventions as needed while maintaining accountability and thorough documentation."
Are you ready to enhance your ABA practices with reliable data collection methods? Consider how adopting these strategies can transform your approach and improve outcomes.

In the realm of ABA therapy, tracking progress is not just beneficial - it's essential. Did you know that the demand for Board Certified Behavior Analysts (BCBAs) is skyrocketing? This surge underscores the importance of effective metrics in therapy. Key metrics such as duration, latency, and percentage of opportunities are crucial for understanding behavioral patterns, as within this type of measurement every instance of behavior is counted to tailor treatment plans.
Each of these metrics provides unique insights, and within this type of measurement every instance of behavior is counted, enabling BCBAs to craft personalized treatment strategies that truly resonate with each child's needs.
For instance, monitoring duration can reveal behaviors that require modification - either reduction or enhancement. Meanwhile, latency can shed light on a child's responsiveness to prompts. Recent studies have shown that improved treatment outcomes result from consistent tracking of these metrics, as within this type of measurement every instance of behavior is counted. Children receiving targeted interventions based on duration and latency metrics often demonstrate significant progress in skill acquisition.
Moreover, innovative software applications like Tadabase and ABA Toolbox have revolutionized the precision of monitoring these metrics. They facilitate real-time data collection and analysis, empowering therapists to make informed decisions. As one specialist aptly noted, "Precise measurement is crucial, as trustworthy information reflects true actions, allowing therapists to make educated modifications to treatment strategies."
By leveraging these insights, BCBAs can develop more effective, individualized treatment plans that cater to the unique needs of each child. Are you ready to enhance your practice with reliable metrics? Embrace the power of data-driven decisions in ABA therapy today.

Effective conduct measurement is crucial in ABA therapy, and practitioners can employ several practical techniques to achieve this. Utilizing clear operational definitions for actions and consistent information collection methods lays the groundwork for accurate assessments. Moreover, technology plays a vital role; specialized software solutions like BIPTrack and Tadabase can significantly enhance monitoring capabilities.
Ethical practices in ABA therapy necessitate obtaining informed consent from guardians before gathering information. This step not only safeguards the rights of the child but also fosters trust. Involving families in the information-gathering process can provide deeper insights into a child's conduct patterns, enriching the overall understanding of their behavior.
Regular training for personnel on information collection procedures is essential. This training enhances accuracy and minimizes mistakes, ensuring that staff are well-equipped to handle data collection effectively. For instance, implementing a tally system during sessions allows staff to quickly record instances of behavior without disrupting the therapeutic flow.
However, practitioners must remain vigilant about potential technical issues, such as device malfunctions and internet connectivity problems, which can hinder digital information collection. Consistency in measurement techniques is paramount for acquiring trustworthy information that guides treatment choices and showcases progress effectively. By adopting these strategies, practitioners can enhance their practice and ultimately improve outcomes for the children they serve.

Information visualization methods, such as graphs and charts, are essential in analysis, making complex information more accessible and comprehensible. Did you know that effective visualization can significantly enhance understanding? For example, line graphs illustrate trends in behavior over time, while bar charts allow for straightforward comparisons of various actions.
Effective information visualization is crucial because, within this type of measurement every instance of behavior is counted. It not only aids in examining progress but also strengthens communication with parents and stakeholders. This ensures that everyone involved fully grasps the child's development and the effectiveness of implemented strategies. By utilizing software tools for data visualization, you can streamline this process, making it easier to present findings during meetings.
Consider how these methods could transform your approach to data presentation. Are you ready to enhance your communication and analysis strategies? Embrace the power of information visualization today.

Selecting suitable metrics for monitoring actions is essential for achieving meaningful outcomes in ABA therapy, especially within this type of measurement every instance of behavior is counted. Did you know that effective interventions hinge on the precise alignment of metrics with specific objectives? Practitioners must consider factors such as the frequency of the action, its context, and the desired outcomes. For instance, if the goal is to enhance social interactions, metrics like the frequency and duration of these interactions become crucial. Conversely, when aiming to reduce disruptive behaviors, metrics such as the percentage of opportunities or latency may be more relevant.
By customizing metrics to specific cases, we ensure that within this type of measurement every instance of behavior is counted, which significantly improves the precision of information collection. This tailored approach not only enhances the effectiveness of analysis but also demonstrates that within this type of measurement every instance of behavior is counted, leading to better outcomes. As one BCBA aptly stated, "Every action targeted for intervention must be defined in clear, observable, and measurable terms." This highlights the necessity of customized metrics in achieving meaningful progress in ABA therapy. Are you ready to refine your metrics and elevate your practice? Embrace the power of tailored metrics to drive success in your interventions.

To effectively tackle the challenges of measuring conduct, practitioners must prioritize uniformity in their collection techniques. Did you know that inconsistencies in recorded information can significantly undermine the accuracy of assessments and treatment planning? Observer drift poses a considerable risk, as different staff members may perceive actions differently. This variability can lead to discrepancies that affect the quality of care provided.
Moreover, observer reactivity - where an observer's awareness of being watched influences their recording behavior - complicates accuracy even further. To combat these issues, establishing clear protocols and conducting regular training sessions are essential strategies. By employing standardized forms for information gathering, such as frequency recording and the ABC model, practitioners can promote uniformity across sessions and enhance the reliability of the information collected.
Regularly examining information for inconsistencies allows practitioners to quickly recognize and resolve discrepancies, ensuring the integrity of the data remains intact. As Kimberly N Sloman states, 'Precise information gathering is essential in Applied Behavior Analysis (ABA) therapy since it establishes the basis for monitoring client progress and evaluating the efficacy of strategies.' By implementing these methods, analysts can significantly improve the precision and efficiency of their strategies.
Are you ready to enhance your measurement techniques and ensure the highest standards of care? Take action now and adopt these best practices to elevate your practice.

In Applied Behavior Analysis (ABA), it is crucial to connect measurement to actions, particularly because within this type of measurement every instance of behavior is counted. Did you know that 76% of patients see an increase in their goals after implementing a hybrid ABA treatment model? This statistic underscores the demand for effective strategies in our field. By utilizing gathered information, practitioners can make informed treatment choices and necessary modifications. For instance, when data indicates that a particular approach isn't yielding the desired results, behavior analysts can delve into the metrics to uncover underlying issues and adjust their strategies accordingly.
This strategic alignment between measurement and action not only enhances therapy effectiveness but also fosters a culture of continuous improvement, especially since within this type of measurement every instance of behavior is counted within ABA practices. Continuous information gathering is essential for personalizing and adjusting ABA therapy plans. Regular data review meetings should be scheduled weekly or bi-weekly with all team members to discuss findings and action plans. This collaboration ensures that everyone is unified in their approach, ultimately leading to better outcomes for clients.
Statistics show that prioritizing data-driven decision-making, within this type of measurement every instance of behavior is counted, allows ABA professionals to optimize treatment plans and enhance the quality of care provided. As one BCBA noted, "Accurate measurement serves several critical functions: validates intervention effectiveness, guides program adjustments, and ensures ethical practice." Furthermore, contemporary ABA practices leverage technology to improve the precision and efficiency of information collection, further aiding effective treatment results.
Are you facing challenges in your hiring process? Consider how Hire ABA can streamline your recruitment efforts and help you build a strong team dedicated to delivering exceptional care.

Did you know that 89% of children with autism show improvement through ABA therapy? This statistic underscores the critical role of information-driven decision-making in conduct analysis, as within this type of measurement every instance of behavior is counted, which is essential for guiding treatment choices through systematic information collection and analysis.
This method empowers practitioners to evaluate the effectiveness of their strategies and make informed adjustments based on empirical evidence, with the understanding that within this type of measurement every instance of behavior is counted. For example, if a particular behavior shows no progress, analysis can reveal whether the approach needs tweaking or if additional support is necessary. Studies indicate that ABA techniques have a standardized mean difference of d=0.30 for communication abilities, illustrating the significant impact of analysis on therapy outcomes.
By fostering a culture of data-informed practice, ABA professionals can greatly enhance the quality of care provided to clients, as within this type of measurement every instance of behavior is counted, ensuring that strategies are tailored to meet individual needs. Registered Behavior Technicians (RBTs) play a vital role in this data collection process, gathering essential information during therapy sessions.
Moreover, longitudinal studies highlight that children receiving consistent ABA support often develop greater independence and an improved quality of life as they transition into adulthood. This commitment to empirical evidence not only supports effective treatment planning but also aligns with the overarching goal of maximizing positive outcomes in ABA therapy.
Are you ready to elevate your practice with data-driven insights? Embrace the power of informed decision-making to transform your approach and achieve better results for your clients.

The significance of effective measurement in conduct analysis outcomes cannot be overstated. Did you know that structured ABA programs significantly enhance adaptive behaviors, enabling individuals to function more independently? Within this type of measurement, every instance of behavior is counted, and precise and consistent information gathering allows practitioners to track progress, evaluate the effectiveness of strategies, and make informed adjustments. For instance, when data reveals substantial improvements in a child's conduct, it validates the current intervention strategy. Conversely, stagnation or regression in data necessitates a critical reevaluation of the approach.
Research shows that over 89% of children undergoing ABA therapy report notable improvements. This statistic underscores the necessity of precise measurement in achieving successful outcomes. The average adjusted increase in Adaptive Behavior Composite (ABC) scores over 24 months was 2.49 points, illustrating the tangible impact of effective measurement. However, it’s crucial to acknowledge the challenges in measurement and service delivery, such as high rates of ABA discontinuation and low dosing, which can limit the benefits of interventions.
Ultimately, effective measurement, which means that within this type of measurement every instance of behavior is counted, not only informs better decision-making but also elevates the quality of care and results for clients in ABA therapy. Are you ready to enhance your practice with reliable measurement strategies? The time to act is now.

The critical nature of accurate behavior measurement in Applied Behavior Analysis (ABA) is paramount. Did you know that precise data collection can significantly enhance treatment strategies? By counting every instance of behavior, practitioners can harness this data to improve outcomes for individuals. This approach ensures that interventions are not only effective but also tailored to meet the unique needs of each client.
Key metrics such as frequency, duration, and latency serve as essential tools for monitoring progress. These metrics provide valuable insights that guide practitioners in making informed decisions and adjustments to interventions. Moreover, the integration of technology and systematic data collection methods has transformed behavior measurement, reducing errors and enhancing the overall quality of care.
Ultimately, a commitment to data-driven decision-making in ABA therapy fosters a culture of continuous improvement. By implementing effective measurement strategies, practitioners can elevate the standard of care, leading to better outcomes for clients. Embracing these practices enhances the efficacy of interventions and underscores the importance of tailored approaches in behavior analysis. Now is the time to prioritize accurate measurement and leverage data to drive meaningful change in the lives of those served by ABA therapy.
What is Hire ABA?
Hire ABA is a specialized recruitment platform that connects Board Certified Behavior Analysts (BCBAs) with job opportunities in the field of Applied Behavior Analysis (ABA) therapy.
How has the demand for BCBAs changed in recent years?
The demand for BCBAs has increased significantly, with job postings rising by 1,942% from 2010 to 2018, and a projected increase of 22% from 2020 to 2030.
What features does Hire ABA offer to improve the hiring process?
Hire ABA offers personalized resume assessments and advanced job fit scoring to ensure that qualified professionals are matched with roles that align with their expertise and career goals.
How does frequency measurement work in ABA?
Frequency measurement involves counting every instance of a specific behavior within a defined time frame, which is particularly effective for observing discrete behaviors.
Why is frequency data important in ABA?
Frequency data is vital for establishing baselines, tracking progress, and assessing the effectiveness of interventions, allowing BCBAs to refine treatment plans based on observed outcomes.
What are some key metrics used in behavior progress monitoring?
Key metrics include duration (how long an action lasts), latency (the time between a prompt and the response), and percentage of opportunities (how often a behavior occurs relative to total opportunities).
How can technology aid in frequency measurement and behavior monitoring?
Electronic data collection tools can streamline the process of tracking behavior, reduce human error, and facilitate real-time analysis, making it easier to adjust interventions as needed.
What benefits do BCBAs gain from using reliable metrics in their practice?
By using reliable metrics, BCBAs can develop more effective, individualized treatment plans that cater to the unique needs of each child, ultimately enhancing treatment outcomes.
Our expert recruitment strategies and AI-driven sourcing ensure that you receive top-notch candidates quickly, without compromising on quality. Whether you’re looking for BCBAs, Clinical Directors, or RBTs, we’ve got you covered.