September 20, 2025

The article titled "10 Key Skills for a Successful Behavior Analysis Degree" serves to identify the essential competencies necessary for success in pursuing a behavior analysis degree. This exploration is critical, especially in the context of the growing demand for Board Certified Behavior Analysts (BCBAs). Skills such as:
are not just beneficial; they are vital for effective practice in Applied Behavior Analysis (ABA). These competencies will undoubtedly support aspiring professionals in their educational journey.
As you consider the challenges in hiring qualified professionals in this field, reflect on how these key skills can impact your recruitment process. Are you equipped to identify candidates who excel in these areas? Leveraging the right resources can make a significant difference. By focusing on these essential skills, you can enhance your hiring strategy and ensure you are attracting the best talent.
In conclusion, understanding and prioritizing these skills is crucial for anyone pursuing a degree in behavior analysis. This knowledge not only prepares students for their careers but also aids employers in selecting the right candidates. Take action now—evaluate your current hiring practices and consider how integrating these competencies can lead to more effective recruitment outcomes.
The field of Applied Behavior Analysis (ABA) is witnessing remarkable growth, with a projected 25% increase in demand for Board Certified Behavior Analysts (BCBAs) over the next decade. This surge underscores the necessity of equipping aspiring professionals with the essential skills required to thrive in this dynamic environment. From mastering the foundational A-B-Cs of behavior to navigating complex ethical dilemmas, the competencies needed for success are extensive and diverse.
What key skills truly distinguish successful behavior analysts in their pursuit of a behavior analysis degree? Exploring these critical abilities not only illuminates the path to effective practice but also prompts reflection on how emerging professionals can best prepare for the challenges that lie ahead.
The demand for professionals with a behavior analysis degree, specifically Board Certified Behavior Analysts (BCBAs), is projected to surge by 25% over the next decade. In response to this growing need, Hire ABA stands out as a specialized recruitment platform tailored specifically for BCBAs. Utilizing advanced algorithms and a user-friendly interface, we streamline the job matching process, ensuring that qualified candidates with a behavior analysis degree are efficiently paired with top-tier job opportunities in the rapidly expanding field of Applied Behavior Analysis (ABA) therapy.
Our services include personalized resume assessments, allowing candidates to submit their resumes for expert evaluation. Our dedicated team thoroughly assesses their experience and career goals, ensuring optimal matches with job opportunities. By employing advanced job fit scoring, we identify roles that align with candidates' skills, preferences, and desired locations. This innovative approach not only enhances job seekers' prospects but also supports employers in finding the right talent to drive their organizations forward.
As the demand for BCBAs continues to rise, pursuing a behavior analysis degree through Hire ABA becomes an invaluable resource for career growth. Our platform notably decreases the time it takes to occupy BCBA roles in healthcare environments. Employers benefit from a more effective hiring experience, gaining access to a pool of skilled professionals ready to meet the increasing needs of the industry.
Are you facing challenges in finding the right talent for your organization? Consider how Hire ABA can address these issues and transform your hiring process. With our expertise, you can navigate the evolving landscape of ABA therapy recruitment with confidence.

The A-B-Cs of analysis—Antecedent, Action, and Consequence—are essential in the realm of Applied Behavior Analysis (ABA). For aspiring Board Certified Behavior Analysts (BCBAs), mastering these components is not just beneficial; it is crucial for achieving a behavior analysis degree. These elements lay the groundwork for effective assessment and modification of actions.
Recent studies underscore that a thorough understanding of these principles enhances the ability to implement effective interventions, resulting in significant improvements in outcomes for those served. For example, research indicates that effectively applying the A-B-Cs can facilitate skill acquisition and foster positive behavioral changes in children with autism. Notably, children receiving over 20 hours of ABA therapy weekly show marked advancements in expressive language and academic skills.
Experts like Kyle Coddington assert that proficiency in these fundamental concepts, acquired through a behavior analysis degree, not only supports academic success but also translates into practical applications within therapeutic settings, ultimately benefiting individuals and their families. A case study of an ABA program revealed that the consistent application of the A-B-Cs led to substantial enhancements in social skills and daily living abilities among children with autism, illustrating the real-world impact of mastering these principles.

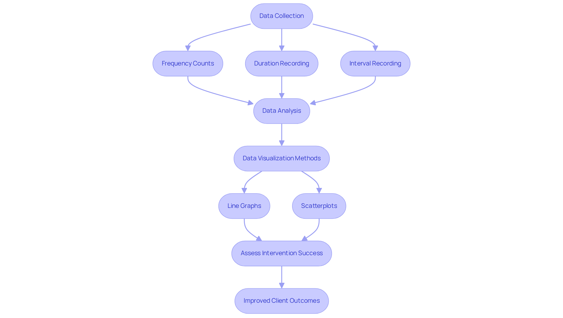
Data gathering and examination are essential skills for behavior analysts with a behavior analysis degree, crucial for assessing progress and the efficacy of interventions. Techniques such as frequency counts, duration recording, and interval recording are commonly utilized to gather comprehensive data. Through meticulous analysis, including data visualization methods like line graphs and scatterplots, BCBAs can discern behavioral patterns, assess intervention success, and implement necessary adjustments to treatment plans.
Research suggests that effective data analysis greatly improves outcomes for customers. In fact, studies demonstrate a 9.7% increase in goal success rates after the implementation of hybrid ABA treatment models. Mastery of these analytical skills gained through a behavior analysis degree not only enhances the quality of care delivered but also strengthens the principles of evidence-based practice in ABA therapy, ensuring that interventions are customized to address the specific needs of each individual.
Furthermore, ethical considerations regarding data privacy and security are crucial. This highlights the duty of behavior analysts in upholding the integrity of the data gathered. Are you confident in your current data collection and analysis methods? Consider how refining these skills can lead to better outcomes for your clients.

Ethical decision-making is fundamental to professional practice in Applied Behavior Analysis (ABA). Board Certified Behavior Analysts frequently encounter ethical challenges, including:
Familiarity with the Behavior Analyst Certification Board (BACB) ethical guidelines is essential for effectively navigating these challenges. Recent updates to the BACB Code of Ethics underscore core principles such as beneficence, respect, and integrity, which serve as guiding tenets for practitioners in their daily operations. Approximately 95% of behavior analysts report facing ethical dilemmas in their practice, underscoring the critical need for comprehensive ethical training.
The Six-Step Ethical Decision-Making Worksheet acts as a valuable resource for BCBAs, enabling them to systematically address these dilemmas. Continuous professional development—including workshops and seminars focused on ethics—is vital for cultivating a responsible therapeutic environment. This ongoing education not only enhances practitioners' decision-making capabilities but also reinforces their commitment to delivering ethically sound services that prioritize the well-being of their clients and uphold the credibility of ABA as a professional field.

Effective communication abilities are crucial for those with a behavior analysis degree, as they support the development of strong therapeutic relationships with individuals and their families. Board Certified Behavior Analysts with a behavior analysis degree must engage in active listening, demonstrate empathy, and clearly articulate goals and strategies to ensure that individuals feel understood and supported. Research shows that BCBAs with a behavior analysis degree communicate effectively, leading to improved engagement and better results in therapy. This includes the ability to interpret non-verbal cues and adapt communication styles to meet individual needs, which is particularly important in working with children with autism.
Furthermore, effective communication in a behavior analysis degree program goes beyond direct interactions with individuals; it involves collaboration with interdisciplinary teams, such as speech-language pathologists and educators. By ensuring that all stakeholders are unified in their approach to customer care, those with a behavior analysis degree can develop a cohesive support system that encourages positive behavioral transformation. As B.F. Skinner noted, the key to success in a behavior analysis degree program lies in early intervention and individualized treatment plans, which are best implemented through strong communication.
Incorporating specific communication tools, such as the Picture Exchange Communication System (PECS) and Speech-Generating Devices (SGDs), can further enhance the effectiveness of communication strategies in practice. These tools not only enhance communication but also enable users to articulate their needs more effectively.
By refining these skills, analysts with a behavior analysis degree can create a supportive and engaging atmosphere that not only encourages positive changes in conduct but also enables individuals and their families to actively engage in the therapeutic process. This collaborative approach is vital for individuals with developmental challenges pursuing a behavior analysis degree, as it leads to meaningful improvements in communication and social skills, ultimately enhancing their quality of life. Notably, studies show that approximately 90% of children receiving intensive ABA therapy demonstrate substantial improvements, underscoring the critical role of effective communication in achieving these outcomes.

Problem-solving abilities are crucial for analysts, as they develop personalized interventions tailored to the unique needs of each individual. This process commences with identifying the underlying factors of actions, which encompasses forming hypotheses and implementing evidence-based strategies to effectively address those actions. A structured approach to problem-solving significantly enhances the effectiveness of therapeutic interventions and improves outcomes for service recipients.
Studies reveal that analysts employing data-driven decision-making achieve a higher success rate in their interventions. Furthermore, ongoing assessment of intervention effectiveness allows BCBAs to make necessary adjustments, ensuring that treatment remains aligned with the evolving needs of individuals. By fostering a problem-solving mindset, analysts can refine their therapeutic methods, leading to more substantial and lasting improvements in the lives of those they support.

Cultural competence is not just beneficial; acquiring a behavior analysis degree makes it essential for behavior analysts. Engaging effectively with individuals from diverse backgrounds hinges on this crucial skill. By understanding the cultural values, beliefs, and practices of individuals, Board Certified Behavior Analysts (BCBAs) can tailor their interventions to meet the unique needs of each person. This customized approach fosters trust and rapport, ultimately enhancing the overall effectiveness of therapy. Research indicates that culturally competent practices lead to improved outcomes, creating a more inclusive and respectful therapeutic environment.
Consider this: attendance in cultural care training courses has emerged as a significant predictor of cultural capacity (β = -0.21, p = 0.01). This statistic underscores the importance of ongoing education in this area. Moreover, a robust relationship exists between cultural capacity and self-efficacy (r = 0.74, p < 0.001), suggesting that enhancing cultural competence empowers behavior analysts in their practice.
For BCBAs, continuous education in cultural awareness and sensitivity is paramount. It ensures they are well-equipped to deliver high-quality care that resonates with individuals from diverse cultural backgrounds. As one BCBA remarked, "Involving individuals from various backgrounds necessitates a dedication to comprehending their distinct viewpoints and experiences, which ultimately enhances the therapeutic process."
Additionally, utilizing assessment tools like the Inventory for Assessing the Process of Cultural Competence Among Healthcare Professionals-Revised (IAPCC-R) can effectively measure and improve cultural competence in practice. This ongoing commitment to cultural competence is vital for advancing the field of Applied Behavior Analysis (ABA) and improving the quality of care for those who are pursuing a behavior analysis degree.

Teamwork and collaboration are fundamental to the success of Applied Behavior Analysis (ABA). Board Certified Behavior Analysts (BCBAs) frequently collaborate with a diverse range of professionals, including:
to deliver holistic support tailored to each individual's unique needs. Effective communication and mutual respect among team members are essential for developing cohesive treatment plans that tackle the complex challenges encountered by individuals.
Research indicates that multidisciplinary collaboration significantly improves treatment outcomes, as it allows for the integration of various perspectives and expertise. For instance, a study found that children receiving ABA therapy as part of a coordinated team approach showed marked improvements in social skills and adaptive functioning.
Quotes from industry leaders underscore the importance of teamwork; as Michael Jordan aptly stated, 'Talent wins games, but teamwork and intelligence win championships.' Additionally, Bonnie Edelstein noted that 'the effectiveness of a team is determined by their common goals and ability to work together in challenging situations.'
By cultivating a cooperative atmosphere and acknowledging each team member's contributions, analysts can improve the effectiveness of their interventions, ultimately resulting in better client outcomes and a more supportive therapeutic experience.

Continuous professional development is essential for behavior analysts with a behavior analysis degree to sustain their effectiveness in practice. Did you know that Board Certified Behavior Analysts (BCBAs) are required to complete at least 32 Continuing Education Units (CEUs) every two years to maintain their certification, which is often pursued after obtaining a behavior analysis degree? This requirement underscores the necessity of ongoing learning in the field of behavior analysis degree. Participating in workshops, conferences, and online courses enables individuals with a behavior analysis degree to stay informed about the latest research, techniques, and ethical standards in the field. The average investment per learner in training reflects a commitment to education, with organizations investing approximately $1,286 per learner.
Moreover, the growing preference for flexible learning options, such as online courses and webinars, among ABA practitioners highlights current trends in continuing education for a behavior analysis degree. Engaging in peer supervision and collaborative learning opportunities fosters a culture of growth and enhancement, which is vital for adapting to the evolving landscape of analysis. By prioritizing lifelong learning, analysts holding a behavior analysis degree not only refine their skills but also enhance their ability to deliver high-quality care tailored to client needs.
As Timothy A. Slocum observes, ethical decision-making in the analysis of conduct is a process that benefits from ongoing education. This ensures practitioners are equipped to navigate complex dilemmas effectively. Are you ready to invest in your professional development and enhance your practice? Embrace the opportunity for growth and ensure you are at the forefront of your field.

Resilience and adaptability are essential competencies for behavior analysts with a behavior analysis degree, enabling them to excel in the ever-evolving landscape of Applied Behavior Analysis (ABA). In a field where the demand for Board Certified Behavior Analysts (BCBAs) is continually rising, obtaining a behavior analysis degree is not just beneficial; it is crucial. BCBAs must be adept at adjusting their methods in response to changing individual needs, unexpected obstacles, and new research findings. Statistics indicate that BCBAs who exhibit strong adaptability skills are more likely to achieve successful outcomes, with studies showing an effectiveness index of IRD=0.68 for participants with developmental disabilities when tailored interventions are applied.
Cultivating resilience involves fostering a positive mindset, embracing flexibility, and learning from setbacks. As one BCBA noted, "By combining personalized skill development with strategies that support emotional health, ABA therapy aims to empower children to manage life's challenges with greater confidence." This perspective underscores the importance of resilience in not only delivering effective therapy but also in enhancing the therapeutic experience for clients.
Moreover, family involvement and visual supports play a crucial role in enhancing the generalization of skills across various environments. This further illustrates the practical application of resilience and adaptability in ABA practice. Are you facing challenges in hiring skilled BCBAs who embody these essential qualities? Consider how platforms like Hire ABA can assist in connecting you with professionals who are equipped to deliver high-quality care. By nurturing resilience and adaptability, individuals with a behavior analysis degree can sustain their effectiveness and consistently enhance outcomes for their clients.

The pursuit of a behavior analysis degree equips professionals with essential skills crucial for success in the expanding field of Applied Behavior Analysis (ABA). As the demand for Board Certified Behavior Analysts (BCBAs) continues to rise—projected to increase by over 20% in the next decade—mastering key competencies such as ethical decision-making, effective communication, and cultural competence becomes vital. These skills not only enhance therapeutic effectiveness but also foster stronger relationships with clients and interdisciplinary teams, ultimately leading to improved treatment outcomes.
Throughout this article, various critical skills have been highlighted, including:
Each of these elements plays a significant role in developing tailored interventions that meet the unique needs of clients. Continuous professional development ensures that behavior analysts remain informed about the latest research and practices, allowing them to adapt to the evolving landscape of ABA therapy. Furthermore, platforms like Hire ABA streamline the job matching process, connecting qualified candidates with top-tier opportunities, thereby supporting both job seekers and employers in this dynamic field. Are you facing challenges in finding the right talent? Hire ABA can address these issues effectively.
In conclusion, the skills outlined are foundational for achieving a behavior analysis degree and instrumental in advancing the practice of ABA. By embracing these competencies and committing to ongoing education, behavior analysts can significantly enhance their effectiveness, ensuring they provide high-quality care that meets the diverse needs of individuals and families. The journey toward becoming a successful behavior analyst is continuous, and cultivating these skills is essential for making a meaningful impact in the lives of those served. Take action today—invest in your professional development and explore how Hire ABA can connect you with the best opportunities in the field.
What is Hire ABA?
Hire ABA is a specialized recruitment platform designed specifically for Board Certified Behavior Analysts (BCBAs), utilizing advanced algorithms and a user-friendly interface to streamline the job matching process.
Why is there a growing demand for BCBAs?
The demand for professionals with a behavior analysis degree, particularly BCBAs, is projected to surge by 25% over the next decade due to the expanding field of Applied Behavior Analysis (ABA) therapy.
What services does Hire ABA offer to job seekers?
Hire ABA offers personalized resume assessments, advanced job fit scoring, and a streamlined process to efficiently pair qualified candidates with top-tier job opportunities in ABA therapy.
How does Hire ABA benefit employers?
Employers benefit from a more effective hiring experience by gaining access to a pool of skilled professionals, which helps meet the increasing needs of the ABA industry.
What are the A-B-Cs of behavior analysis?
The A-B-Cs of behavior analysis consist of three components: Antecedent (events preceding an action), Action (the act itself), and Consequence (the outcomes that follow).
Why is mastering the A-B-Cs important for BCBAs?
Mastering the A-B-Cs is crucial for BCBAs as it enhances their ability to implement effective interventions, leading to significant improvements in outcomes for those served, particularly in therapeutic settings.
What role does data collection and analysis play in behavior assessment?
Data collection and analysis are essential skills for behavior analysts, enabling them to assess progress and the efficacy of interventions through techniques like frequency counts and duration recording.
How does effective data analysis impact client outcomes?
Effective data analysis has been shown to improve outcomes for clients, with studies indicating a 9.7% increase in goal success rates after implementing hybrid ABA treatment models.
What ethical considerations should behavior analysts keep in mind regarding data?
Behavior analysts must uphold ethical considerations regarding data privacy and security, ensuring the integrity of the data collected during assessments.
Our expert recruitment strategies and AI-driven sourcing ensure that you receive top-notch candidates quickly, without compromising on quality. Whether you’re looking for BCBAs, Clinical Directors, or RBTs, we’ve got you covered.