October 16, 2025

The article titled "10 Negative Reinforcers to Enhance Compliance in Healthcare Settings" presents strategies that leverage negative reinforcement to bolster patient compliance within healthcare environments. It emphasizes that the removal of aversive stimuli—such as prolonged waiting times or discomfort—can lead to a notable increase in patient satisfaction and adherence to treatment plans. This assertion is supported by research indicating a direct correlation between reduced wait times and enhanced patient experiences.
Understanding the dynamics of human behavior is crucial in various fields, particularly in healthcare and education, where compliance is paramount. Negative reinforcement—a behavioral strategy that involves the removal of unpleasant stimuli to encourage desired actions—offers a unique approach to enhancing adherence among patients and students alike. Yet, how can this technique be effectively implemented without crossing the line into punitive measures? This article delves into ten negative reinforcers that can significantly improve compliance in healthcare settings. It provides insights into their practical applications and the balance needed to ensure positive outcomes.
The demand for Board Certified Behavior Analysts (BCBAs) is skyrocketing, with numbers surging from under 1,000 in 2010 to just below 30,000 in 2018, and surpassing 40,000 as of 2023. This represents a staggering growth of 22% projected over the next decade. In such a rapidly expanding field of Applied Behavior Analysis (ABA) therapy, efficient job matching is crucial.
Hire ABA is a specialized recruitment platform designed specifically for BCBAs, addressing this urgent need. Our platform streamlines the hiring process through personalized resume assessments. Candidates can submit their resumes for evaluation, and our expert team meticulously assesses their experience and career goals. Utilizing advanced job fit scoring, we identify opportunities that align with their skills, preferences, and desired locations.
This customized approach not only enhances candidates' chances of securing sought-after positions in a vibrant job market—where the average salary for an analyst is reported at $78,853, with forecasts reaching $88,573 by 2030—but also aids healthcare employers in finding the right talent to meet their needs. Ultimately, this enhances service delivery in ABA therapy.
Are you facing challenges in hiring qualified BCBAs? Consider how Hire ABA can transform your recruitment strategy and connect you with top-tier professionals in this growing field.

Negative reinforcers represent a behavioral strategy that entails the removal of an aversive stimulus to bolster the likelihood of a desired behavior. In the context of healthcare, this approach can manifest as the alleviation of discomfort or stressors faced by patients. For instance, permitting patients to avoid lengthy waiting periods by arriving punctually can markedly enhance their compliance with appointment schedules. By strategically eliminating these detrimental stimuli and incorporating negative reinforcers, healthcare providers can cultivate a more supportive environment that promotes cooperation and adherence to treatment plans.
Research underscores that a reduction in waiting times is directly correlated with heightened patient satisfaction. One study revealed that:
This culminated in increased satisfaction levels among patients. Furthermore, implementing strategies such as reminder calls—which reduced the no-show rate from 17.8% to 16%—or offering flexible scheduling can effectively remove barriers that lead to missed appointments, thus enhancing overall compliance.
Experts advocate that concentrating on the elimination of aversive stimuli and employing negative reinforcers not only enriches patient experiences but also nurtures a culture of accountability and engagement within healthcare environments. Farid T Nusairat noted that instituting service fees for visits without appointments serves as a disincentive that can significantly boost patient attendance. By prioritizing patient comfort and satisfaction, healthcare providers can realize better outcomes and forge stronger relationships with their patients.

Educators can effectively use negative reinforcers by removing undesirable tasks or conditions when students exhibit desired behaviors. For instance, a teacher might allow students to leave a stressful group activity early upon completing their assignments on time. This approach not only encourages compliance but also fosters a positive association between effort and outcome.
Consider students who perform well in weekly assessments and may skip the usual end-of-week review sessions. Research indicates that organized support strategies can significantly enhance student compliance and performance. By thoughtfully balancing these supports, educators can foster a more nurturing and effective learning atmosphere, ultimately resulting in enhanced classroom management and student achievement.
However, it is crucial to be cautious of overdependence on negative reinforcers, as excessive use may lead to avoidance actions instead of active participation. To enhance effectiveness, educators should contemplate combining adverse feedback with affirmative support strategies.

Parents can effectively harness adverse stimuli by eliminating unpleasant outcomes when children exhibit preferred behaviors. For instance, when a child completes their chores without reminders, a parent may permit them to forgo a less enjoyable task, such as homework, for a limited duration. This strategy not only reinforces positive behavior but also teaches children the importance of responsibility and compliance in a nurturing environment.
Research reveals that the immediate removal of aversive stimuli, ideally within three seconds of the desired action, can significantly boost motivation and learning outcomes. By strategically applying adverse stimuli, parents can foster an environment that encourages children to engage in constructive behaviors while recognizing the value of accountability.
However, it is crucial to implement adverse stimuli judiciously, as over-reliance on this method may lead to avoidance behaviors rather than active participation. As Skinner noted, negative reinforcers can enhance actions by removing an unpleasant stimulus, which highlights their potential effectiveness when executed properly.
Additionally, parents should monitor their children's reactions to rewards to ensure that the strategies employed foster long-term positive behavioral changes.

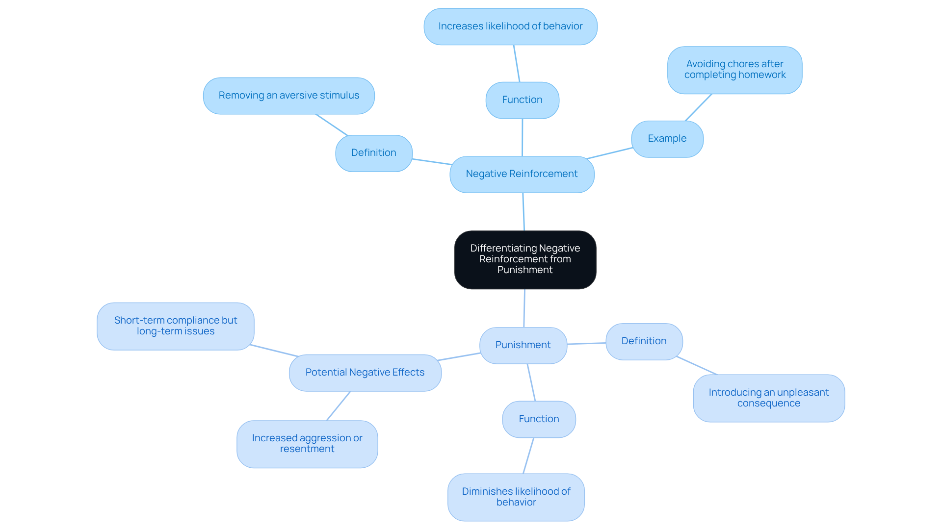
Negative conditioning and punishment are often misconstrued; however, they serve distinct functions in altering behavior. Negative reinforcers increase the likelihood of an action by removing an aversive stimulus, effectively encouraging the desired response. In contrast, punishment seeks to diminish an action by introducing an unpleasant consequence.
For analysts of conduct, grasping this distinction is essential for developing effective interventions that foster positive change while minimizing distress. Research indicates that strategies emphasizing negative reinforcers can lead to more lasting changes in behavior, as they focus on alleviating discomfort rather than enforcing penalties.
For example, a behavior analyst may implement a system where a child can avoid a chore after completing homework, thereby reinforcing the desired behavior of task completion. This method not only promotes compliance but also cultivates a supportive environment conducive to learning and growth.
Furthermore, as B.F. Skinner noted, the application of punishment must be weighed against its potential negative effects, underscoring the importance of prioritizing supportive approaches. The BACB’s Professional and Ethical Compliance Code also highlights that reward procedures should be employed first, with punishment considered only when necessary.
Understanding these principles is crucial for analysts aiming to implement ethical and effective modification strategies.

Research demonstrates that negative reinforcers activate specific brain pathways linked to reward and motivation. When an aversive stimulus is removed, the brain responds by releasing neurotransmitters such as dopamine, which serve as negative reinforcers for the behaviors that resulted in this removal. This process not only strengthens the desired behavior but also enhances overall motivation.
For instance, studies have shown that the anticipation of preventing undesirable outcomes can trigger significant neural activity in critical areas like the striatum and the anterior cingulate cortex, which are vital for processing rewards. Notably, the highest voxel count in the left amygdala/putamen reached 4.57, indicating robust brain activity associated with adverse stimuli. Understanding these neurological reactions allows professionals to devise strategies that effectively utilize negative reinforcers as aversive stimuli, thereby improving adherence and engagement in therapeutic settings.
Moreover, the social motivation hypothesis suggests that atypical reward motivation, particularly in individuals with ASD, can influence how adverse stimuli are perceived and utilized. By strategically implementing negative reinforcers, healthcare providers can engage the brain's reward circuitry, thereby creating a more favorable environment for behavioral change and therapeutic success.
Alan Poling emphasizes that motivating operations (MOs) significantly impact the effectiveness of reinforcers, highlighting the importance of comprehending these dynamics in behavioral analysis.

Negative stimuli, often referred to as negative reinforcers, manifest in various daily situations, significantly impacting motivation to act. For example, individuals often initiate regular exercise to combat feelings of lethargy, effectively using negative reinforcers by removing discomfort as a motivator.
In a compelling study, participants assigned to a motivation condition achieved walking goals on 82.5% of days, in stark contrast to just 55.3% in the control group. This illustrates the power of incentive strategies in fostering exercise adherence. Similarly, students may adopt diligent study habits as negative reinforcers to avoid the anxiety associated with failing an exam.
These examples highlight how negative reinforcers through adverse conditioning can drive individuals to undertake actions that yield beneficial outcomes, such as improved health and academic success. Psychologists emphasize that understanding these dynamics is crucial for effectively applying adverse conditioning across various contexts, including educational and healthcare settings.
As B.F. Skinner noted, 'we define negative reinforcers (an aversive stimulus) as any stimulus the removal of which enhances actions.' By recognizing the impact of negative feedback, practitioners can devise structured approaches that promote compliance and enhance overall well-being.

Negative feedback acts as negative reinforcers, serving as a powerful mechanism for altering actions and often leading to swift changes in adherence. For instance, when patients recognize that adhering to treatment protocols can alleviate discomfort, they are more likely to engage in these beneficial activities.
However, an overreliance on negative reinforcers may inadvertently foster anxiety and avoidance behaviors. Research indicates that individuals exposed to high levels of adverse stimuli can experience heightened anxiety, as evidenced by a Hedges' g of 1.21 for punishment sensitivity. Psychologists caution that while adverse incentives can be effective, it is crucial to balance their application with affirmative reward strategies to mitigate potential negative reinforcers.
As B.F. Skinner noted, 'Our sense of freedom arises from not focusing closely on the elements that affect our actions,' underscoring the importance of acknowledging environmental factors that influence behavior for effective modification.
Moreover, the concept of escape learning illustrates how individuals navigate adverse stimuli through the use of negative reinforcers, as they engage in behaviors to avoid unpleasant experiences. Therefore, practitioners must critically assess the timing and context of adverse stimuli, recognizing that both positive and negative stimuli can be effectively combined to shape behaviors, ultimately promoting desired actions without triggering detrimental emotional responses.

In Applied Behavior Analysis (ABA), negative reinforcers play a pivotal role in promoting preferred behaviors by eliminating aversive stimuli. For instance, a therapist may permit a child to evade a challenging task upon demonstrating appropriate behavior, thereby reinforcing positive actions. This approach not only fosters compliance but also assists clients in cultivating vital coping strategies to manage discomfort.
Research indicates that the strategic incorporation of negative reinforcers can lead to significant improvements in client outcomes; studies reveal a 30% increase in positive behavioral results when clients are exposed to motivational statements during therapy. Furthermore, analysts emphasize that the careful application of adverse stimuli can create a more supportive therapeutic environment, enhancing overall treatment efficacy.
However, practitioners must be wary of the potential dangers associated with excessive adverse conditioning, which may result in avoidance and increased stress. By tailoring support techniques to the specific needs of each client, practitioners can promote resilience and motivation, ultimately facilitating meaningful long-term change.
As Dr. Temple Grandin aptly states, 'Different, not less,' underscoring the necessity of recognizing each client's unique context within therapy.

To effectively apply adverse conditioning, practitioners must adhere to several best practices.
For instance, consider the case of taking pain medication to relieve a headache. This action reinforces the behavior of taking medication, making it more likely that the person will opt for medication again in the future.
By following these guidelines, practitioners can enhance the effectiveness of negative reinforcers while mitigating potential drawbacks. Healthcare employers are strongly encouraged to implement these best practices within their settings to improve compliance and overall outcomes.

The exploration of negative reinforcement reveals its significant potential in enhancing compliance across various settings, particularly in healthcare, education, and parenting. By strategically removing aversive stimuli, practitioners can create environments that not only encourage desired behaviors but also foster positive experiences for individuals involved. This nuanced understanding of negative reinforcement underscores its value as a tool for behavior change, distinguishing it from punitive measures that often lead to anxiety and avoidance.
Key insights from the article highlight the effectiveness of negative reinforcement in:
Techniques such as:
illustrate the practical applications of this approach. Moreover, understanding the neurological underpinnings of negative reinforcement can empower professionals to tailor their strategies for maximum impact, ensuring that the removal of discomfort leads to sustained behavioral changes.
Ultimately, the successful implementation of negative reinforcement hinges on a balanced approach that integrates both negative and positive strategies. By adhering to best practices and remaining mindful of potential pitfalls, practitioners can harness the power of negative reinforcement to transform behaviors and enhance overall well-being. The call to action is clear: embracing these strategies not only improves compliance but also cultivates a more supportive and engaging environment for all individuals involved.
What is the purpose of Hire ABA?
Hire ABA is a specialized recruitment platform designed specifically for Board Certified Behavior Analysts (BCBAs), aimed at streamlining the hiring process through personalized resume assessments and job matching.
How has the demand for BCBAs changed over the years?
The demand for BCBAs has significantly increased, growing from under 1,000 in 2010 to just below 30,000 in 2018, and surpassing 40,000 as of 2023, with a projected growth of 22% over the next decade.
What features does Hire ABA offer to job candidates?
Hire ABA allows candidates to submit their resumes for evaluation, where an expert team assesses their experience and career goals. The platform also utilizes advanced job fit scoring to identify job opportunities that align with candidates' skills, preferences, and desired locations.
What is the average salary for BCBAs, and what are the future projections?
The average salary for BCBAs is reported at $78,853, with forecasts suggesting it could reach $88,573 by 2030.
How can healthcare employers benefit from using Hire ABA?
Healthcare employers can use Hire ABA to find qualified BCBAs that meet their needs, ultimately enhancing service delivery in ABA therapy.
What is negative reinforcement in the context of healthcare?
Negative reinforcement involves the removal of an aversive stimulus to increase the likelihood of a desired behavior, such as alleviating discomfort to enhance patient compliance with treatment plans.
How can negative reinforcement improve patient satisfaction?
Strategies like reducing wait times and offering flexible scheduling can alleviate stressors for patients, leading to increased satisfaction. Research shows that decreased wait times correlate with higher patient satisfaction levels.
What are some strategies to enhance patient compliance in healthcare?
Strategies include reminder calls to reduce no-show rates, flexible scheduling, and instituting service fees for missed appointments, which can encourage attendance and adherence to treatment plans.
How can educators implement negative reinforcement in the classroom?
Educators can use negative reinforcement by removing undesirable tasks when students exhibit desired behaviors, such as allowing students to leave a stressful activity early after completing their assignments.
What should educators be cautious about when using negative reinforcement?
Educators should avoid overdependence on negative reinforcement, as excessive use may lead to avoidance behaviors instead of active participation. Combining negative reinforcement with positive support strategies can enhance effectiveness.
Our expert recruitment strategies and AI-driven sourcing ensure that you receive top-notch candidates quickly, without compromising on quality. Whether you’re looking for BCBAs, Clinical Directors, or RBTs, we’ve got you covered.