September 17, 2025

This article presents effective examples of Differential Reinforcement of Other Behaviors (DRO) in Applied Behavior Analysis (ABA), illustrating its critical role in achieving behavior modification success. With a focus on reducing tantrums and fostering positive social interactions, it is evident that personalized, data-driven approaches significantly enhance behavioral outcomes for individuals, particularly children with autism.
As the demand for Board Certified Behavior Analysts (BCBAs) continues to rise, understanding and implementing these strategies becomes essential for professionals in the field. By leveraging the power of DRO, practitioners can create tailored interventions that not only address challenging behaviors but also promote overall developmental progress.
The evidence is clear: effective behavior modification hinges on the application of these well-researched techniques. Therefore, it is imperative for behavior analysts to embrace DRO as a cornerstone of their practice, ensuring they are equipped to meet the diverse needs of their clients.
The field of Applied Behavior Analysis (ABA) is rapidly evolving. The demand for skilled professionals, such as Board Certified Behavior Analysts (BCBAs), is projected to grow significantly in the coming years. Within this dynamic landscape, the implementation of Differential Reinforcement of Other Behaviors (DRO) has emerged as a powerful strategy for behavior modification. This method offers practical solutions for the challenges faced by children with autism and other behavioral concerns. However, as practitioners explore the effectiveness of DRO, important questions arise:
This article delves into nine compelling examples of DRO in action. It highlights innovative strategies that not only reduce challenging behaviors but also promote positive social interactions. Ultimately, these approaches transform the therapeutic experience for both children and caregivers.
The demand for Board Certified Behavior Analysts (BCBAs) is projected to surge by an impressive 25% by 2026. In this rapidly expanding field of Applied Behavior Analysis (ABA) therapy, Hire ABA stands out as a specialized recruitment platform that connects BCBAs with premier job opportunities.
As the need for qualified behavior analysts increases, Hire ABA plays a crucial role in streamlining the hiring process for both job seekers and employers. Our advanced job fit scoring system facilitates efficient job matching, ensuring that qualified professionals secure positions that align with their expertise and career goals.
This personalized approach not only enhances individual career trajectories but also significantly improves the quality of care delivered in ABA therapy settings. Are you facing challenges in finding the right candidates for your organization? Hire ABA provides comprehensive support to BCBAs, optimizing their job matching experience and addressing the rising need for qualified professionals.
With the ABA job market undergoing significant expansion, are essential. Let Hire ABA be your partner in navigating this evolving landscape, ultimately aiding the communities you support.

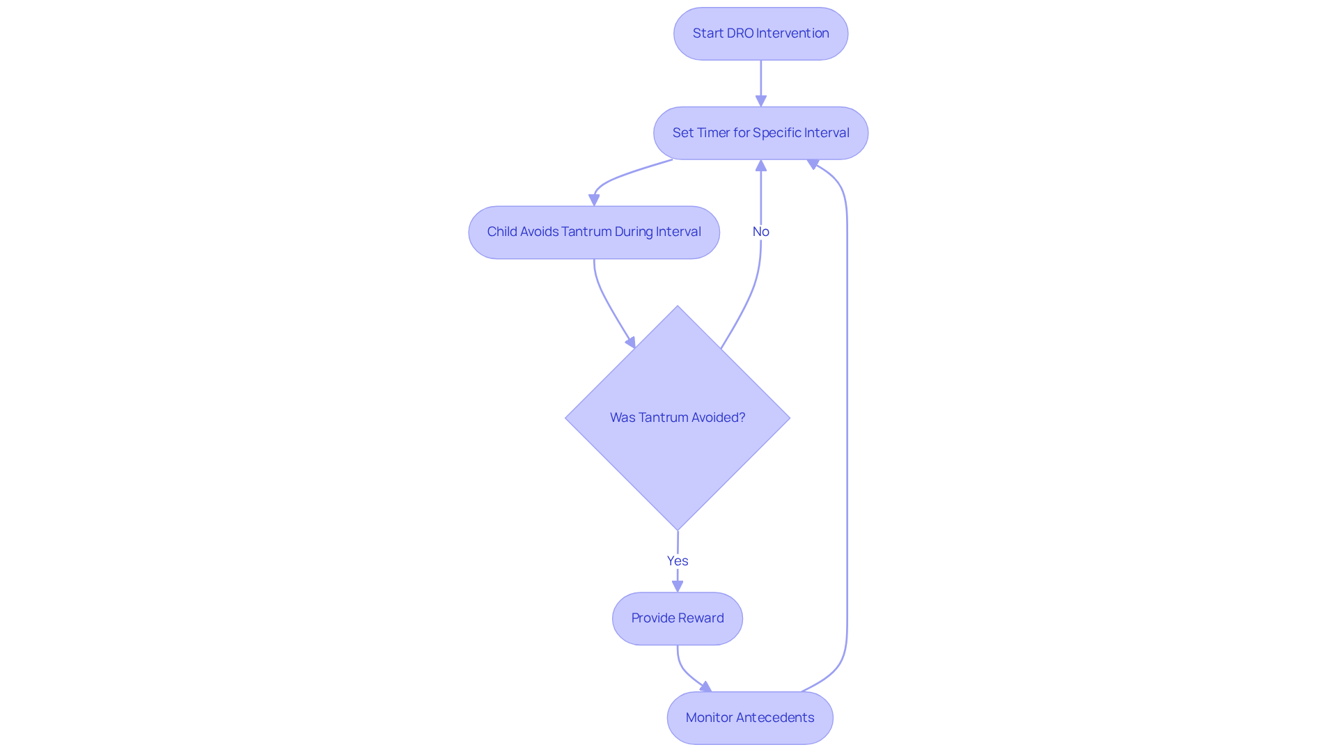
One effective application of the DRO ABA example is Differential Reinforcement of Other Actions (DRO) to reduce tantrums among youth with autism. For instance, a therapist might implement a strategy where a timer is set for a specific interval, encouraging the young one to refrain from tantruming during that time. If the young one successfully avoids a tantrum during this time, they receive a reward, reinforcing the absence of the unwanted conduct. Research indicates that such interventions can lead to a significant reduction in tantrum frequency over time.
In a notable case study, a 40-month-old boy named Don, utilizing the DRO ABA example combined with prompting, experienced a 50% reduction in tantrum episodes over six months, showcasing the effectiveness of this method in managing challenging behaviors. As Bailey Chapman, MA, BCBA, MI-LBA, Regional Director of Clinical Care, observes, "Many times tantrums happen when young ones are unable to express what they need or desire through words." This structured approach not only helps in but also fosters the development of more suitable behavioral alternatives.
Caregivers are encouraged to monitor antecedents to better comprehend their offspring's triggers, which can further improve the effectiveness of DRO interventions.

DRO can be effectively utilized to foster positive social interactions among youth. Consider this: a therapist might implement a strategy where a young person is rewarded for demonstrating appropriate social behaviors, such as sharing or taking turns during playtime. This reinforcement not only encourages the young person to engage in these but also helps them associate social engagement with favorable outcomes.
Research indicates that positive reinforcement techniques, when applied consistently, can lead to significant advancements in young people's social behaviors, enhancing their ability to interact with peers and navigate social situations effectively. Notably, studies reveal an increase in the frequency and duration of engagements among youths with autism participating in peer-mediated interventions.
Furthermore, structured play activities facilitate authentic social interactions, allowing youngsters to acquire essential skills like sharing and taking turns. As highlighted by Elevation Autism Center, "Positive reinforcement is a powerful, respectful, and compassionate strategy for supporting toddlers with autism." This approach not only promotes positive actions but also contributes to the development of young people's self-esteem.

To enhance the effectiveness of the DRO ABA example, consistent data collection is essential. Did you know that organized data gathering can boost therapy results by as much as 30%? Practitioners must meticulously monitor the frequency of target actions, the intervals of reinforcement, and the responses from the young individual to the DRO ABA example strategy. This systematic approach enables informed adjustments to the intervention, such as refining the reinforcement schedule or modifying the target behavior.
Research suggests that the DRO ABA example of [data-informed interventions in ABA therapy](https://advancedautism.com/post/the-benefits-of-data-driven-decision-making-in-aba-therapy) can lead to notable advancements, including improved communication and social abilities for individuals with autism. By leveraging accurate data and utilizing technology to facilitate seamless communication of progress among therapists, parents, and caregivers, therapists can ensure that their strategies remain effective and tailored to each child's unique needs.
Furthermore, active family participation in data collection influences significant changes in conduct. Quality assessments, such as interobserver agreement, are essential for preserving data integrity. Ultimately, this comprehensive approach fosters and promotes skill generalization in natural environments.

The successful implementation of the dro aba example for Differential Reinforcement of Other Behaviors (DRO) is critically dependent on a robust partnership between parents and therapists. Parents are essential in reinforcing specific actions at home, creating a consistent atmosphere that aligns with therapeutic objectives.
Have you considered how your involvement can enhance your child's progress? Consistent communication regarding the young one's progress and challenges significantly improves the effectiveness of therapeutic strategies. Research indicates that active parental involvement can lead to substantial enhancements in youth conduct, with a meta-analysis revealing an average effect size of 0.55 for parent-implemented interventions (PIIs). These interventions promote improvements in positive actions and social skills, maladaptive patterns, as well as language and communication abilities.
Behavior analysts emphasize that when parents engage, as illustrated in the dro aba example, they not only facilitate their offspring's education but also contribute to a more unified treatment strategy. As one analyst noted, 'Parental involvement in ABA can decrease parenting stress and greatly enhance family dynamics.'
To bolster communication, parents can adopt effective methods such as:
This ensures they remain .

A compelling case study illustrates the successful application of a [DRO aba example strategy](https://researchgate.net/publication/241743430_Evaluation_of_DRO_Schedules_to_Reduce_Disruptive_Behavior_in_a_Preschool_Classroom) in a classroom setting. A student known for frequent disruptions was allocated specific intervals during which they were encouraged to engage in appropriate behavior without interruptions. For every successful interval, the student received positive reinforcement, leading to a significant reduction in disruptive actions over time. This approach not only enhanced the student's engagement but also cultivated a more for their peers.
Notably, studies indicate that implementing the DRO aba example can lead to decreases in disruptive actions by as much as 66% to 81% from baseline levels, underscoring its effectiveness in real-world educational contexts. Educators have observed that such strategies are not only straightforward to implement but also enhance overall classroom management, facilitating uninterrupted teaching and fostering greater student independence.
However, while DRO initially proved more effective in reducing disruptive actions, response cost emerged as a more impactful strategy over time, highlighting the necessity of selecting the appropriate approach based on specific classroom dynamics.

DRO strategies must be meticulously tailored to address the specific behavioral needs of each individual. Did you know that personalized interventions can lead to a 90% success rate? For instance, a young individual with a history of aggressive behavior may require a distinct reinforcement schedule compared to one who faces challenges with social interactions. By thoroughly assessing each child's unique strengths and challenges, practitioners can devise customized interventions, such as a DRO aba example, that significantly enhance the likelihood of success. Research indicates that when interventions are personalized, the effectiveness can increase dramatically, with studies showing that 90% of individuals achieve remarkable progress when recommended hours are fully implemented with .
Furthermore, ensuring social validity is crucial, as treatment goals should align with client values and preferences. As B.F. Skinner aptly noted, 'The way positive reinforcement is carried out is more important than the amount,' underscoring the critical role of tailored approaches in fostering positive behavioral changes. Continuous data gathering is essential in enhancing these interventions, enabling practitioners to modify approaches based on real-time feedback and progress, as seen in the dro aba example. Are you ready to consider how these tailored strategies can transform your approach to behavioral interventions?

Utilizing technology can significantly enhance the monitoring and implementation of Differential Reinforcement of Other Behaviors (DRO) strategies. With a variety of apps and software available, becomes possible, allowing therapists to make timely adjustments to interventions. For example, the use of a digital timer to monitor intervals ensures that reinforcement is delivered consistently—an essential factor for maximizing the effectiveness of the DRO ABA example. Furthermore, the integration of wearable technology and activity tracking applications not only facilitates immediate feedback but also enhances data collection, enabling practitioners to identify patterns and triggers more effectively. As emphasized by experts in the field, these digital tools empower therapists to develop more tailored and adaptive management strategies, ultimately leading to improved outcomes for clients.

Visual aids, such as charts and pictograms, are crucial in helping young individuals grasp the concept of Differential Reinforcement of Other Behavior (DRO). A compelling statistic reveals that visual supports enhance comprehension by 65% for many autistic learners, underscoring their significance in behavior modification. For instance, a visual timer can effectively illustrate the intervals during which youngsters are expected to refrain from unwanted actions. By providing clear visual signals, these aids enhance young learners' understanding of the expectations and objectives associated with the DRO ABA example strategy.
Behavior analysts emphasize that utilizing visual aids not only leads to a more engaging learning experience but also facilitates improved behavioral outcomes. Moreover, these aids can reduce the need for repetitive verbal directions, further increasing children's involvement and success in interventions. To implement these strategies effectively, practitioners should consider a , ensuring that children remain actively engaged in their learning process.
In summary, the integration of visual supports in behavioral interventions is not merely beneficial; it is essential for fostering an environment conducive to learning and behavior modification. Practitioners are encouraged to adopt these strategies, which serve as a DRO ABA example, to enhance the effectiveness of their interventions.

The DRO aba example offers substantial benefits in ABA therapy, efficiently decreasing difficult actions while encouraging positive alternatives. By strengthening the absence of unwanted actions, this approach not only aids in altering conduct but also fosters a supportive learning atmosphere.
Research indicates that youngsters employing the DRO aba example techniques experience a remarkable increase in positive social interactions, with studies showing a 30% enhancement in social conduct. Furthermore, DRO can lead to significant improvements in 21% to 25% of various outcomes when implemented through Early Intensive Behavioral Intervention (EIBI).
The implementation of the dro aba example can , as well as between youngsters and adults, ultimately elevating the quality of care within ABA settings. For instance, a case study showed that a student recognized for not displaying challenging actions during a 15-minute period greatly enhanced their focus, resulting in improved academic performance and social involvement.
Such outcomes underscore the transformative power of the dro aba example in fostering lasting positive changes in behavior and enhancing the overall developmental experience for children. Additionally, caregiver involvement in implementing DRO strategies is crucial for maximizing the effectiveness of the intervention, as active participation can lead to even greater improvements in behavioral outcomes.

The application of Differential Reinforcement of Other Behaviors (DRO) within Applied Behavior Analysis (ABA) represents a powerful strategy for modifying challenging behaviors and promoting positive actions. This approach not only aids in reducing negative behaviors, such as tantrums and disruptions, but also fosters an environment where individuals can thrive socially and emotionally. By focusing on reinforcing the absence of unwanted actions, DRO effectively reshapes behavior patterns and enhances overall developmental experiences.
Throughout this exploration, various effective examples of DRO illustrate its versatility across different contexts—from decreasing tantrums in children with autism to encouraging positive social interactions in school settings. Key insights emphasize the importance of tailored strategies, consistent data collection, and active parental involvement in maximizing the success of DRO interventions. Furthermore, the integration of technology and visual supports enhances the implementation and understanding of these strategies, making them accessible and effective for practitioners and caregivers alike.
In conclusion, the transformative potential of DRO techniques in ABA therapy cannot be overstated. As the demand for skilled behavior analysts continues to grow, embracing these evidence-based practices will not only improve individual outcomes but also elevate the quality of care within therapeutic settings. Stakeholders are encouraged to collaborate, utilize innovative tools, and remain committed to ongoing learning to ensure that the benefits of DRO are fully realized in the lives of those they support.
What is Hire ABA and its purpose?
Hire ABA is a specialized recruitment platform that connects Board Certified Behavior Analysts (BCBAs) with job opportunities in the expanding field of Applied Behavior Analysis (ABA) therapy. It aims to streamline the hiring process for both job seekers and employers.
What is the projected demand for BCBAs by 2026?
The demand for Board Certified Behavior Analysts (BCBAs) is projected to surge by 25% by 2026.
How does Hire ABA improve the job matching process?
Hire ABA utilizes an advanced job fit scoring system that facilitates efficient job matching, ensuring qualified professionals secure positions that align with their expertise and career goals.
What is Differential Reinforcement of Other Actions (DRO) in ABA therapy?
Differential Reinforcement of Other Actions (DRO) is an ABA strategy used to reduce unwanted behaviors, such as tantrums, by rewarding individuals for refraining from those behaviors during a specified time interval.
Can you provide an example of DRO in action?
In a case study, a 40-month-old boy named Don experienced a 50% reduction in tantrum episodes over six months by using the DRO method combined with prompting, demonstrating its effectiveness in managing challenging behaviors.
How can caregivers enhance the effectiveness of DRO interventions?
Caregivers are encouraged to monitor antecedents to better understand their children's triggers, which can improve the effectiveness of DRO interventions.
How can DRO be used to encourage positive social interactions?
DRO can be applied to reward young individuals for demonstrating appropriate social behaviors, such as sharing or taking turns, thereby reinforcing positive interactions and helping them associate social engagement with favorable outcomes.
What are the benefits of using positive reinforcement techniques in social interactions?
Research indicates that consistent application of positive reinforcement techniques can lead to significant improvements in social behaviors, enhancing the ability of youths, particularly those with autism, to interact with peers and navigate social situations effectively.
Our expert recruitment strategies and AI-driven sourcing ensure that you receive top-notch candidates quickly, without compromising on quality. Whether you’re looking for BCBAs, Clinical Directors, or RBTs, we’ve got you covered.