October 21, 2025

The RBT exam lasts 90 minutes and comprises 75 multiple-choice questions, with results typically available within 48 hours after completion. This certification process is crucial in a field where the demand for qualified professionals is ever-increasing.
It is essential to understand that the overall duration from training to certification can vary significantly. Factors such as:
play a pivotal role in this timeline.
Are you facing challenges in navigating this process? Consider how utilizing a reliable recruitment platform like Hire ABA can streamline your hiring needs and ensure you connect with the right talent.
The journey to becoming a Registered Behavior Technician (RBT) is both rewarding and intricate. Candidates must navigate a series of specific prerequisites and a structured certification process. Understanding the timeline and preparation strategies for the RBT exam is crucial, as success is influenced by factors such as training availability and personal commitments. How can aspiring RBTs effectively manage these elements to ensure they are fully prepared for the exam and achieve their certification in a timely manner?
To become a Registered Technician (RBT), candidates must fulfill specific prerequisites.
Familiarizing yourself with these requirements is the essential first step toward successful certification.

The RBT certification process is comprised of several essential steps.
Overall, the journey from training to certification may span from a few weeks to a couple of months, which leads to inquiries about how long is the RBT exam, depending on individual circumstances and scheduling.

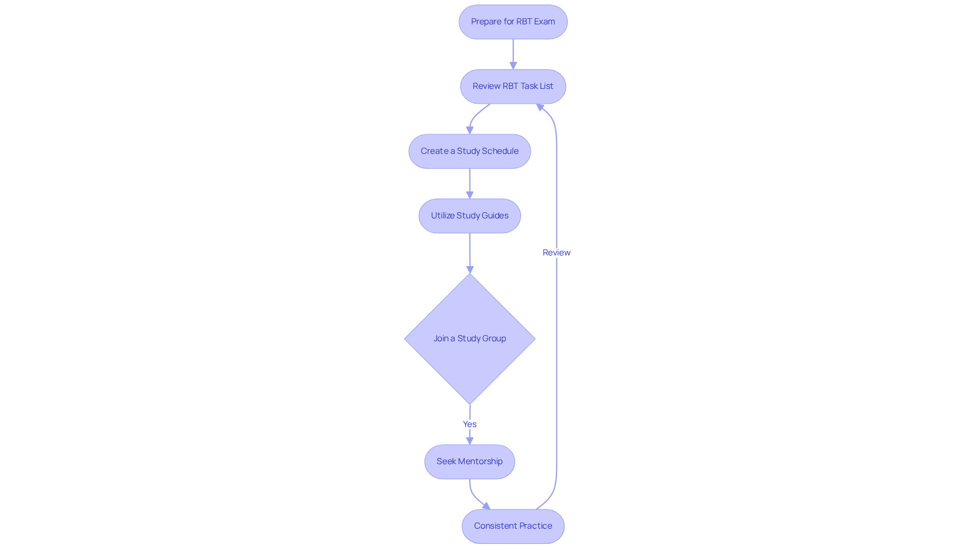
To prepare effectively for the RBT assessment, it is essential to begin by reviewing the RBT Task List provided by the BACB, which outlines the knowledge and skills necessary for the test.

Several factors significantly influence how long is the RBT exam process for certification. First, consider the availability of training programs, which can vary by location and directly impact how swiftly individuals can complete the required 40 hours. Additionally, the time taken for the BACB to process applications can differ based on the volume of submissions, adding another layer of variability.
How do personal schedules factor in? Candidates juggling work or family obligations often find they need more time to prepare for the assessment. Lastly, the frequency of exam availability at local testing centers plays a crucial role in determining how soon individuals can sit for the exam.
Understanding these factors empowers candidates to navigate their certification timeline more effectively, including knowing how long is the RBT exam.

Becoming a Registered Behavior Technician (RBT) is a structured yet rewarding journey that necessitates careful attention to prerequisites, training, and certification processes. Understanding the steps involved—from completing the necessary 40-hour training course to navigating the application and assessment stages—is crucial for aspiring RBTs. This guide underscores the importance of preparation and awareness of various factors that may influence the duration of the certification process.
Key insights covered include the essential prerequisites for RBT certification, such as:
The article outlines the certification timeline, emphasizing the significance of thorough preparation strategies, including:
Additionally, it addresses external factors affecting the overall duration, such as:
In summary, pursuing RBT certification transcends merely passing an exam; it involves equipping oneself with the knowledge and skills necessary to succeed in the field of Applied Behavior Analysis. Aspiring RBTs are encouraged to take proactive steps in their preparation, seek mentorship, and remain cognizant of the various elements that may impact their journey. By doing so, candidates can enhance their chances of success and make a meaningful contribution to the lives of those they serve.
What are the prerequisites for becoming a Registered Behavior Technician (RBT)?
To become an RBT, candidates must have a high school diploma or equivalent, complete a 40-hour course on Applied Behavior Analysis (ABA) led by a certified educator, undergo a background check, and be supervised by a Board Certified Behavior Analyst (BCBA) or a Board Certified Assistant Behavior Analyst (BCaBA) during their training.
What is the required training for RBT certification?
The required training includes completing a 40-hour course that covers the principles of Applied Behavior Analysis (ABA), which must be conducted by a certified educator and meet the standards set by the Behavior Analyst Certification Board (BACB).
Who can supervise my training as an RBT?
Your training must be supervised by a Board Certified Behavior Analyst (BCBA) or a Board Certified Assistant Behavior Analyst (BCaBA).
Is a background check necessary for RBT certification?
Yes, a completed background check is a prerequisite for becoming a Registered Behavior Technician (RBT).
Our expert recruitment strategies and AI-driven sourcing ensure that you receive top-notch candidates quickly, without compromising on quality. Whether you’re looking for BCBAs, Clinical Directors, or RBTs, we’ve got you covered.