May 24, 2025

To become a behavior analyst, individuals must navigate four essential steps:
The demand for qualified professionals in Applied Behavior Analysis is on the rise, making these steps crucial. First, let's explore the educational prerequisites—these are foundational to your career. Next, the necessity of hands-on training cannot be overstated; it equips you with the practical skills needed in the field. Finally, effective exam preparation is vital for success.
Consider this: Are you ready to take the next step in your career? Embrace the opportunity to become a certified behavior analyst and meet the growing demand in this rewarding field.
In the rapidly evolving landscape of healthcare and education, the demand for Board Certified Behavior Analysts (BCBAs) has surged, highlighting the critical role these professionals play in addressing behavioral challenges through the principles of Applied Behavior Analysis (ABA). With their expertise, behavior analysts not only assess and modify behavior but also develop targeted treatment plans that significantly enhance patient outcomes.
As the need for skilled BCBAs grows, understanding the necessary educational pathways, fieldwork experiences, and certification requirements becomes essential for those aspiring to enter this rewarding field. Are you facing challenges in hiring qualified behavior analysts? Consider how Hire ABA can streamline your recruitment process.
With a diverse workforce bringing fresh perspectives and innovative strategies, the journey to becoming a behavior analyst is both rigorous and rewarding. This path paves the way for impactful contributions to society, making it a vital profession in today’s healthcare and educational environments.
The demand for Board Certified Behavior Analysts (BCBAs) is on the rise, reflecting a critical need for skilled professionals in the field of Applied Behavior Analysis (ABA). A behavior analyst plays a vital role in evaluating and altering conduct through the principles of ABA. These specialists create customized treatment strategies to address behavioral issues, primarily within schools, clinics, and private practices. Their key responsibilities include:
This is crucial for understanding how to become a behavior analyst, as it significantly influences one's educational and professional trajectory. The increasing demand for conduct specialists, particularly in medical environments, underscores their importance in enhancing patient outcomes. Notably, ABA therapy has demonstrated success in addressing challenging behaviors in approximately 80% of cases, highlighting the crucial role that proficient specialists play in achieving these favorable results.
Current trends indicate a diverse workforce among practitioners, with varying average ages across ethnic groups:
This relatively young demographic signals a dynamic evolution within the sector, as new specialists bring fresh perspectives and innovative strategies to behavior modification.
Expert opinions underscore the expanding opportunities for BCBAs beyond traditional autism services, extending into education, healthcare, and mental health facilities. As the landscape of ABA therapy continues to evolve, understanding the multifaceted role of behavioral specialists becomes increasingly vital for healthcare employers seeking to enhance their teams with qualified individuals.
Are you facing challenges in hiring the right talent? Hire ABA offers personalized resume assessments and , ensuring that healthcare employers can effectively match candidates with the requisite skills and preferences to meet their specific needs. Furthermore, aspiring professionals must understand how to become a behavior analyst, as this knowledge is crucial for thriving in the field and addressing the growing demand for their expertise.

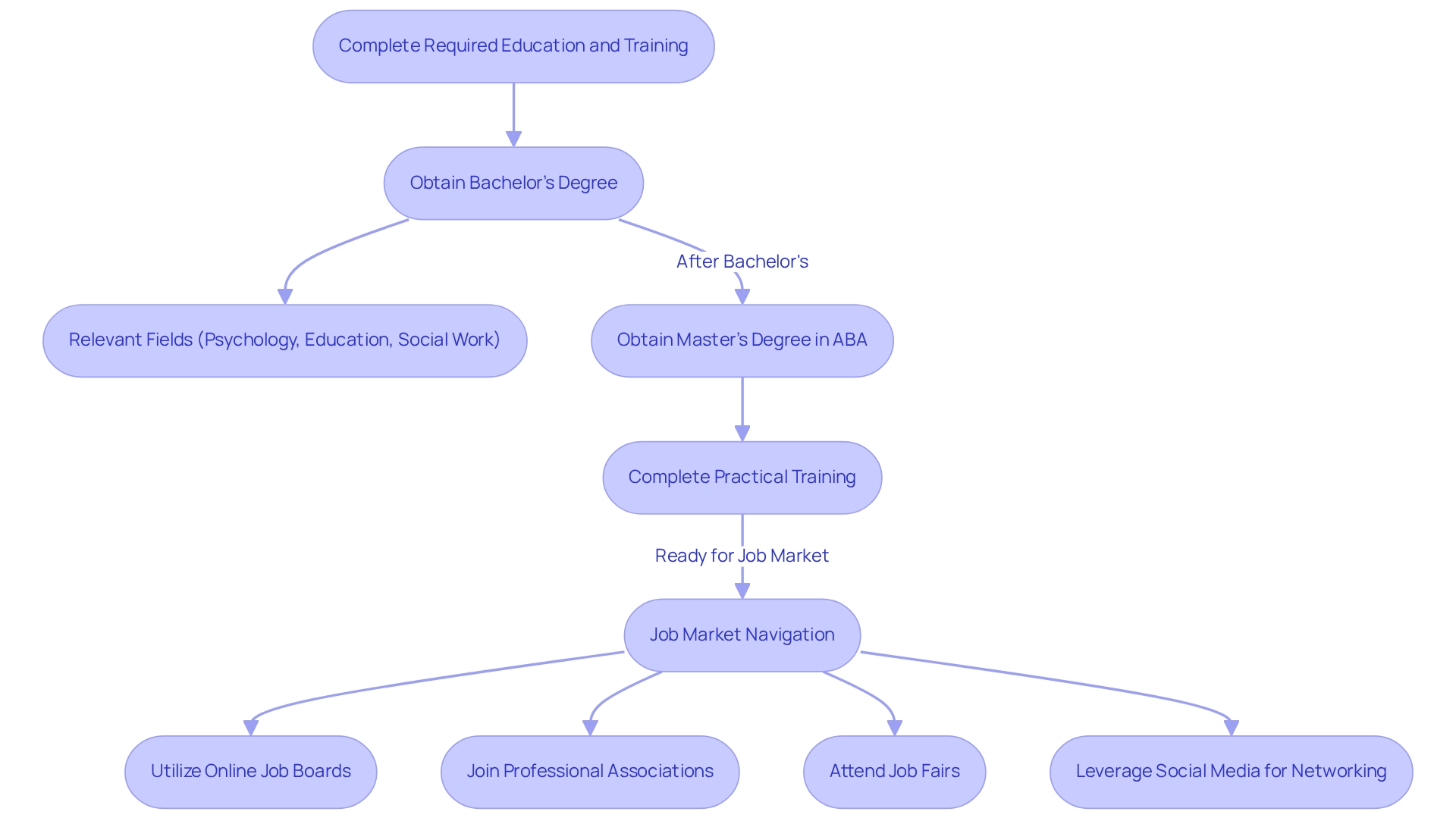
Aspiring professionals need to understand how to become a behavior analyst by first obtaining a bachelor's degree in such as psychology, education, or social work. Did you know that approximately 60% of analysts in this field possess a degree in these areas? This statistic establishes a strong basis for further study. Following this, it is essential to understand how to become a behavior analyst by pursuing a master's degree in Applied Behavior Analysis (ABA) or a related discipline.
Most master's programs in ABA typically last two years and encompass coursework in assessment, ethics, and intervention strategies. These programs frequently include practical training elements, which are vital for gaining hands-on experience in the profession. The importance of a master's degree cannot be overstated; it not only fulfills educational requirements but also significantly enhances job prospects for individuals interested in how to become a behavior analyst in a rapidly expanding job market, where the demand for Board Certified Behavior Analysts (BCBAs) is projected to rise.
In fact, the average salary for analysts in Cambridge, MA, is $99,940, reflecting the financial prospects of this profession. Recent trends indicate that successful master's programs are increasingly emphasizing real-world applications and evidence-based practices, preparing graduates to navigate the complexities of the job market effectively. As the sector develops, remaining knowledgeable about the newest educational routes and prerequisites is essential for individuals interested in how to become a behavior analyst.
As a guiding principle in this field, 'When in doubt, reinforce' serves as a reminder of the core tenets of conduct analysis. Moreover, comprehending the demand for BCBAs reflects the wider societal acknowledgment of the significance of the analysis of actions, rendering this career path more attractive. Aspiring individuals should also consider strategies from case studies like 'Navigating the BCBA Job Market,' which highlight the importance of utilizing online job boards, joining associations, attending job fairs, and leveraging social media for networking.

Aspiring practitioners in the field must complete at least 2,000 hours of supervised fieldwork, a crucial element of their training. This experience should be conducted under the supervision of a qualified BCBA or BCBA-D, who possesses a minimum of one year of post-certification experience. This allows candidates to engage in direct client interactions, perform assessments, and implement treatment plans. Meticulously documenting these hours is essential to meet the standards set by the Behavior Analyst Certification Board (BACB).
Diverse fieldwork experiences not only enrich skill development but also prepare candidates for . Studies indicate that practical experience significantly enhances the skills of professionals in this field. Many individuals observe that varied fieldwork fosters a deeper comprehension of client requirements and efficient intervention methods. As one BCBA noted, 'The educational pathway on how to become a behavior analyst is rigorous but essential for equipping professionals with the necessary skills to effectively work with individuals with autism spectrum disorder and other behavioral challenges.'
Engaging in supervised fieldwork is not merely a requirement; it is an opportunity to cultivate practical skills crucial for success in Applied Behavior Analysis. With demand for BCBAs projected to increase by 25% over the next five years, it is essential to stay informed about high-demand positions, including leadership roles and flexible working conditions, as well as career advancement opportunities.
BCBAs must also adhere to the BACB's certification maintenance rules, which include continuing education and adherence to ethical standards, underscoring the ongoing commitment required in this profession. After completing the necessary fieldwork, aspiring analysts should concentrate on how to become a behavior analyst by preparing for the [BCBA certification exam](https://appliedbehavioranalysisedu.org/bcba-certification) to further their careers. To explore new opportunities in this expanding sector, consider submitting your resume today.

The demand for (BCBAs) is projected to increase by 25% by 2026, highlighting the critical need for effective exam preparation. To obtain BCBA certification, candidates must successfully navigate a challenging exam that assesses their understanding of conduct analysis principles, ethical considerations, and intervention strategies. Effective preparation is crucial and should encompass:
Many candidates report that participating in study groups or online forums significantly enhances their preparation by facilitating resource sharing and strategy discussions.
Notably, the first-time pass rate for BCBA candidates stands at 72%, underscoring the importance of diligent study and preparation. Starting in 2025, revisions to the exam will reflect changing practices in the industry, making it vital for candidates to remain knowledgeable about important subjects addressed. Successful candidates often emphasize the value of structured study plans and collaborative learning environments, which can greatly impact their performance. Engaging with peers in study groups fosters accountability and enriches the learning experience, ultimately contributing to higher pass rates.
Ellie Kazemi notes that the difference in instructional modality was statistically significant, confirming that hybrid and campus modes may provide better outcomes for first-time candidates. Achieving a passing score on the BCBA exam is a pivotal milestone, affirming one's expertise and readiness to practice as a behavior analyst. Furthermore, understanding the broader context of the field, such as the challenges highlighted in the case study 'Understanding Autism and Staring Behaviors,' underscores the importance of well-prepared BCBAs in fostering acceptance and understanding in various environments. Are you ready to take the next step in your career by discovering how to become a behavior analyst? Prepare effectively and position yourself for success.

The journey to becoming a Board Certified Behavior Analyst (BCBA) is both challenging and rewarding, highlighting the increasing demand for skilled professionals in this essential field. Did you know that the demand for BCBAs is rising exponentially? This statistic underscores the significance of pursuing a career in Applied Behavior Analysis (ABA). Aspiring practitioners can effectively prepare for a successful career by gaining a comprehensive understanding of the role of behavior analysts, the necessary educational pathways, and the importance of supervised fieldwork.
Education is paramount, beginning with a relevant bachelor's degree, followed by a master's in ABA or a related discipline. This educational foundation, combined with rigorous fieldwork, equips candidates with the practical skills essential for addressing behavioral challenges and improving patient outcomes. Furthermore, passing the BCBA certification exam is crucial; it not only validates one’s expertise but also opens doors to numerous opportunities in diverse settings, including healthcare, education, and mental health.
As the landscape of behavior analysis evolves, so too does the potential for impactful contributions to society. The growth in demand for BCBAs emphasizes the importance of this profession in effectively addressing behavioral challenges. Are you aware of the complexities of the job market? For those considering this career path, staying informed about educational requirements, fieldwork experiences, and certification processes will be pivotal. Ultimately, the profession of behavior analysis stands as a testament to the profound impact skilled practitioners can have on the lives of individuals and communities alike. Take action now—explore how you can become a part of this vital field.
What is the role of a Board Certified Behavior Analyst (BCBA)?
A BCBA evaluates and alters conduct using the principles of Applied Behavior Analysis (ABA). They create customized treatment strategies to address behavioral issues primarily in schools, clinics, and private practices.
What are the key responsibilities of a behavior analyst?
The key responsibilities include performing functional conduct assessments, developing effective intervention strategies, and collaborating with families and other professionals to ensure successful execution of treatment plans.
Why is there a rising demand for BCBAs?
The demand for BCBAs is increasing due to a critical need for skilled professionals in the field of ABA, particularly in medical environments, as they play a vital role in enhancing patient outcomes.
How effective is ABA therapy in addressing challenging behaviors?
ABA therapy has demonstrated success in addressing challenging behaviors in approximately 80% of cases, highlighting the importance of proficient specialists in achieving favorable results.
What are the average ages of therapists from different ethnic groups?
The average ages of therapists are as follows: White/Caucasian therapists average 33 years, Hispanic/Latino therapists average 30 years, Asian therapists average 29 years, and African American/Black therapists average 31 years.
What opportunities exist for BCBAs beyond traditional autism services?
Opportunities for BCBAs are expanding into education, healthcare, and mental health facilities, reflecting the evolving landscape of ABA therapy.
How can healthcare employers effectively hire BCBAs?
Healthcare employers can utilize services like Hire ABA, which offers personalized resume assessments and advanced job fit scoring to match candidates with the necessary skills and preferences for their specific needs.
What should aspiring professionals know about becoming a behavior analyst?
Aspiring professionals must understand the educational and professional pathways to become a behavior analyst, as this knowledge is crucial for thriving in the field and addressing the growing demand for their expertise.
Our expert recruitment strategies and AI-driven sourcing ensure that you receive top-notch candidates quickly, without compromising on quality. Whether you’re looking for BCBAs, Clinical Directors, or RBTs, we’ve got you covered.