May 6, 2025

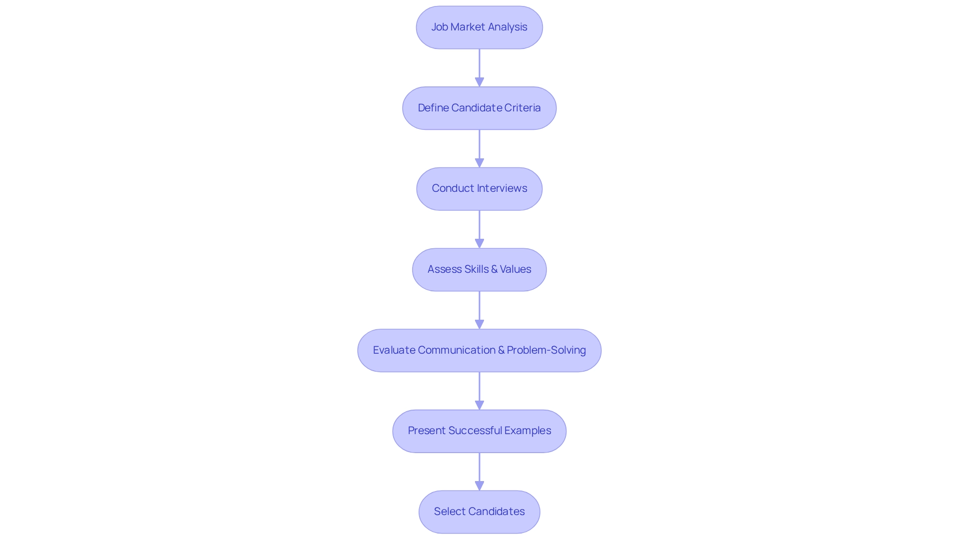
In today's rapidly evolving behavioral health landscape, the demand for Board Certified Behavior Analysts (BCBAs) is at an all-time high. To effectively conduct interviews for these critical roles, employers must prepare thoroughly. This preparation includes:
A well-organized interview process not only evaluates candidates' technical skills but also assesses their alignment with organizational values. By incorporating open-ended questions and behavioral techniques, employers can enhance the quality of their hires in this growing field. Have you considered how your current hiring practices align with these best practices?
Utilizing Hire ABA for recruitment can address these challenges, ensuring that you attract the best talent in the industry. With a focus on reliability and expertise, Hire ABA provides a streamlined approach to finding qualified BCBAs who fit your organization's needs. Don't miss out on the opportunity to elevate your hiring process and secure top-tier professionals for your team.
In today's competitive landscape, the demand for Board Certified Behavior Analysts (BCBAs) is skyrocketing. Organizations seeking to identify the most qualified candidates must recognize that interviews are not merely a formality; they are a pivotal gateway to success. Effective interviewing practices are essential, not only for evaluating technical skills but also for uncovering the interpersonal qualities critical in the field of Applied Behavior Analysis.
This article explores the multifaceted role of interviews in the hiring process, offering insights into:
By mastering these elements, employers can enhance their selection process, ensuring they bring on board professionals capable of making a profound impact on the lives of individuals with behavioral needs.
How prepared are you to tackle the challenges in hiring BCBAs? Consider how utilizing Hire ABA can transform your recruitment strategy.
Interviews are a critical component in the hiring process for Board Certified Behavior Analysts (BCBAs). With a projected 22% increase in demand for BCBAs in private practice, it is essential for employers to effectively assess applicants' qualifications, experience, and alignment with their organization's mission and values. These discussions not only evaluate technical skills but also provide valuable insight into candidates' communication abilities, problem-solving skills, and client interaction approaches.
As the job market for BCBAs continues to expand, the need for effective assessments becomes paramount. These evaluations not only ensure that the most suitable individuals are chosen but also enhance the overall effectiveness of (ABA) therapy services. Presenting examples of successful partnerships during interviews can significantly improve hiring outcomes, underscoring the importance of a structured assessment process in recruiting BCBAs.
At Hire ABA, our efficient job matching system guarantees that candidates are aligned with positions that suit their skills and career aspirations. This makes the selection phase even more critical. Are you facing challenges in your hiring process? Consider how Hire ABA can streamline your recruitment efforts and connect you with qualified professionals. Insights from case studies, such as 'Navigating the BCBA Job Market,' reveal practical strategies on how to conduct an interview, further emphasizing the essential role of these discussions in the recruitment process. The increasing focus on applied behavior analysis highlights the necessity for sound hiring practices to ensure that qualified professionals are placed in positions where they can make a meaningful impact on the lives of children with autism and their families.
To effectively prepare for an interview with a BCBA applicant, consider these essential steps:
By adhering to these steps, employers can improve their interview process, ultimately resulting in better selection choices and enhanced outcomes for individuals with behavioral needs. The role of a BCBA can lead to significant improvements in communication, social abilities, academic achievement, and daily functioning for individuals with behavioral needs, underscoring the importance of selecting the right individual. Additionally, considering that the median annual wage for psychologists, including BCBAs, was $82,180 as of May 2020, hiring qualified professionals is a valuable investment in your organization.

To efficiently evaluate applicants during the assessment phase, consider applying the following techniques:
By utilizing these techniques, you can enhance the effectiveness of your discussions, ensuring that you choose individuals who are not only qualified but also aligned with the values and requirements of the ABA field.
Following interviews, are essential for nurturing connections and assessing candidate fit.
Ryan Bradshaw emphasizes how to conduct an interview by preparing thoroughly, asking thoughtful questions, and showcasing your enthusiasm for the role. By implementing these follow-up strategies, employers can create a more positive experience for applicants. This ultimately leads to better hiring decisions and stronger professional relationships. Additionally, staying informed about technology trends in interviewing can assist candidates in adapting their strategies for new assessment methods.
The demand for Board Certified Behavior Analysts (BCBAs) is on the rise, making the hiring process essential for organizations aiming to secure qualified professionals who can significantly impact the field of Applied Behavior Analysis. Effective interviews are a critical gateway to identifying candidates who not only possess the necessary technical skills but also align with the organization's mission and values. By understanding the purpose of interviews, preparing diligently, conducting assessments thoughtfully, and following up with candidates, employers can enhance their selection process and improve outcomes for individuals with behavioral needs.
Preparation is paramount. It encompasses clear role definitions, well-crafted interview questions, and a structured evaluation rubric. Utilizing techniques such as open-ended questions, behavioral interviewing, and role-playing scenarios allows interviewers to gain deeper insights into candidates' competencies and interpersonal skills. Are you currently facing challenges in your hiring process? Nurturing connections through timely follow-up practices fosters goodwill and reflects positively on the organization, strengthening the candidate experience.
Ultimately, mastering these interview practices positions organizations to hire the best talent while ensuring that BCBAs are equipped to deliver effective and compassionate care. As the demand for BCBAs continues to rise, embracing these strategies will be crucial for organizations striving to make a meaningful difference in the lives of those they serve. Investing in a refined hiring process is not just about filling a position; it is about building a team of dedicated professionals committed to transforming the lives of individuals with behavioral needs.
Why are interviews important in the hiring process for Board Certified Behavior Analysts (BCBAs)?
Interviews are critical for assessing applicants' qualifications, experience, and alignment with the organization's mission and values. They evaluate technical skills and provide insights into candidates' communication abilities, problem-solving skills, and client interaction approaches.
What is the projected demand increase for BCBAs in private practice?
There is a projected 22% increase in demand for BCBAs in private practice.
How do effective assessments impact ABA therapy services?
Effective assessments ensure that the most suitable individuals are chosen for positions, enhancing the overall effectiveness of Applied Behavior Analysis (ABA) therapy services.
What role does presenting examples of successful partnerships play in interviews?
Presenting examples of successful partnerships during interviews can significantly improve hiring outcomes and underscores the importance of a structured assessment process.
How does Hire ABA assist in the hiring process for BCBAs?
Hire ABA utilizes an efficient job matching system to ensure that candidates are aligned with positions that suit their skills and career aspirations, streamlining recruitment efforts.
What resources can help with conducting interviews for BCBAs?
Insights from case studies, such as 'Navigating the BCBA Job Market,' reveal practical strategies for conducting interviews, emphasizing their essential role in the recruitment process.
Why is there an increasing focus on sound hiring practices for BCBAs?
The increasing focus on applied behavior analysis highlights the necessity for sound hiring practices to ensure that qualified professionals are placed in roles where they can make a meaningful impact on the lives of children with autism and their families.
Our expert recruitment strategies and AI-driven sourcing ensure that you receive top-notch candidates quickly, without compromising on quality. Whether you’re looking for BCBAs, Clinical Directors, or RBTs, we’ve got you covered.