September 18, 2025

The article delineates the critical steps and requirements for employers aiming to adeptly navigate the RBT certification process in Indiana. Understanding certification prerequisites is paramount; it sets the foundation for effective preparation strategies for candidates. Moreover, ongoing education is essential for maintaining certification, ensuring the recruitment of qualified professionals in the field of Applied Behavior Analysis. As the demand for Board Certified Behavior Analysts (BCBAs) continues to rise, leveraging platforms like Hire ABA can streamline the recruitment process, providing access to a pool of qualified candidates.
Are you currently facing challenges in your hiring process? Consider how Hire ABA can address these issues and enhance your recruitment efforts. By prioritizing these steps, employers can not only meet certification requirements but also elevate the standards of care within their organizations.
The landscape of Applied Behavior Analysis (ABA) is evolving dramatically, with the demand for Registered Behavior Technicians (RBTs) surging in Indiana. This certification not only validates the skills of individuals entering this vital field but also serves as a critical asset for employers seeking qualified professionals to enhance client care.
However, navigating the complexities of RBT certification can feel daunting—what essential steps can you take to ensure success in this competitive arena?
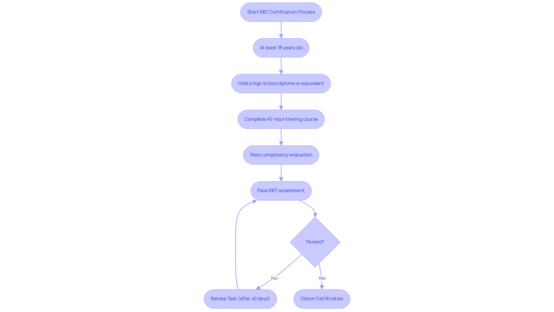
The demand for Registered Behavior Technicians (RBTs) is on the rise, highlighting the significance of the RBT certification in Indiana in the field of Applied Behavior Analysis (ABA). This credential signifies that an individual has met rigorous educational and training standards essential for delivering behavior-analytic services.
To obtain RBT certification in Indiana, applicants must fulfill several critical requirements:
Following this, candidates must successfully pass a competency evaluation and the RBT assessment, both supervised by the Behavior Analyst Certification Board (BACB).
What happens if an applicant does not pass the RBT test? They can retake it after a 45-day waiting period. Given that the first-time pass rate hovers around 70-80%, effective preparation is crucial. Many candidates dedicate 1-3 months to thorough review, focusing intently on the skills outlined in the RBT Task List.
For employers, understanding the RBT certification in Indiana is essential to ensure the recruitment of qualified professionals capable of providing effective support in ABA therapy settings. The average salary for RBTs is approximately $54,000 per year; however, this figure can fluctuate significantly based on experience and geographic location. Moreover, the job growth rate for RBTs is projected to be between 12% and 22% over the next decade, reflecting a robust demand for these professionals.
This certification not only enriches the skill set of RBTs but also enhances the overall quality of care provided to clients, making it a pivotal consideration in the hiring process.

Preparing for the RBT certification Indiana requires a well-organized learning plan. Candidates should begin by thoroughly reviewing the RBT Task List, which delineates the critical skills and knowledge areas assessed in the exam for the RBT certification Indiana, including:
Utilizing a diverse array of resources—such as textbooks, online courses, and practice exams—can significantly enhance comprehension and retention of the material. Establishing a study schedule that dedicates time to each topic is essential. Incorporating active learning techniques, like flashcards and collaborative study sessions, can further enhance understanding.
Moreover, participating in practice assessments is essential for adapting to the test format and identifying areas that need additional focus. Utilizing online practice assessments that replicate the actual RBT testing experience provides candidates with a more realistic preparation approach. Resources such as the BACB website and various online platforms offer invaluable materials for test preparation.
Candidates should also consider strategies for managing test anxiety, such as practicing relaxation techniques and ensuring sufficient rest prior to the assessment. By employing these strategies and resources, individuals can enhance their preparation efforts and increase their likelihood of success on the RBT certification Indiana exam. Furthermore, reflecting on performance post-exam can guide future study efforts and support ongoing professional development.

Completing the application process for RBT certification Indiana is crucial for aspiring professionals in the field of behavior analysis. First, applicants must create an account on the BACB website and thoroughly read the RBT Handbook to familiarize themselves with the requirements for the RBT certification Indiana, especially the upcoming changes set for 2026. They should gather necessary documentation, including:
Once prepared, applicants can submit their application for the RBT certification Indiana through their BACB account, ensuring they pay the required fees. After submission, they will receive instructions on scheduling their RBT exam through Pearson VUE. It is essential for employers to assist applicants in ensuring all documentation is accurate and submitted on time, as this will prevent any delays in the certification process. RBTs play a vital role in delivering behavior-analytic services under supervision. Therefore, it is imperative for candidates to stay organized and proactive throughout their application journey.

To maintain RBT certification in Indiana, individuals must fulfill renewal requirements biennially, which include submitting a renewal application and paying the requisite fee. A critical component of maintaining RBT certification in Indiana is the completion of at least 20 hours of continuing education during each renewal cycle. This education can encompass workshops, online courses, and various professional development opportunities designed to enhance skills and knowledge in Applied Behavior Analysis (ABA).
Research indicates that RBTs who engage in ongoing education demonstrate improved performance and better client outcomes. For instance, studies show that RBTs typically complete an average of 30 hours of continuing education, exceeding the minimum requirement. Employers should actively encourage their RBTs to pursue these educational opportunities, ensuring they remain aligned with the latest industry standards and practices, ultimately benefiting the clients they serve.
Various options for continuing education include:
By supporting RBTs in their professional development, employers can foster a more skilled workforce that enhances the quality of care provided to clients.

Mastering the RBT certification process in Indiana is not merely a pathway for aspiring professionals; it is crucial for employers aiming to elevate the quality of care in Applied Behavior Analysis (ABA). The rigorous standards and comprehensive training required for RBT certification ensure that individuals are well-prepared to deliver effective support across various therapeutic settings. This certification stands as a benchmark of competency, ultimately benefiting practitioners and clients alike.
Key steps to achieving RBT certification include:
Each of these elements plays a vital role in cultivating a skilled workforce capable of meeting the increasing demand for RBTs in Indiana. By emphasizing the value of preparation and continuous professional development, this article illustrates how employers can support their teams in achieving long-term success.
The significance of RBT certification extends beyond individual achievement; it profoundly impacts the wider community that relies on quality behavior-analytic services. Employers are encouraged to prioritize the recruitment and development of certified RBTs to ensure the highest standards of care. By investing in the training and ongoing education of RBTs, organizations can enhance service delivery and contribute to the overall advancement of the field. Taking these steps will ultimately lead to improved client outcomes and a more competent workforce, underscoring the importance of RBT certification in Indiana.
What is the RBT certification and why is it important?
The RBT certification signifies that an individual has met rigorous educational and training standards necessary for delivering behavior-analytic services in the field of Applied Behavior Analysis (ABA). Its importance is highlighted by the rising demand for Registered Behavior Technicians (RBTs) in Indiana.
What are the requirements to obtain RBT certification in Indiana?
To obtain RBT certification in Indiana, applicants must be at least 18 years old, hold a high school diploma or equivalent, and complete a comprehensive 40-hour training course aligned with the RBT Task List. Additionally, candidates must pass a competency evaluation and the RBT assessment, both supervised by the Behavior Analyst Certification Board (BACB).
What happens if an applicant does not pass the RBT test?
If an applicant does not pass the RBT test, they may retake it after a 45-day waiting period. The first-time pass rate is around 70-80%, so effective preparation is crucial.
How long do candidates typically prepare for the RBT assessment?
Many candidates dedicate 1-3 months to thorough review and preparation, focusing on the skills outlined in the RBT Task List.
What should employers know about RBT certification in Indiana?
Employers should understand the RBT certification to ensure they recruit qualified professionals capable of providing effective support in ABA therapy settings.
What is the average salary for RBTs and how does it vary?
The average salary for RBTs is approximately $54,000 per year; however, this figure can fluctuate significantly based on experience and geographic location.
What is the projected job growth rate for RBTs over the next decade?
The job growth rate for RBTs is projected to be between 12% and 22% over the next decade, reflecting a robust demand for these professionals.
Our expert recruitment strategies and AI-driven sourcing ensure that you receive top-notch candidates quickly, without compromising on quality. Whether you’re looking for BCBAs, Clinical Directors, or RBTs, we’ve got you covered.