December 6, 2025

The landscape of Applied Behavior Analysis (ABA) is undergoing a remarkable transformation, with a staggering 22% growth projected for ABA therapists over the next decade. This surge in demand for skilled professionals underscores the necessity of grasping the intricacies of the Registered Behavior Technician (RBT) exam registration process.
This guide not only delineates the essential steps and requirements for aspiring RBTs but also tackles common hurdles candidates may face along the way.
How can potential RBTs effectively navigate this complex registration journey to distinguish themselves in a competitive field?
To become a Registered Behavior Technician (RBT), candidates must complete the rbt exam registration and meet specific eligibility criteria that ensure they are well-prepared to deliver effective behavior analysis services.
Did you know that the demand for ABA therapists is projected to grow by 22% from 2018 to 2028? This statistic underscores the importance of having qualified professionals in the field. Here are the essential requirements:
These requirements are crucial as they ensure that applicants possess the foundational knowledge and skills necessary for effective practice in Applied Behavior Analysis (ABA) prior to rbt exam registration. With the average pass rate for first-time participants in RBT exam registration around 79%, while retakes see a pass rate of only 46%, it’s clear that preparation is key. Notably, 88% of RBTs are female, reflecting the demographic landscape of the workforce. The number of RBTs has increased by an average of 27% each year since 2014, highlighting the growing recognition of their importance in the field.
Are you facing challenges in hiring qualified RBTs? Consider how meeting these eligibility criteria can help you attract the right talent. The time to act is now-ensure your team is equipped with the best professionals in the industry.

To successfully register for the RBT exam, follow these essential steps:
Prepare Required Documents: Gather your proof of completed 40-hour training, competency assessment results, and identification documents. Being organized is crucial; candidates who prepare tend to navigate the process more smoothly.
Create a Behavior Analyst Certification Board Account: If you haven't done so already, visit the website to set up your account. This step is vital for managing your application and scheduling assessments.
Complete the Application: Fill out the RBT certification application online with accuracy. Attention to detail is key, as incomplete or incorrect information can delay your registration.
Submit Payment: Pay the $45 fee through the BACB portal. Timely payment is necessary to proceed with your application.
Receive Authorization to Test (ATT): After your application is processed, you will receive an ATT letter via email. This letter is your ticket to arranging the assessment.
Schedule Your Test: Use the details in your ATT letter to book your assessment at a Pearson VUE testing center. Arriving at least 30 minutes early on test day is advised to ensure a stress-free experience.
By following these steps, candidates can simplify their RBT exam registration process and prepare for success in the RBT assessment. Notably, the first-time pass rate for the RBT assessment in 2023 was 74%, highlighting the importance of thorough preparation. "Comprehensive preparation is essential for achieving success on the first attempt, which involves an in-depth review of the RBT task list and practicing with simulated assessments," emphasizes a successful RBT. Additionally, candidates can gain valuable insights by sharing experiences and strategies in study groups, enhancing their understanding and retention of key concepts.

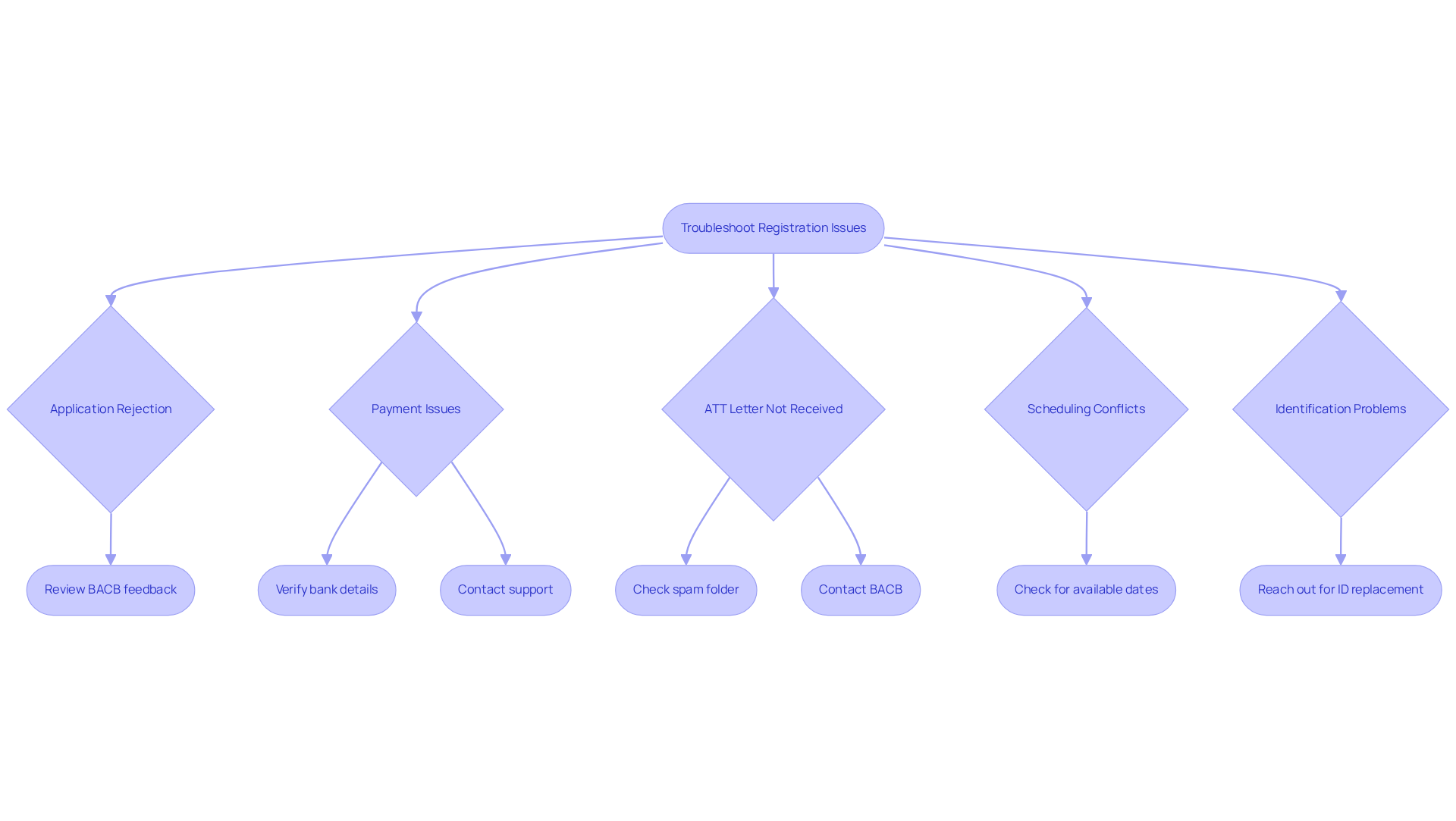
If you encounter issues during the RBT exam registration process, consider these troubleshooting tips:
Application Rejection: If your application is rejected, review the feedback from the Behavior Analyst Certification Board (BACB). Ensure all required documents are submitted and your information is accurate. Understanding the specific reasons for rejection can help you avoid similar pitfalls in the future.
Payment Issues: Payment problems can arise for various reasons. A significant percentage of candidates experience payment issues during the RBT exam registration process. Verify your bank details and ensure your card is valid. If the issue persists, reach out to support for assistance.
ATT Letter Not Received: If you don’t receive your Authorization to Test (ATT) letter within a few days after application approval, check your spam folder. If it’s not there, contact BACB for assistance to ensure you don’t miss your testing window.
Scheduling Conflicts: If you can’t find available assessment dates, check back frequently as slots may become available. Consider scheduling your assessment during off-peak times for better availability. Setting aside adequate preparation time is crucial, allowing you to adapt to any scheduling changes.
Identification Problems: Ensure you have two valid forms of ID ready for the test. If you’ve misplaced your ID, reach out to the issuing authority for a replacement before your test date.
By addressing these common issues proactively, you can enhance your chances of a successful RBT exam registration. Remember, thorough preparation is essential, as the average pass rate for the RBT assessment typically lies between 70% and 80%. Utilizing practice exams and structured study plans can significantly improve your readiness for the exam.

Successfully navigating the RBT exam registration process is essential for aspiring Registered Behavior Technicians. Did you know that the demand for qualified RBTs is skyrocketing? By understanding the certification requirements and meticulously following the outlined steps, candidates can position themselves for success in a field that is witnessing significant growth. Ensuring that all prerequisites are met and that registration steps are executed with precision not only enhances the likelihood of passing the exam but also contributes to the overall quality of behavior analysis services.
This article emphasizes critical components such as eligibility criteria, thorough preparation, and proactive troubleshooting of common registration issues. Key insights include the importance of gathering necessary documentation, managing application details accurately, and addressing potential obstacles with confidence. Candidates who engage with study groups and practice assessments can further solidify their understanding, ultimately leading to improved exam performance.
As the demand for qualified RBTs continues to rise, taking the necessary steps to complete the registration process is more important than ever. This journey is not merely about obtaining a certification; it is about committing to professional excellence in the field of Applied Behavior Analysis. By approaching the RBT exam registration with diligence and a strategic mindset, individuals can contribute meaningfully to the discipline and ensure they are equipped to make a positive impact in their communities.
What are the requirements to become a Registered Behavior Technician (RBT)?
To become an RBT, candidates must be at least 18 years old, have a high school diploma or equivalent, complete a 40-hour RBT training course, pass an RBT Initial Competency Assessment, and undergo a criminal background check within 180 days prior to application.
What is the significance of the RBT certification in the field of Applied Behavior Analysis (ABA)?
The RBT certification ensures that professionals have the foundational knowledge and skills necessary to deliver effective behavior analysis services, which is crucial given the projected 22% growth in demand for ABA therapists from 2018 to 2028.
How does the pass rate for the RBT exam vary between first-time participants and retakes?
The average pass rate for first-time participants in the RBT exam is around 79%, while the pass rate for retakes is only 46%.
What demographic trends are observed among Registered Behavior Technicians?
Notably, 88% of RBTs are female, indicating a significant demographic trend within the workforce.
How has the number of RBTs changed over the years?
The number of RBTs has increased by an average of 27% each year since 2014, reflecting the growing recognition of their importance in the field of ABA.
Our expert recruitment strategies and AI-driven sourcing ensure that you receive top-notch candidates quickly, without compromising on quality. Whether you’re looking for BCBAs, Clinical Directors, or RBTs, we’ve got you covered.