November 20, 2025

The surge in demand for Board Certified Behavior Analysts (BCBAs) is staggering. With a first-time pass rate for the Registered Behavior Technician (RBT) exam hovering around 70-80%, aspiring professionals in the field of Applied Behavior Analysis (ABA) face significant hurdles. This exam is not just a test; it’s a critical milestone that can shape your career.
So, how can you master the RBT exam? This guide offers invaluable insights, equipping candidates with effective study strategies and essential resources that can significantly enhance their chances of success. Imagine having the tools and knowledge to navigate the complexities of the exam with confidence.
However, many candidates find themselves overwhelmed during their preparation. What are the key strategies that can turn the tide and ensure a successful outcome on the RBT exam? Reflect on your current study methods. Are they truly effective?
By leveraging proven techniques and resources, you can transform your approach and boost your chances of passing on the first try. Let’s explore how you can take control of your preparation and achieve your goals.
The demand for Board Certified Behavior Analysts (BCBAs) is skyrocketing, making the Registered Behavior Technician (RBT) assessment a pivotal step for those seeking certification in Applied Behavior Analysis (ABA). This assessment comprises 85 multiple-choice questions: 75 scored and 10 unscored pilot questions, evaluating candidates across six essential content areas:
With a time limit of 90 minutes, effective time management is crucial for success.
Understanding this structure allows candidates to tailor their study strategies with the rbt exam study guide pdf, ensuring thorough preparation. To pass, individuals typically need to answer around 53 of the 75 scored questions correctly. Achieving this passing score is vital, as it not only validates an individual's competency in delivering behavior-analytic services but also enhances their employability in a field where the need for BCBAs and RBTs is projected to grow significantly.
Quality local training programs, combined with an rbt exam study guide pdf, can significantly boost first-time pass rates, making them an essential consideration for candidates. As the landscape of ABA therapy evolves, obtaining RBT certification becomes increasingly important, serving as a benchmark for quality and professionalism in therapeutic service delivery. Are you ready to elevate your hiring process? Consider how Hire ABA can help you find the right talent to meet this growing demand.

To prepare effectively for the RBT assessment, consider this: the first-time pass rate hovers around 70-80%. This statistic underscores the importance of thorough preparation. Collecting essential resources can significantly enhance your understanding and readiness. Here are key resources to consider:
Most applicants typically prepare for 1-3 months before attempting the RBT assessment. However, it's important to note that 20-30% of candidates may need to retake the assessment to achieve certification, highlighting the challenges faced during preparation. Mastering the RBT Task List and employing effective learning techniques can significantly boost your chances of success on the first attempt. According to the BACB, "Regular review over time, utilizing resources such as practice tests and manuals, can enhance your likelihood of success." By leveraging these resources, candidates can deepen their understanding of essential topics and improve their chances of passing.

To maximize your study effectiveness for the RBT exam, consider implementing the following techniques:
Create a Study Schedule: Establish specific times each day dedicated to studying. Consistency is crucial for information retention. Research indicates that students who adhered to organized study timetables, such as those recommended in the rbt exam study guide pdf, greatly enhanced their test results, with some noting improvements of up to 4.65 percentage points in their scores. As Patricia Chen emphasizes, "Strategize how you want to effectively direct your efforts before you pour your energy into it."
Active Learning: Engage with the material through active recall techniques. Instead of passively reading, explain concepts in your own words or teach them to someone else. This approach has been demonstrated to improve comprehension and memory, as students who employed active strategies achieved significantly better results on their assessments. Incorporating self-quizzing and peer explanations can further solidify your grasp of the material.
Practice Tests: Regularly take practice exams under timed conditions to simulate the test environment. This approach not only builds confidence but also helps identify areas needing improvement. Students who practiced under exam-like conditions using the rbt exam study guide pdf reported feeling more prepared and performed better on the actual test.
Group Study: Collaborate with peers to discuss challenging concepts. Collaborative learning can offer different viewpoints and improve comprehension. Engaging in discussions with fellow candidates has been linked to improved comprehension and retention of complex material.
Breaks and Self-Care: Incorporate regular breaks into your learning sessions to prevent burnout. Prioritizing physical and mental health during this intensive learning period is essential. Research shows that sufficient rest and self-care habits are positively related to assessment performance, emphasizing the importance of a balanced strategy for studying. Establishing a distraction-free environment can also improve concentration and productivity.

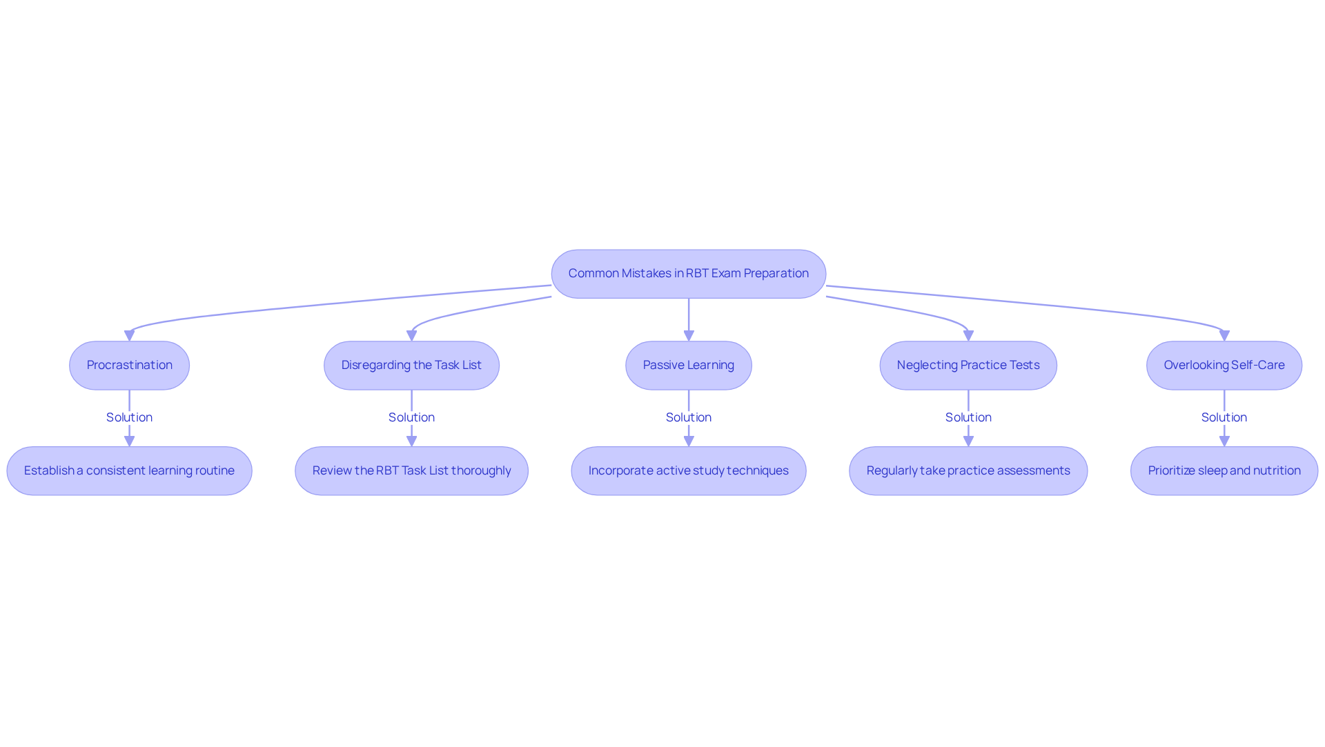
To enhance your chances of passing the RBT exam, consider these common mistakes:
Procrastination: Did you know that procrastination can significantly hinder your academic performance? Research shows that it correlates with a GPA decrease of about -0.16. Moreover, 94% of students report feeling less happy after delaying their work. This delay often leads to increased anxiety and a backlog of content to tackle. To combat this, establish a consistent learning routine. Create a distraction-free zone and try the 30/10 focus method to boost your productivity.
Disregarding the Task List: Are you thoroughly reviewing the RBT Task List? Neglecting it can leave gaps in your knowledge. Make sure you understand each topic covered in the RBT exam study guide PDF, as a solid grasp of the material is crucial for your success.
Passive Learning: Are you relying solely on reading materials? This passive approach can hinder your retention. Instead, incorporate active study techniques like flashcards and practice questions to reinforce your learning.
Neglecting Practice Tests: Have you been avoiding practice assessments? This can leave you unprepared for the exam format and question types. Regularly assessing yourself builds familiarity and confidence, both essential for success.
Overlooking Self-Care: Are stress and fatigue affecting your performance? Prioritize sleep, nutrition, and relaxation techniques to maintain focus and clarity. A well-rested mind is more capable of absorbing and retaining information, ultimately leading to better test results.
By addressing these common pitfalls, you can significantly improve your study effectiveness and overall performance on the RBT exam using the RBT exam study guide PDF.

Mastering the RBT exam is a crucial step for those aiming to become certified in Applied Behavior Analysis. Did you know that the demand for Board Certified Behavior Analysts (BCBAs) is on the rise? Understanding the exam structure, gathering the right study materials, and implementing effective study techniques are all critical components that can significantly enhance your chances of success. This journey requires a strategic approach, ensuring that you are well-prepared to tackle the challenges of the assessment.
Key insights emphasize the importance of familiarizing yourself with the RBT exam's content areas and utilizing comprehensive resources such as the RBT Task List and study guides. Are you engaging in active learning? Establishing a consistent study schedule and avoiding common pitfalls like procrastination and passive learning are essential strategies that can lead to improved performance. Furthermore, prioritizing self-care during the preparation process is vital; a healthy mind and body contribute to better retention and focus.
Ultimately, the path to RBT certification is not just about passing an exam; it’s about committing to a profession that plays a vital role in the lives of individuals receiving behavior-analytic services. By embracing the strategies outlined in this guide, you can equip yourself with the tools necessary to excel in the RBT exam and embark on a rewarding career in ABA. As the demand for qualified professionals continues to rise, taking proactive steps today can pave the way for a successful future in this impactful field.
What is the RBT exam and why is it important?
The RBT exam is an assessment for individuals seeking certification as Registered Behavior Technicians (RBTs) in Applied Behavior Analysis (ABA). It is important because it validates an individual's competency in delivering behavior-analytic services and enhances employability in a field with increasing demand for BCBAs and RBTs.
How many questions are on the RBT exam?
The RBT exam comprises 85 multiple-choice questions: 75 scored questions and 10 unscored pilot questions.
What are the content areas covered in the RBT exam?
The RBT exam evaluates candidates across six essential content areas: Measurement (12%), Assessment (18%), Skill Acquisition (32%), Behavior Reduction (24%), Documentation and Reporting (10%), and Professional Conduct (4%).
What is the time limit for the RBT exam?
The time limit for the RBT exam is 90 minutes.
How many questions do candidates typically need to answer correctly to pass the RBT exam?
Candidates typically need to answer around 53 of the 75 scored questions correctly to pass the RBT exam.
How can candidates prepare effectively for the RBT exam?
Candidates can prepare effectively by understanding the exam structure and using study materials, such as an RBT exam study guide PDF, to tailor their study strategies.
What role do local training programs play in preparing for the RBT exam?
Quality local training programs can significantly boost first-time pass rates for the RBT exam, making them an essential consideration for candidates.
Why is obtaining RBT certification becoming increasingly important?
Obtaining RBT certification is becoming increasingly important as it serves as a benchmark for quality and professionalism in therapeutic service delivery, especially as the landscape of ABA therapy evolves.
Our expert recruitment strategies and AI-driven sourcing ensure that you receive top-notch candidates quickly, without compromising on quality. Whether you’re looking for BCBAs, Clinical Directors, or RBTs, we’ve got you covered.