November 19, 2025

The use of token boards in Applied Behavior Analysis (ABA) therapy stands out as a vital tool for reinforcing positive behaviors in children. These boards visually represent rewards and progress, enhancing engagement and fostering essential skills like patience and self-regulation. Yet, implementing them effectively poses challenges.
How can caregivers and therapists ensure these systems remain motivating and tailored to individual needs? This guide delves into eight critical steps for mastering the token board approach, offering insights into design, goal-setting, and troubleshooting to maximize its impact on youth development.
A token board ABA is a crucial visual aid in Applied Behavior Analysis (ABA) therapy, designed to reinforce preferred behaviors. Typically, it features a token board aba that displays tokens symbolizing points or rewards, which children can earn by demonstrating positive actions. The primary goal of a reward chart is to provide immediate feedback and encouragement, helping kids grasp the connection between their behaviors and the rewards they can achieve. Research indicates that children utilizing reward charts show significant improvements in behavior, particularly in developing effort and patience - key skills for their growth.
In ABA therapy, the token board ABA functions as a structured reinforcement system, transforming abstract behavioral concepts into tangible objectives. These charts can be customized to meet individual needs, ensuring that the reinforcement is both meaningful and effective. For instance, children with autism often thrive in environments that offer consistency and clear expectations; visual aids help them understand which actions will earn rewards and when they can expect their incentives. This visual representation not only boosts engagement but also nurtures self-regulation and the ability to delay gratification.
Behavior analysts emphasize that when implemented consistently, reward charts can lead to substantial improvements in behavior and educational outcomes. They encourage positive actions while reducing problematic behaviors, making them essential tools in the therapeutic process. As the demand for effective ABA strategies continues to rise, the importance of reward systems in reinforcement remains significant, particularly as more professionals recognize their value in supporting youth development.

To effectively implement a token board, start by identifying specific actions you want to encourage. These actions should be clear, measurable, and achievable. For example, if your goal is to enhance a young person's concentration during activities, consider setting a target for them to remain focused for a specific duration, such as 10 minutes.
Once you've established these target behaviors, communicate these goals to the young individual using a token board aba in a clear and relatable manner. Use simple language and visual aids to help them understand what is expected. Regularly review these goals to ensure they remain relevant. Are they still achievable? Adjust them as necessary to reflect the individual's progress and changing needs.

Selecting effective rewards is crucial for the success of a token board ABA system in therapy. Why is this important? Because rewards must be meaningful and motivating to the young individual. Preference assessments play a vital role in this process, helping to identify items or activities that hold the most value for the individual. This ensures that the rewards resonate with their interests.
Rewards can vary widely. They may include:
It's essential to maintain a diverse range of rewards and adjust them over time to sustain the young person's interest and motivation. Recent studies indicate that regular preference evaluations can significantly enhance the effectiveness of these reward systems. By doing so, therapists can customize interventions to align with the changing preferences of the individual.
Consider this: an analyst might establish a reward system where youngsters earn points for completing tasks. These points can then be exchanged for favored activities identified through preference evaluations. This method not only reinforces desired behaviors but also fosters engagement by linking rewards to the young person's interests using a token board ABA. Ultimately, this approach leads to more significant changes in conduct.

When designing a token board, several key elements must be prioritized to ensure clarity and engagement:
In 2025, trends in visual design for interactive displays highlight the use of engaging components and digital formats, catering to the preferences of tech-savvy youth. BCBAs emphasize that clarity and visual attractiveness are essential, asserting that 'a well-organized reward system not only encourages kids but also aids their comprehension of expectations and advancement.' By focusing on these components, a token board ABA can effectively enhance positive behaviors and skill advancement in ABA therapy.

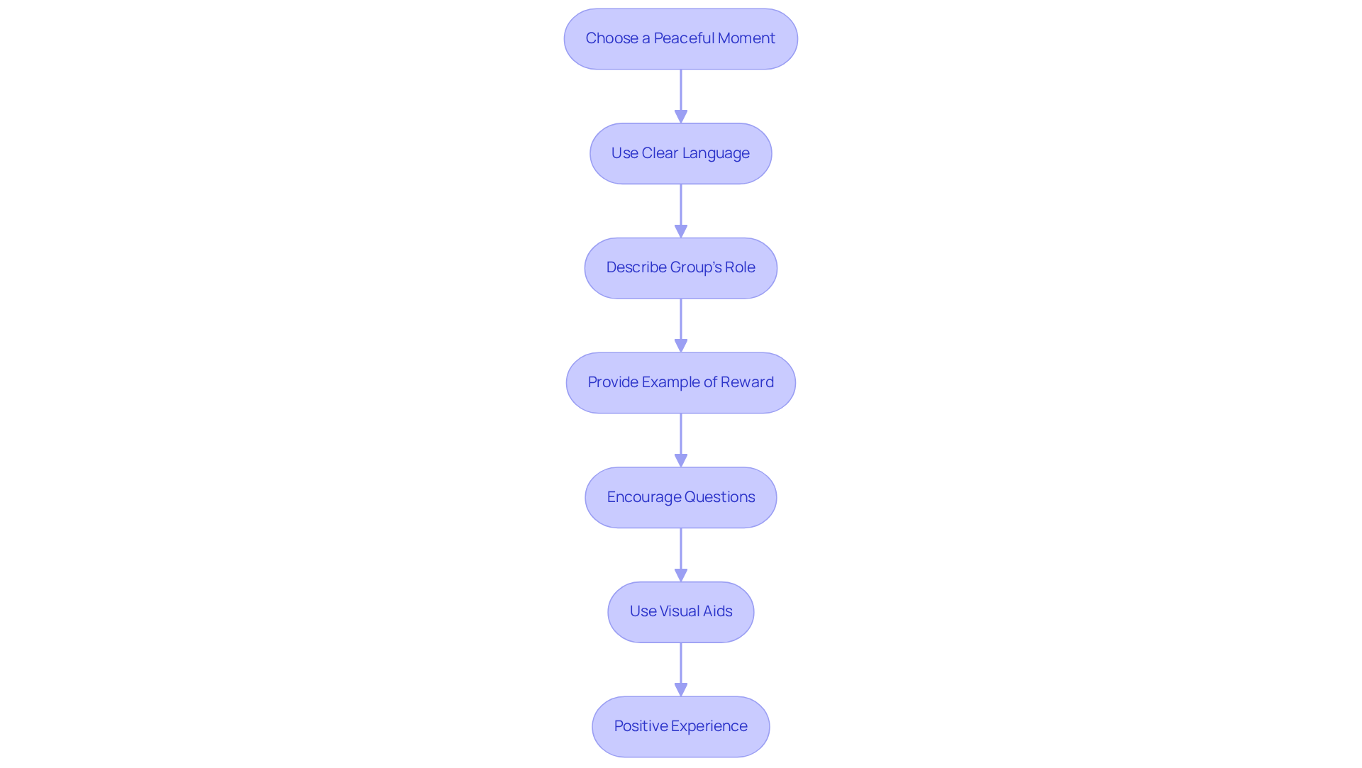
Present the item to the young one during a peaceful moment. Avoid times when they might feel irritated or unfocused. Use clear language to describe the group's role, emphasizing how earning points directly results in rewards. For instance, illustrate the process by providing the young one a reward for a simple, attainable behavior, such as sitting quietly for one minute. This prompt reinforcement not only elucidates the system but also fosters excitement for utilizing the visual chart. Encourage questions and provide reassurance to cultivate a positive attitude towards this new approach.
Studies show that youngsters who comprehend reinforcement systems are more inclined to interact effectively with them. Effective introductions frequently include visual aids, such as pre-loading the display with symbols, which can greatly improve understanding. For example, a young person might start with a token board ABA that is pre-loaded with 4 tokens, making the initial experience rewarding and motivating. Visual supports, such as a token board ABA, enhance independence for students with ASD, reinforcing the importance of using such aids. By nurturing a setting of assistance and transparency, young individuals can more effectively understand the link between their efforts and the rewards they receive. This ultimately results in enhanced conduct and skill advancement. As analysts recommend, adjusting the method according to the child's interests and reactions is essential for sustaining engagement and motivation.

To maximize the effectiveness of the board, maintaining a consistent approach is essential. Consider this: studies show that immediate rewards can improve conduct change by as much as 36%. This statistic underscores the importance of regular token distribution, which involves providing tokens immediately after the desired behavior is exhibited. Prompt reinforcement enhances the link between the action and the reward, significantly increasing the likelihood of the action being repeated. Additionally, courteous behavior toward teachers and classmates increased by 27%, showcasing the broader impact of positive reinforcement strategies.
Pairing reward earning with verbal praise and encouragement is another critical aspect of positive reinforcement. For instance, saying, "Great job staying focused! Here’s a token for your effort!" not only recognizes the young learner's achievement but also cultivates a positive learning environment. This approach aligns with findings that 82% of students recognize positive reinforcement as a key motivator. As B.F. Skinner noted, "This method involves adding a rewarding stimulus immediately after a behavior, which makes that behavior more likely to be repeated in the future."
Routine checks are vital as well. Regularly reviewing the student's progress on the token board allows for celebrating milestones and adjusting goals as necessary, keeping young individuals motivated and engaged. Consistent positive feedback creates a cycle of motivation, enhancing emotional resilience and self-esteem, which are crucial for sustained behavioral change. It is also important to vary the types of reinforcers used to prevent satiation, ensuring that young learners remain engaged and responsive. By tailoring reinforcement strategies to individual preferences, educators can significantly bolster desired behaviors in their classrooms.

Every young person is distinct, and their reward board should reflect their individual needs and skills. Consider these essential adaptations:
By applying these strategies, behavior analysts can develop adaptable reward systems that address diverse abilities, ultimately improving the success rates of youngsters in ABA therapy.

Implementing a reward system can present several challenges, but understanding these issues and their solutions can lead to positive outcomes. Here are some common challenges along with effective strategies to tackle them:
Loss of Interest: If a child shows reduced enthusiasm for the token board, refreshing the rewards or redesigning the board can reignite engagement. Personalizing symbols based on the child's interests can significantly enhance motivation and adherence. As Erin, a contributor at You Aut-a Know, emphasizes, "Making sure that your learner is earning a strong reinforcer (based on their own preference) will help increase their motivation to engage in the desired responses to earn it!"
Inconsistent Asset Distribution: Consistency is crucial in digital economies. Tokens should be awarded promptly after the desired action to strengthen the connection between the behavior and the reward. Delays in the token board aba distribution can lead to confusion and disengagement.
Behavioral Regression: If challenging behaviors resurface, it may be necessary to reassess the goals and rewards. Simplifying expectations or increasing the frequency of reinforcement can help re-engage the child. Research indicates that maintaining a strong link between symbols and significant backup reinforcers is essential for sustaining motivation.
Token Saturation: Over time, children may lose interest in rewards if they no longer seem valuable. To combat this, consider diversifying the types of symbols used on the token board aba and ensuring that the rewards remain appealing. Involving children in discussions about their goals can also foster a sense of ownership in the process. Research shows that using the right amount of rewards is vital for sustaining student motivation, as an excess can lead to diminished interest. Providing clear visual supports, like a token board aba, that illustrate how many units are needed for specific rewards can help young learners understand the system more effectively. This clarity can prevent frustration and enhance their ability to track progress. Visual tracking of progress is crucial for maintaining motivation.
Feedback and Celebration: Celebrating small achievements can make the process more engaging. When a child earns a reward on a token board aba, recognizing this accomplishment can reinforce positive behavior and encourage ongoing participation.
Gradual Modifications: If a child struggles with the current point system, consider adjusting the number of points required for rewards. For example, using a token board aba, transitioning from a five-token system to a three-token system can help maintain motivation without overwhelming the child. Regular review of the token board ABA through periodic evaluation of its effectiveness and making necessary adjustments based on the child's responses can ensure that the system remains engaging and effective. This iterative approach allows for continuous improvement in the token economy.

Implementing a token board in Applied Behavior Analysis (ABA) therapy is not just a strategy; it’s a powerful tool for reinforcing positive behaviors and fostering growth among young individuals. Have you considered how a visual aid can transform your therapeutic environment? By effectively utilizing a token board, therapists can create an engaging and structured setting that encourages children to connect their actions with meaningful rewards, ultimately enhancing their learning experience.
To successfully implement a token board, it’s essential to:
Each of these components is crucial in ensuring that the token board remains an effective tool for behavior modification, promoting self-regulation, and encouraging positive interactions across various settings.
In summary, mastering token board implementation can significantly enhance the effectiveness of ABA therapy. By adapting strategies to meet individual needs, regularly reviewing progress, and celebrating achievements, caregivers and therapists can cultivate a supportive atmosphere that nurtures personal growth. The insights shared in this guide serve as a valuable resource for anyone looking to elevate their approach to behavior management and support the development of young learners. Are you ready to embrace these practices and empower children to thrive in their behavioral journeys?
What is a token board in ABA therapy?
A token board in ABA therapy is a visual aid designed to reinforce preferred behaviors by displaying tokens that symbolize points or rewards. Children can earn these tokens by demonstrating positive actions.
What is the primary purpose of a token board?
The primary purpose of a token board is to provide immediate feedback and encouragement to children, helping them understand the connection between their behaviors and the rewards they can achieve.
How does a token board benefit children in ABA therapy?
Research indicates that children using token boards show significant improvements in behavior, particularly in developing effort and patience, which are key skills for their growth.
Can token boards be customized?
Yes, token boards can be customized to meet individual needs, ensuring that the reinforcement is meaningful and effective for each child.
Why are visual aids important for children with autism?
Visual aids are important for children with autism because they help create consistency and clear expectations, enabling these children to understand which actions will earn rewards and when they can expect their incentives.
What outcomes can be expected from consistent implementation of token boards?
When implemented consistently, token boards can lead to substantial improvements in behavior and educational outcomes, encouraging positive actions while reducing problematic behaviors.
How should specific goals be established for using a token board?
Specific goals should be clear, measurable, and achievable. For example, if the goal is to enhance concentration, a target could be set for the child to remain focused for a specific duration, such as 10 minutes.
How can goals for a token board be communicated to children?
Goals should be communicated using clear and relatable language, along with visual aids, to help children understand what is expected of them.
Should goals for the token board be reviewed regularly?
Yes, it is important to regularly review the goals to ensure they remain relevant and achievable, adjusting them as necessary to reflect the individual's progress and changing needs.
Our expert recruitment strategies and AI-driven sourcing ensure that you receive top-notch candidates quickly, without compromising on quality. Whether you’re looking for BCBAs, Clinical Directors, or RBTs, we’ve got you covered.