September 18, 2025

The demand for Board Certified Behavior Analysts (BCBAs) continues to rise, making it essential for professionals in the field to understand the factors influencing their salaries in Florida. On average, BCBAs earn around $74,309, but this figure can vary significantly based on:
For instance, experienced BCBAs can command salaries exceeding $107,950, particularly in urban areas.
Understanding these dynamics is crucial for behavior analysts. How can you set realistic compensation expectations and negotiate job offers effectively? By recognizing the impact of these factors, you can position yourself for success in your career.
If you're seeking to maximize your earning potential, consider leveraging platforms like Hire ABA for recruitment. Their expertise in the field can help you navigate the complexities of job offers and salary negotiations, ensuring you secure the compensation you deserve. Take action now and explore how Hire ABA can support your career advancement.
In the dynamic landscape of Florida's behavioral health services, the demand for Board Certified Behavior Analysts (BCBAs) has reached unprecedented levels, with an average salary of approximately $74,309. Yet, this figure merely scratches the surface; various factors—including experience, geographic location, and work settings—can significantly impact earning potential. As the recognition of Applied Behavior Analysis (ABA) therapy grows, professionals in this field confront a critical question: how can they effectively navigate the complexities of salary variations and maximize their earning potential in an increasingly competitive job market? The answer may lie in strategic recruitment solutions, such as those offered by Hire ABA, designed to empower BCBAs in their career advancement.
In Florida, the demand for Board Certified Behavior Analysts (BCBAs) is significant, with the average BCBA salary in Florida reported to be around $74,309, according to data from Indeed. This figure, however, can fluctuate considerably based on various factors, including location, experience, and the specific employer.
For example, in urban centers like Miami and Orlando, the BCBA salary in Florida can soar to over $89,801, reflecting both the heightened demand and the increased cost of living in these bustling regions. Understanding these fundamentals is essential for behavior analysts, enabling them to set realistic compensation expectations and negotiate effectively during job offers.
Are you currently facing challenges in hiring qualified BCBAs? Consider how Hire ABA can assist you in navigating these complexities.

Several key factors significantly influence the BCBA salary Florida variations.
Experience Level: Entry-level BCBAs typically earn around $66,565 annually. However, those with more than ten years of experience can demand compensation exceeding $107,950. This illustrates the substantial effect of experience on earning potential. Notably, the BCBA salary Florida for behavior analysts with over ten years of experience can earn as much as $107,950 due to state requirements and insurance coverage, which greatly enhances compensation expectations.
Geographic Location: Salary disparities across Florida are quite pronounced. For instance, the BCBA salary in Florida is often higher in metropolitan areas such as Tampa and Jacksonville compared to their counterparts in rural regions, where opportunities and remuneration tend to be lower. In fact, incomes in major metropolitan regions and high-paying states frequently surpass $100,000, highlighting the importance of geographic location.
Work Setting: The work environment is crucial in determining salary. Board Certified Behavior Analysts engaged in private practice or specialized clinics typically earn more than those working in educational settings, where funding and resources may be more limited. Many BCBAs in private practice can charge hourly rates approaching or exceeding $100, which is indicative of the BCBA salary Florida and the lucrative opportunities available in this sector.
Certifications and Specializations: Additional credentials, such as the BCBA-D designation or terminal degrees, can significantly enhance earning potential. These advanced certifications not only signify a higher level of expertise but also demonstrate a commitment to professional development, which is increasingly valued in the field. As noted by industry experts, pursuing advanced certifications can lead to higher salaries and better job prospects.

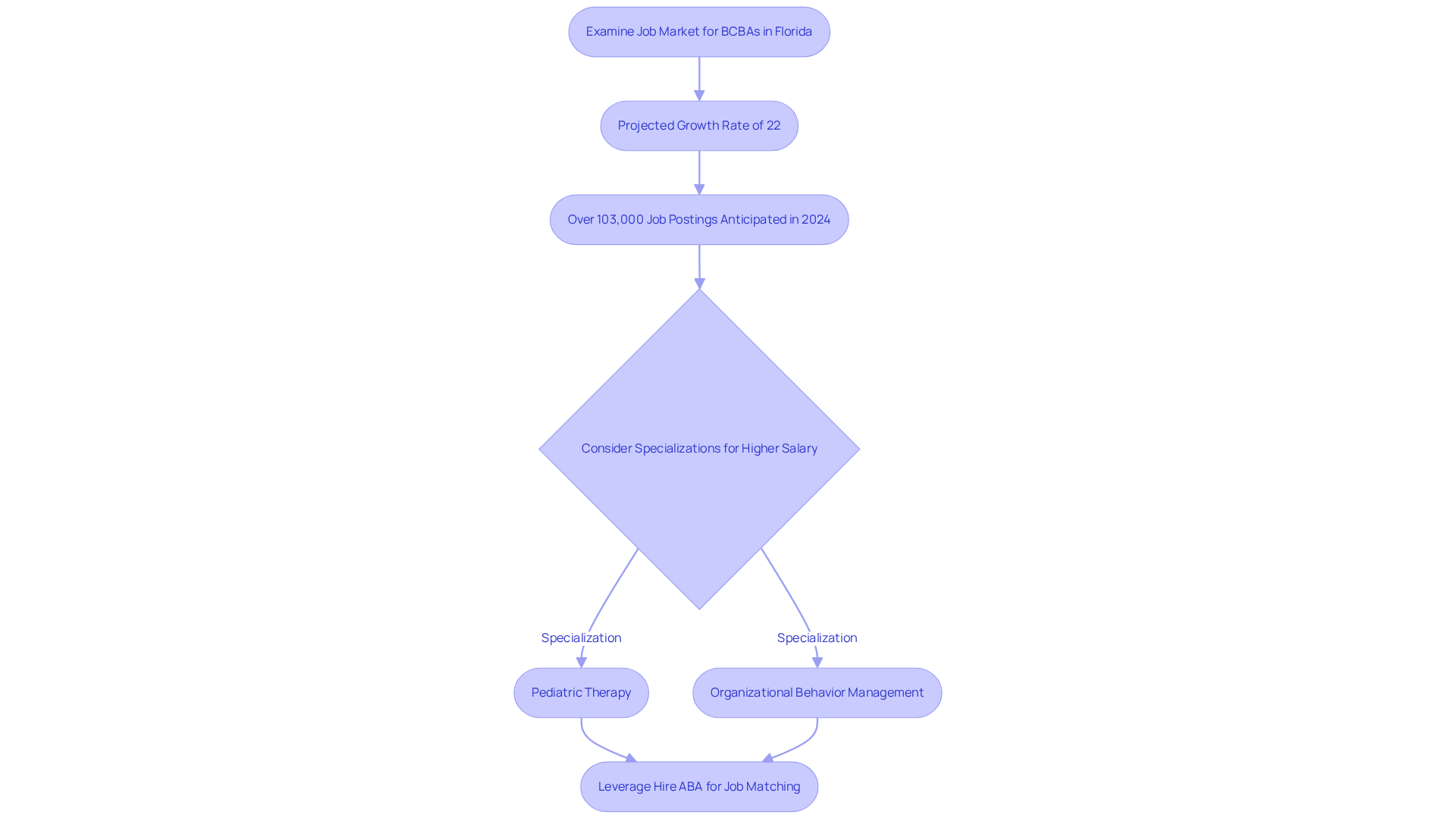
The job market for Board Certified Behavior Analysts (BCBAs) in Florida is thriving, with a projected growth rate of 22% over the next decade, which is positively affecting the bcba salary florida. This remarkable surge is largely attributed to the increasing recognition of the effectiveness of Applied Behavior Analysis (ABA) therapy, particularly in addressing autism spectrum disorders. Major metropolitan areas are witnessing a significant rise in job postings, with over 103,000 positions anticipated in 2024. The demand for board-certified behavior analysts is expected to remain robust, especially considering the attractive bcba salary in Florida, which presents a wealth of opportunities for both new graduates and seasoned professionals. Those specializing in high-demand fields, such as pediatric therapy or organizational behavior management, are likely to encounter even more lucrative job prospects, including the bcba salary florida, reflecting the evolving landscape of behavioral health services in the state.
To navigate this promising job market effectively, behavior analysts can leverage personalized job matching solutions offered by Hire ABA. Have you considered how tailored guidance could enhance your job search? By submitting their resumes for assessment, candidates receive customized insights that align their skills, preferences, and career goals with the best available roles. This process not only streamlines their job search but also significantly increases their chances of securing positions that fit their expertise.
Moreover, insights from successful case studies illustrate how Hire ABA has effectively matched candidates with ideal roles, further demonstrating the value of their services in achieving career success in ABA therapy. Don’t miss out on the opportunity to elevate your career—explore how Hire ABA can connect you with the right job today.

To enhance earning potential, Board Certified Behavior Analysts (BCBAs) can consider several effective strategies:
Pursue Advanced Education: Obtaining a doctoral degree (BCBA-D) can significantly elevate salary prospects. Advanced degrees often lead to salaries exceeding $120,000. For instance, behavior analysts with specialized training in fields such as organizational behavior management have reported income increases from $65,000 to over $86,000 within just a few years.
Specialize in High-Demand Areas: Focusing on niche areas within ABA therapy, such as trauma-informed care or behavioral health consulting, can result in greater compensation. The demand for behavior analysts specializing in these fields is expected to rise, reflecting the growing acknowledgment of their significance in effective treatment.
Network and Build Professional Relationships: Engaging with other professionals in the field can lead to valuable job referrals and collaborative opportunities. Networking at conferences or through professional organizations can enhance visibility and career prospects.
Negotiate Compensation Offers: Understanding market rates and being prepared to negotiate can help secure better compensation. Investigating compensation benchmarks and expressing your worth during negotiations is crucial. Many Board Certified Behavior Analysts have effectively raised their earnings through successful negotiation tactics. It's also crucial to consider regional salary differences, like the BCBA salary in Florida, as these can greatly impact earning potential.
Consider Private Practice: Many BCBAs find that working in private practice allows for greater flexibility and higher earning potential compared to traditional employment settings. Independent practitioners can charge rates approaching $100 per hour, with a BCBA salary in Florida ranging from $92,023 to over $203,193 annually, significantly boosting their overall income.

Understanding the dynamics of BCBA salaries in Florida is paramount for professionals navigating their careers in this field. The insights provided underscore the significant factors influencing salary variations, including experience, geographic location, work setting, and additional certifications. By comprehending these elements, BCBAs can set realistic expectations and make informed decisions regarding their career paths.
Key arguments presented reveal that the average BCBA salary in Florida is heavily influenced by experience, with seasoned professionals earning considerably more than their entry-level counterparts. Geographic disparities also play a vital role, as urban areas offer more lucrative opportunities compared to rural settings. Furthermore, the thriving job market, projected growth, and the potential for increased earnings through advanced education and specialization illustrate a promising landscape for BCBAs.
In light of these insights, it is imperative for behavior analysts to actively pursue strategies that enhance their earning potential. Engaging in continuous education, specializing in high-demand areas, and effectively negotiating compensation are essential steps toward achieving career success. As the demand for BCBAs continues to rise, seizing these opportunities will not only elevate individual careers but also contribute to the broader field of behavioral health in Florida.
What is the average salary for Board Certified Behavior Analysts (BCBAs) in Florida?
The average BCBA salary in Florida is reported to be around $74,309.
What factors can influence BCBA salaries in Florida?
BCBA salaries in Florida can fluctuate based on factors such as location, experience, and the specific employer.
How do salaries differ in urban centers compared to other areas in Florida?
In urban centers like Miami and Orlando, BCBA salaries can exceed $89,801 due to heightened demand and a higher cost of living.
Why is it important for behavior analysts to understand salary fundamentals?
Understanding salary fundamentals helps behavior analysts set realistic compensation expectations and negotiate effectively during job offers.
Our expert recruitment strategies and AI-driven sourcing ensure that you receive top-notch candidates quickly, without compromising on quality. Whether you’re looking for BCBAs, Clinical Directors, or RBTs, we’ve got you covered.