October 23, 2025

Behavioral tech jobs in ABA therapy roles are increasingly dominated by Registered Behavior Technicians (RBTs), who implement behavior analysis strategies under the expert guidance of Board Certified Behavior Analysts (BCBAs). The demand for these professionals is soaring, with job opportunities projected to grow significantly. This surge is largely due to the rising recognition of ABA therapy's effectiveness, which plays a crucial role in enhancing the quality of life for individuals facing developmental challenges, particularly those with autism spectrum disorder (ASD).
Are you facing challenges in hiring qualified RBTs? The need for skilled professionals in this field has never been greater. As organizations recognize the importance of ABA therapy, the demand for RBTs continues to rise. This is where Hire ABA steps in, providing a reliable recruitment platform tailored to meet your needs.
By leveraging Hire ABA, you can connect with qualified candidates who are ready to make a difference in the lives of individuals with developmental challenges. Our platform not only streamlines the hiring process but also ensures that you find the right talent to support your organization's mission. Don't miss out on the opportunity to enhance your team with skilled RBTs who are committed to delivering high-quality care.
In conclusion, the landscape of ABA therapy is evolving, and so should your hiring strategies. Embrace the growing demand for RBTs and consider how Hire ABA can help you navigate the hiring process effectively. Together, we can improve the lives of those who need it most.
The landscape of behavioral health is rapidly evolving, underscoring a significant surge in demand for skilled professionals who can implement effective therapeutic strategies. Registered Behavior Technicians (RBTs) play an essential role in delivering Applied Behavior Analysis (ABA) therapy, particularly to individuals diagnosed with autism spectrum disorder (ASD). With the market for ABA therapy projected to grow substantially, understanding the responsibilities and opportunities within behavioral tech jobs becomes increasingly vital.
How can organizations effectively navigate the challenges of recruiting qualified technicians to enhance their therapy teams and improve outcomes for clients? This question is paramount as the need for RBTs intensifies. Leveraging platforms like Hire ABA can streamline recruitment efforts, ensuring that organizations secure the talent necessary to meet this growing demand. By focusing on the unique skills and training of RBTs, organizations can build robust therapy teams that drive positive client outcomes.
Behavioral specialists, commonly referred to as Registered Behavior Technicians (RBTs), are vital paraprofessionals who implement behavior analysis strategies under the expert guidance of Board Certified Behavior Analysts (BCBAs). Their primary responsibility is to facilitate the delivery of Applied Behavior Analysis (ABA) therapy to individuals facing behavioral challenges, particularly those diagnosed with autism spectrum disorder (ASD).
Trained in specific techniques and strategies, RBTs play a crucial role in encouraging positive behavior changes and meticulously gathering data on client progress. They contribute significantly to the overall treatment plan devised by their supervising BCBA, ensuring that therapeutic actions are executed effectively and consistently. This collaboration is essential for achieving optimal outcomes in behavioral therapy.
As the demand for BCBAs continues to rise, the importance of skilled RBTs in the field of behavioral tech jobs cannot be overstated. Are you facing challenges in hiring qualified professionals for your ABA therapy team? Consider how utilizing a specialized recruitment platform can streamline your hiring process and connect you with the right talent. With the right support, your organization can enhance its service delivery and make a meaningful impact in the lives of those you serve.
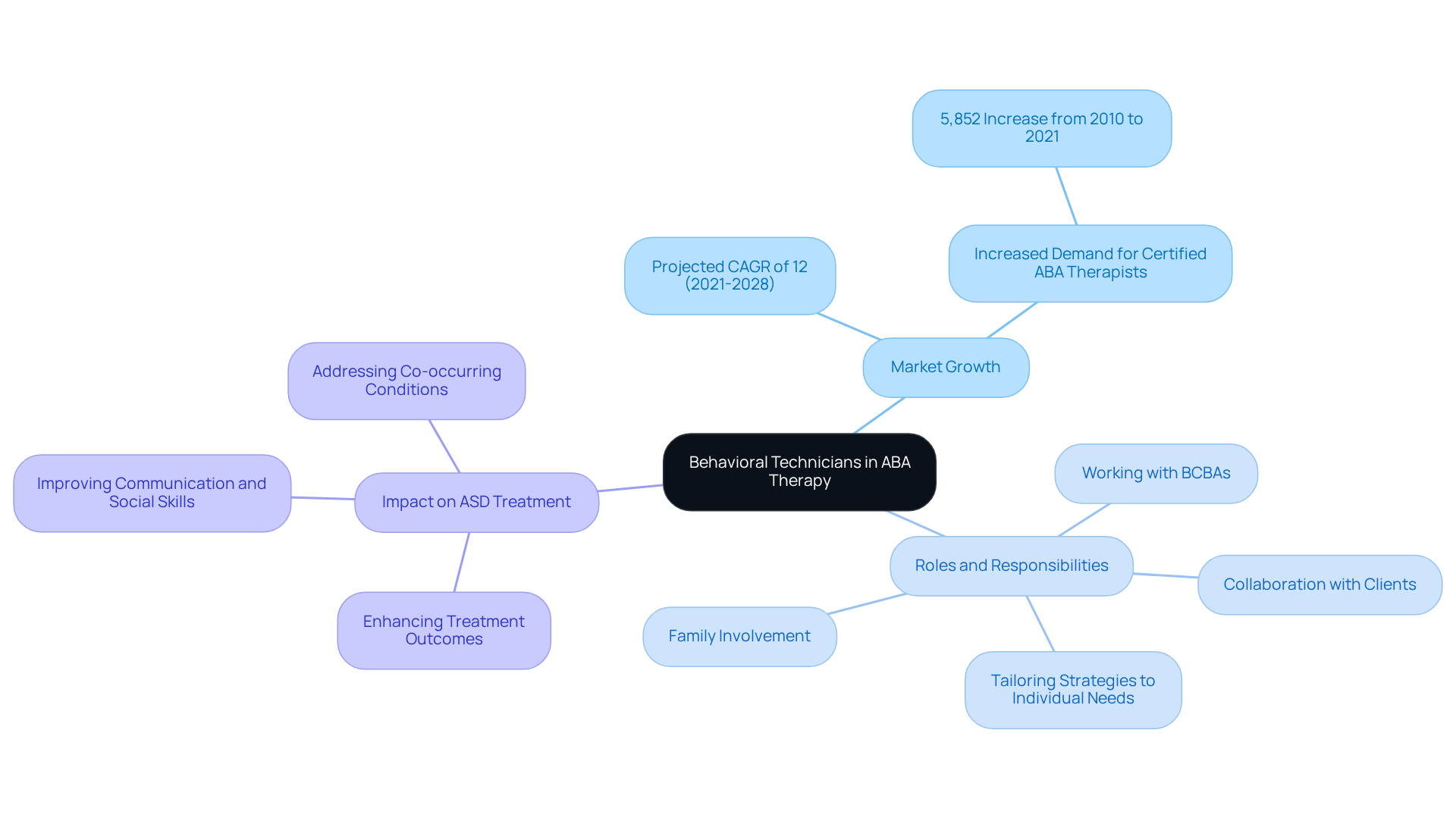
Practitioners in applied behavior analysis (ABA) therapy have become vital to the model, especially as the demand for effective approaches for individuals with autism spectrum disorder (ASD) continues to surge. Did you know that the ABA therapy market is projected to grow at a compound annual growth rate of 12% from 2021 to 2028? This statistic underscores the increasing need for trained professionals in this field.
Since the mid-20th century, ABA has evolved significantly, highlighting the necessity for specialists who can implement evidence-based practices. These professionals collaborate closely with clients, families, and Board Certified Behavior Analysts (BCBAs) to tailor strategies that meet individual needs. Their role is particularly crucial in diverse environments such as schools, clinics, and home-based therapy settings, where they provide direct support and create valuable learning opportunities for clients.
As the demand for skilled professionals in behavioral tech jobs rises, the contributions of these specialists to the effective delivery of ABA services cannot be overstated. Expert insights reveal that incorporating behavioral specialists into treatment teams enhances the overall efficiency of autism strategies. This makes them essential in the ongoing effort to assist individuals with ASD.
Are you facing challenges in hiring qualified ABA practitioners? Consider how Hire ABA can streamline your recruitment process for behavioral tech jobs and connect you with the expertise you require. With the right professionals on your team, you can significantly improve outcomes for individuals with ASD.

Therapeutic technicians play an essential role in executing treatment plans designed by Board Certified Analysts (BCBAs). Their key responsibilities encompass:
These methods effectively facilitate skill acquisition and mitigate maladaptive behaviors.
In addition to their therapeutic duties, behavioral technicians are tasked with:
Ongoing training and supervision are integral to their professional development, allowing them to stay updated on the latest techniques and best practices in the field.
Research highlights the effectiveness of these approaches, indicating that consistent application of ABA techniques can lead to significant improvements in:
As the demand for behavioral tech jobs continues to rise, the ability of skilled RBTs to execute their responsibilities effectively is crucial for the success of ABA interventions and the enhancement of clients' quality of life.

The employment prospects for behavioral specialists are exceptionally encouraging. The demand for Board Certified Behavior Analysts (BCBAs) and their support teams is expected to expand considerably in the upcoming years. Did you know that job opportunities for specialists in behavioral health are projected to rise by 25% by 2026? This surge is fueled by the increasing prevalence of autism and the growing recognition of Applied Behavior Analysis (ABA) therapy as an effective treatment approach.
Moreover, the job growth rate for Registered Behavior Technicians (RBTs) is projected at 17% by 2029, further highlighting the expanding opportunities in this field. This growth presents numerous pathways for individuals entering the profession, including potential careers in supervision, training, and specialized areas of practice. The job market for behavioral tech jobs has surged dramatically for BCBAs, with a staggering 5,852% increase in job availability from 2010 to 2021. It is expected to increase by an additional 22% by 2031.
This trend underscores the vital role that behavioral tech jobs play in supporting individuals with developmental challenges, making their contributions invaluable in the evolving landscape of behavioral health. With approximately 90,516 active job openings for ABA therapists nationwide and average salaries for BCBAs around $68,554—potentially reaching upwards of $87,535 for experienced professionals—the financial prospects in this field are also promising.
Are you facing challenges in hiring the right talent for your organization? Consider how Hire ABA can help you navigate these hiring needs effectively.

The significance of behavioral technicians in the realm of ABA therapy cannot be overstated. These dedicated professionals, often known as Registered Behavior Technicians (RBTs), serve as the backbone of effective therapeutic interventions, implementing strategies designed by Board Certified Behavior Analysts (BCBAs) and facilitating meaningful behavior changes in individuals, particularly those with autism spectrum disorder (ASD). Their role is critical in ensuring that therapy is delivered consistently and effectively, which is essential for achieving positive outcomes.
As the ABA therapy market expands, the demand for skilled behavioral technicians continues to grow. RBTs are tasked with:
The job outlook for these professionals is promising, with significant growth projected in the coming years, reflecting the increasing recognition of ABA as an effective treatment methodology.
The implications of this expanding field extend beyond mere employment opportunities; they resonate deeply with the lives of individuals facing developmental challenges. As the need for qualified behavioral technicians rises, organizations are encouraged to leverage specialized recruitment platforms to connect with the right talent. By investing in skilled professionals, the ability to enhance the quality of life for those served in ABA therapy settings becomes a tangible reality.
Are you facing challenges in hiring qualified RBTs? Consider how utilizing a platform like Hire ABA can streamline your recruitment process and ensure you connect with top talent in the field.
What is the role of a Behavioral Technician, also known as a Registered Behavior Technician (RBT)?
RBTs are paraprofessionals who implement behavior analysis strategies under the supervision of Board Certified Behavior Analysts (BCBAs). Their main responsibility is to facilitate the delivery of Applied Behavior Analysis (ABA) therapy to individuals, particularly those with autism spectrum disorder (ASD).
What are the primary responsibilities of RBTs?
RBTs are trained to encourage positive behavior changes and gather data on client progress. They play a crucial role in executing the treatment plans developed by their supervising BCBAs to ensure effective and consistent therapeutic actions.
Why are RBTs important in the field of behavioral therapy?
RBTs are essential for achieving optimal outcomes in behavioral therapy, as they assist in implementing strategies and monitoring client progress, which supports the overall treatment goals set by BCBAs.
How is the demand for RBTs changing in relation to BCBAs?
As the demand for BCBAs continues to rise, the importance of skilled RBTs in the field of behavioral tech jobs is becoming increasingly significant.
What can organizations do to improve their hiring process for RBTs?
Organizations facing challenges in hiring qualified RBTs may consider utilizing a specialized recruitment platform to streamline the hiring process and connect with the right talent, ultimately enhancing service delivery.
Our expert recruitment strategies and AI-driven sourcing ensure that you receive top-notch candidates quickly, without compromising on quality. Whether you’re looking for BCBAs, Clinical Directors, or RBTs, we’ve got you covered.