September 30, 2025

The article delves into the concept of extinction behavior in Applied Behavior Analysis (ABA) therapy, a crucial method for reducing or eliminating previously reinforced actions by withholding the reinforcement that sustains them. This approach is particularly relevant in addressing behavioral challenges in children with autism spectrum disorder.
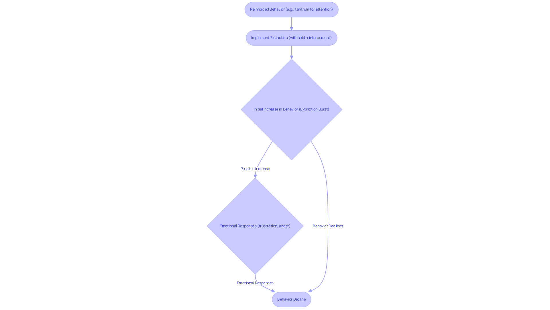
It is important to note that the initial application of extinction may result in a temporary increase in the undesired behavior—commonly referred to as an extinction burst. However, through consistent and ethical implementation, practitioners can achieve significant positive behavioral changes. This underscores the importance of understanding and applying extinction behavior effectively in therapeutic settings.
Understanding the nuances of extinction behavior within Applied Behavior Analysis (ABA) therapy is essential for practitioners aiming to foster positive behavioral changes in individuals, particularly those with autism spectrum disorder (ASD). This critical process involves systematically reducing or eliminating undesired actions by withholding the reinforcement that previously sustained them.
However, the journey to behavioral improvement is not without its challenges; practitioners often encounter initial increases in unwanted behaviors—known as extinction bursts—before the desired decline occurs.
How can therapists effectively navigate these complexities to ensure the emotional and developmental well-being of their clients while implementing extinction strategies?
In Applied Behavior Analysis (ABA) therapy, extinction is a critical process aimed at reducing or eliminating a previously reinforced action by withholding the reinforcement that sustains it. When an action that was once rewarded no longer receives that reward, its frequency is expected to until it eventually stops.
For instance, consider a young child who throws a tantrum to gain attention; if that attention is consistently denied, the frequency of tantrum behaviors may gradually diminish. However, it is essential to recognize that during the initial stage of this disappearance, an 'extinction behavior' may occur. This phenomenon is characterized by a temporary increase in the frequency, intensity, or duration of the behavior before it begins to decline.
Emotional responses such as frustration, anger, or sadness may also manifest in children during this process, underscoring the necessity for careful monitoring of their emotional well-being. Furthermore, it is vital to observe the frequency and intensity of the actions to track gradual reductions over time and assess the efficacy of intervention strategies.
Instructing suitable alternative actions while applying cessation techniques is crucial to prevent a return to unwanted habits. Ethical considerations must take precedence, ensuring that the emotional and physical well-being of the young individual is maintained throughout the process.
Understanding the concept of elimination actions is paramount for parents, therapists, and caregivers, as it fosters a cooperative atmosphere conducive to a young person's developmental progress. By applying extinction consistently, practitioners can facilitate enduring positive transformations in behavior, ultimately enhancing the quality of life for individuals receiving ABA therapy.

Extinction behavior practices are a cornerstone of Applied Behavior Analysis (ABA) therapy, particularly in addressing challenging behaviors in children with autism spectrum disorder (ASD). This technique transcends the mere act of ignoring unwanted behaviors; it involves a systematic analysis of the functions behind these actions and the reinforcements that sustain them. By pinpointing specific triggers and maintaining factors, therapists can effectively implement procedures designed to reduce undesirable behaviors. This is achieved alongside other strategies, such as reinforcement and prompting, culminating in a comprehensive treatment plan.
Current trends in ABA therapy underscore the integration of reducing undesired responses with targeted intervention techniques, including Discrete Trial Training (DTT) and naturalistic teaching methods. These approaches strive to generalize and sustain positive behavioral changes, ensuring that interventions remain effective across diverse settings. For instance, in a treatment strategy, a therapist may remove reinforcement to diminish a child's aggressive outbursts by systematically withholding rewards for such actions while concurrently promoting alternative, appropriate responses.
Experts emphasize the necessity of understanding extinction behavior within the context of ASD. Research indicates that approximately 62% of individuals subjected solely to the cessation of reinforcement experience a temporary escalation in unwanted behaviors before they ultimately decline. This phenomenon highlights the critical need for clinicians to vigilantly monitor and adapt their strategies, thereby and enhancing the overall effectiveness of interventions.
Examples of extinction behavior in treatment plans include scenarios where a child's tantrums are addressed by restricting access to preferred items contingent upon the tantrum, while simultaneously providing consistent reinforcement for calm behavior. Such structured approaches not only diminish challenging behaviors but also foster the development of functional communication skills, aligning with the overarching goals of ABA therapy.

Extinction response is a fundamental concept rooted in operant conditioning, a learning theory pioneered by B.F. Skinner in the mid-20th century. Skinner's innovative research demonstrated that actions could be molded through reinforcement and punishment, resulting in the identification of a critical principle: actions tend to decrease when reinforcement is withdrawn. Over the decades, the use of elimination has been refined by researchers and practitioners in Applied Behavior Analysis (ABA), particularly in therapeutic environments for individuals with developmental disorders. This historical context emphasizes disappearance as a fundamental aspect of modification, crucial for comprehending and applying .
Consider the implications of this principle in the context of autism management. Case studies illustrate how ABA therapy can tackle regression in autism, indicating that the careful use of discontinuation can lead to substantial advancements in management strategies. This reinforces the importance of extinction behavior in modern therapeutic practices. Moreover, the intricate connection between autism and the management of actions highlights the significance of eliminating responses in customizing effective interventions.
As the demand for Board Certified Behavior Analysts (BCBAs) continues to rise, understanding these principles becomes increasingly critical for healthcare employers seeking to implement effective ABA strategies. Are you facing challenges in hiring qualified professionals? Recognizing the value of extinction behavior can empower your recruitment efforts and enhance your therapeutic approaches. Embrace the opportunity to refine your strategies by leveraging the expertise of BCBAs and the insights from ABA research.

The essential traits of response termination in Applied Behavior Analysis (ABA) therapy are vital for successful application. These traits include:

Extinction behavior in practice can be illustrated through several key examples:
These examples highlight the adaptability of termination methods in addressing a broad spectrum of actions within therapeutic environments, showcasing their effectiveness in encouraging positive behavioral transformation and managing extinction behavior. However, practitioners should be aware of the potential for an extinction burst, where the unwanted behavior temporarily increases before it decreases, and remain consistent and supportive throughout the process to ensure the best outcomes.

Understanding extinction behavior within the framework of Applied Behavior Analysis (ABA) therapy is essential for effectively addressing and modifying challenging behaviors in individuals, particularly children with autism spectrum disorder. This process involves systematically withdrawing reinforcement that maintains undesirable actions, ultimately leading to a decrease in those behaviors over time. By grasping the nuances of extinction behavior, caregivers, therapists, and employers can foster a supportive environment conducive to positive behavioral change.
Key insights discussed throughout the article underscore the importance of:
Real-life examples illustrate how these strategies can be effectively implemented to reduce attention-seeking behaviors, tantrums, and escape-motivated actions. Understanding these elements not only enhances the efficacy of interventions but also promotes the overall well-being of individuals undergoing ABA therapy.
The significance of extinction behavior extends beyond individual cases; it serves as a foundational principle in the broader context of behavior analysis. As the demand for qualified professionals in this field grows, recognizing the value of extinction behavior can empower employers to refine their recruitment and training strategies. Embracing this knowledge will ultimately lead to improved therapeutic outcomes and a better quality of life for those receiving ABA therapy.
What is extinction behavior in ABA therapy?
Extinction behavior in ABA therapy refers to the process of reducing or eliminating a previously reinforced action by withholding the reinforcement that sustains it. When an action that was once rewarded no longer receives that reward, its frequency is expected to decrease until it eventually stops.
What happens during the initial stage of extinction behavior?
During the initial stage of extinction behavior, there may be a temporary increase in the frequency, intensity, or duration of the behavior before it begins to decline. This is known as 'extinction behavior.'
What emotional responses might children exhibit during extinction behavior?
Children may exhibit emotional responses such as frustration, anger, or sadness during the extinction process. It is important to monitor their emotional well-being throughout this time.
Why is it important to track the frequency and intensity of behaviors during extinction?
Tracking the frequency and intensity of behaviors is essential to assess gradual reductions over time and evaluate the efficacy of intervention strategies.
What should be done alongside extinction techniques to prevent a return to unwanted habits?
Instructing suitable alternative actions while applying cessation techniques is crucial to prevent a return to unwanted habits.
How does extinction behavior relate to children with autism spectrum disorder (ASD)?
Extinction behavior practices are particularly important in ABA therapy for addressing challenging behaviors in children with ASD. It involves analyzing the functions behind these actions and the reinforcements that sustain them.
What are some current trends in ABA therapy regarding extinction behavior?
Current trends emphasize integrating the reduction of undesired responses with targeted intervention techniques, such as Discrete Trial Training (DTT) and naturalistic teaching methods, to ensure that interventions remain effective across diverse settings.
What is a common outcome when reinforcement is solely ceased in individuals with ASD?
Research indicates that approximately 62% of individuals subjected solely to the cessation of reinforcement experience a temporary escalation in unwanted behaviors before they ultimately decline.
Can you give an example of how extinction behavior might be applied in a treatment plan?
An example includes addressing a child's tantrums by restricting access to preferred items contingent upon the tantrum, while simultaneously providing consistent reinforcement for calm behavior. This approach aims to diminish challenging behaviors and foster the development of functional communication skills.
Our expert recruitment strategies and AI-driven sourcing ensure that you receive top-notch candidates quickly, without compromising on quality. Whether you’re looking for BCBAs, Clinical Directors, or RBTs, we’ve got you covered.