November 21, 2025

Understanding the nuances of manuscript resubmission is crucial for authors navigating the intricate world of academic publishing. Did you know that a significant percentage of submissions face rejection due to misunderstandings in this process? This article explores the critical differences between 'revise' and 'reject and resubmit' decisions, offering strategies that can greatly enhance the quality of your submissions.
However, the journey to successful resubmission is not without its challenges. How can authors effectively address reviewer feedback and sidestep common pitfalls to boost their chances of acceptance? By delving into these strategies, you can transform your approach and improve your submission outcomes.
In academic publishing, grasping the resubmission meaning of the terms 'revise' and 'reject and resubmit' is crucial for any writer aiming for success. A 'revise' decision typically indicates that the document holds value but requires modifications before it can be accepted. On the other hand, 'reject and resubmit' implies a resubmission meaning, suggesting that while the document isn't suitable for publication at this moment, the editor sees potential in the work and encourages the writer to make significant changes before resubmitting.
Why does this distinction matter? Grasping these subtleties allows writers to tailor their edits effectively, focusing on the feedback provided to enhance their chances of approval in the future. For instance, if a manuscript receives a 'revise' decision, writers should zero in on addressing specific reviewer comments. Conversely, a 'reject and resubmit' may call for a more comprehensive overhaul of the manuscript's structure or argumentation.
By recognizing these differences, writers can better understand the resubmission meaning, allowing them to navigate the revision process with confidence and ensuring their work aligns with the expectations of academic publishing. Are you ready to refine your manuscript and increase its likelihood of acceptance? Understanding these terms is your first step toward success.

When faced with a 'revise and resubmit' decision, authors must comprehend the resubmission meaning and adopt a systematic approach to revisions. This is crucial for enhancing the quality of your manuscript and increasing the chances of acceptance. Here are some effective strategies to consider:
Thoroughly Review Feedback: Carefully read through all reviewer observations and the editor's letter. Identify key themes and areas that require attention. What insights can you glean from their comments?
Create a Revision Plan: Develop a detailed plan that outlines how you will address each comment. Prioritize major issues first, as these often have the most significant effect on the quality of the document. A structured plan can guide your revisions effectively.
Engage with Co-Authors: If applicable, discuss the feedback with co-authors to gather diverse perspectives on how to improve the manuscript. Collaboration can lead to innovative solutions.
Revise Methodically: Tackle revisions in a structured manner, addressing one section at a time. This aids in sustaining concentration and ensures that no remarks are missed. How can you break down the revisions to make them more manageable?
Document Changes: Keep a record of all changes made in response to reviewer comments. This documentation can be included in your resubmission meaning to demonstrate your responsiveness to feedback. It shows that you value the reviewers' insights.
Seek External Feedback: Before resubmitting, consider having colleagues or mentors review the revised manuscript to provide additional insights and catch any remaining issues. Their fresh perspective can be invaluable.
By following these strategies, you can enhance your manuscript and increase its chances of success. Remember, a thoughtful revision process not only improves your work but also demonstrates your commitment to quality.

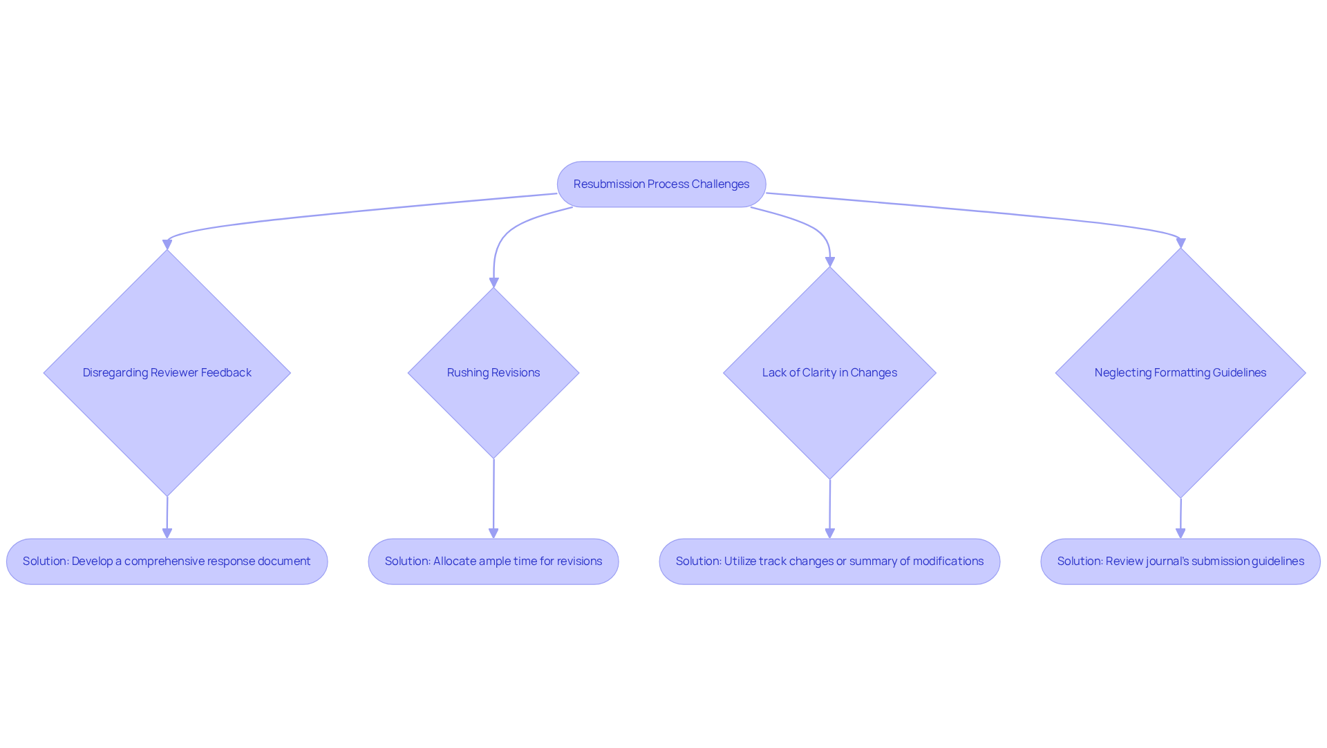
The challenges of the resubmission meaning can present various difficulties for writers. Addressing reviewer comments effectively is crucial for enhancing acceptance rates of submissions. Did you know that over 50% of articles submitted for review are ultimately approved for publication? This statistic underscores the importance of dedicating time to improve your work. Here are common pitfalls encountered and strategies to effectively navigate them:
Disregarding Reviewer Feedback: A significant mistake is failing to sufficiently respond to reviewer observations. Each point raised should be carefully considered and addressed in your revisions. Specialists like Mary H H Ensom emphasize that comprehensive replies to reviewer feedback not only improve the paper but also showcase the author's dedication to high-quality research.
Rushing Revisions: The pressure to resubmit quickly can lead to hasty and incomplete revisions. Statistics indicate that dedicating time to enhance your work significantly increases your chances of approval.
Lack of Clarity in Changes: Reviewers may struggle to understand how their suggestions were integrated if modifications are not distinctly indicated. This can lead to frustration and a negative impression of the author's responsiveness, reflecting the resubmission meaning.
Neglecting Formatting Guidelines: Adhering to specific formatting requirements is essential for each journal during resubmission. Overlooking details can lead to desk rejection.
Disregarding suggestions can greatly reduce the chances of approval, making it essential for writers to engage positively in the review process. Case studies indicate that authors who actively incorporate reviewer feedback often see a marked improvement in their manuscript quality and acceptance chances.

Understanding the nuances of manuscript resubmission is essential for authors navigating the academic publishing landscape. The distinctions between 'revise' and 'reject and resubmit' decisions are pivotal in guiding writers on how to approach their revisions. By familiarizing themselves with these terms, authors can effectively tailor their responses to reviewer feedback, ultimately enhancing their chances of acceptance.
This article outlines several key strategies for addressing both types of decisions. It emphasizes the importance of:
Additionally, it highlights common pitfalls, such as:
Alongside practical solutions to overcome these challenges. By implementing these strategies, authors can significantly improve the quality of their manuscripts and demonstrate their commitment to producing high-quality research.
Ultimately, the resubmission process should be viewed as an opportunity for growth and improvement rather than a setback. Embracing the feedback received and diligently working through revisions can lead to a stronger manuscript and a higher likelihood of publication. Authors are encouraged to view each revision as a step toward refining their work, ensuring that it meets the standards of academic excellence. Taking the time to understand and apply the insights from this article can pave the way for greater success in the competitive world of academic publishing.
What do the terms 'revise' and 'reject and resubmit' mean in academic publishing?
A 'revise' decision indicates that the manuscript has value but requires modifications before it can be accepted. In contrast, 'reject and resubmit' suggests that while the document is not suitable for publication at the moment, the editor sees potential and encourages significant changes before resubmission.
Why is it important to understand the distinction between 'revise' and 'reject and resubmit'?
Understanding this distinction allows writers to tailor their edits effectively, focusing on the feedback provided to enhance their chances of approval in the future. It helps writers know whether to address specific reviewer comments or to undertake a more comprehensive overhaul of their manuscript.
What should writers do when they receive a 'revise' decision?
Writers should focus on addressing the specific comments and feedback provided by the reviewers to improve their manuscript before resubmission.
What actions are recommended for a manuscript that receives a 'reject and resubmit' decision?
For a 'reject and resubmit' decision, writers should consider making significant changes to the manuscript's structure or argumentation before resubmitting it.
How can understanding these terms help writers in the revision process?
By recognizing the differences between 'revise' and 'reject and resubmit,' writers can navigate the revision process with confidence and ensure their work aligns with the expectations of academic publishing.
Our expert recruitment strategies and AI-driven sourcing ensure that you receive top-notch candidates quickly, without compromising on quality. Whether you’re looking for BCBAs, Clinical Directors, or RBTs, we’ve got you covered.