October 19, 2025

Behavioral specialists, specifically Board Certified Behavior Analysts (BCBAs), are in high demand in healthcare, playing a pivotal role by applying Applied Behavior Analysis (ABA) to create effective interventions for individuals with developmental disorders and behavioral issues. This article underscores their significance by detailing how BCBAs meticulously analyze behavior, develop tailored treatment plans, and collaborate with families and multidisciplinary teams. Such efforts lead to remarkable improvements in client outcomes and an enhanced quality of life.
Are you facing challenges in hiring qualified professionals? Understanding the benefits of utilizing Hire ABA for recruitment can transform your approach. BCBAs not only possess the expertise to implement effective strategies but also ensure that interventions are personalized to meet the unique needs of each client. By leveraging Hire ABA, you can connect with top-tier talent, ensuring that your organization is equipped with the best resources available.
In conclusion, the expertise of BCBAs is indispensable in fostering positive change in the lives of individuals with behavioral challenges. By prioritizing the recruitment of these specialists through reliable platforms like Hire ABA, you can significantly enhance your team's effectiveness and, ultimately, client satisfaction.
The escalating demand for behavioral specialists, particularly Board Certified Behavior Analysts (BCBAs), underscores their vital role in the healthcare landscape. These professionals employ Applied Behavior Analysis (ABA) to develop tailored interventions that markedly improve the quality of life for individuals confronting developmental and behavioral challenges.
Yet, as the field progresses, what does it genuinely mean to be a behavioral specialist? Why is their expertise essential in today’s healthcare settings? Understanding this dynamic not only illuminates the transformative impact of BCBAs but also prompts critical inquiries about their future in patient care and the enduring necessity for effective behavioral health interventions.
The demand for Board Certified Behavior Analysts (BCBAs) is surging, reflecting their vital role in the healthcare sector. A BCBA is a trained expert who embodies what is a behavioral specialist by applying the principles of Applied Behavior Analysis (ABA) to assess and implement effective interventions. Their primary responsibilities include:
This leads to the question of what is a behavioral specialist.
BCBAs work in various settings, including schools, clinics, and homes, focusing on enhancing communication, social skills, and adaptive behaviors among individuals. They are instrumental in training and supporting families and caregivers by explaining what is a behavioral specialist, ensuring that interventions are consistently effective in real-world situations. The impact of BCBAs on client outcomes is significant; research indicates that targeted intervention strategies can lead to substantial improvements in communication and social skills, particularly for individuals with developmental disorders.
As the need for BCBAs continues to grow, understanding what is a behavioral specialist is increasingly recognized as essential for fostering positive behavior changes and improving overall quality of life. Moreover, the median annual salary for BCBAs stands at approximately $82,816, underscoring the value of their expertise in the field.
At Hire ABA, we provide personalized resume assessments and advanced job fit scoring, empowering BCBAs to navigate their careers effectively. Are you facing challenges in finding roles that align with your skills and preferences? Our streamlined job matching process simplifies your path to the ideal ABA therapy position, offering comprehensive support from application to negotiation. Many BCBAs have successfully transitioned into rewarding roles through our tailored services, showcasing the effectiveness of our approach. Take the next step in your career with Hire ABA today.

To understand what is a behavioral specialist, it is important to recognize their essential role in healthcare, particularly in addressing developmental disorders, mental health challenges, and behavioral issues. Did you know that the demand for Board Certified Behavior Analysts (BCBAs) is rapidly increasing? Their expertise in Applied Behavior Analysis (ABA) enables them to create evidence-based interventions tailored to the unique needs of each client. By concentrating on behavior change and skill development, these professionals exemplify what is a behavioral specialist, as they empower individuals to gain greater autonomy and enhance their quality of life. Research shows that ABA therapy boasts an impressive success rate of over 89% in improving various developmental aspects in children with autism, highlighting its effectiveness.
Moreover, understanding what is a behavioral specialist is essential, as they play a pivotal role in educating caregivers and collaborating with multidisciplinary teams, which significantly enhances the overall efficiency of treatment plans. This comprehensive approach ensures that patients receive care that addresses both psychological and emotional needs, ultimately leading to improved patient outcomes and satisfaction.
At Hire ABA, we simplify the job matching process for BCBAs, offering personalized guidance from application to negotiation. Our advanced job fit scoring system identifies opportunities aligned with their skills and preferences, ensuring they can navigate their BCBA careers effectively while maintaining a healthy work-life balance and exploring the expanding opportunities in ABA therapy. Are you ready to take the next step in your career? Let Hire ABA be your partner in this journey.
![]()
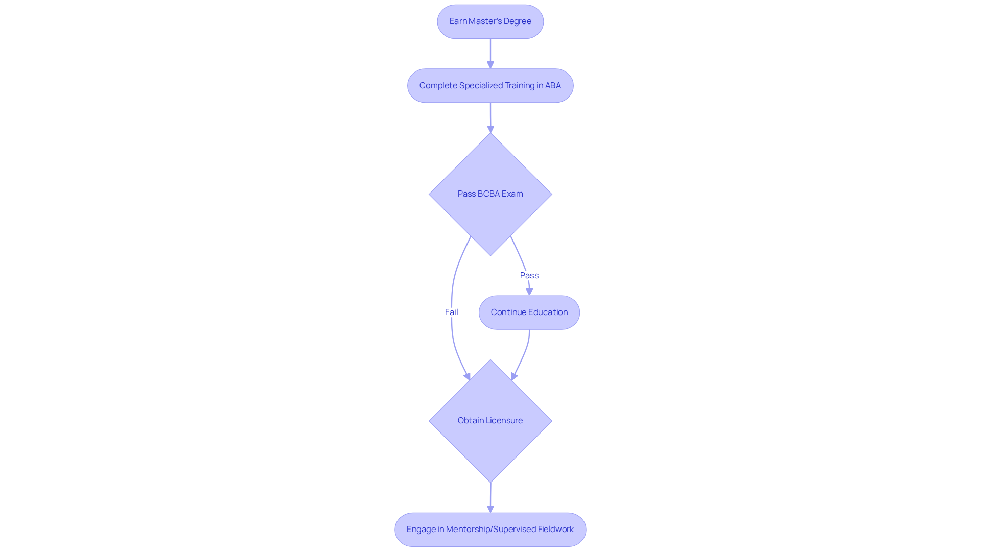
To become an expert in behavior, individuals typically need to earn a master's degree in psychology, social work, or a related area, followed by specialized training in Applied Behavior Analysis (ABA). Candidates often come directly from structured academic programs where the material is fresh in their minds, which contributes to their performance.
After completing their education, candidates must pass the Board Certified Behavior Analyst (BCBA) exam, an essential step for certification. This exam is known for its rigor, with a national average pass rate of approximately 65% for first-time test-takers, underscoring the importance of thorough preparation. The Behavior Analyst Certification Board emphasizes that achieving exam success on the first attempt can save time, reduce stress, and establish a strong foundation for a career in behavior analysis.
Continuing education is crucial, as it enables professionals to stay informed about the latest research and best practices in the field. Additionally, many states require licensure to work as a mental health practitioner, which may involve meeting specific clinical experience criteria and adhering to ethical standards.
Mentorship and supervised fieldwork are also critical components of preparation, providing invaluable hands-on experience. The BCBA certification not only enhances professional credibility but also significantly influences career advancement prospects in mental health, making it an essential credential for individuals in this field.

In numerous environments, including schools, hospitals, outpatient clinics, and private practices, understanding what is a behavioral specialist is essential. Did you know that the demand for Board Certified Behavior Analysts (BCBAs) is on the rise? In educational settings, these professionals collaborate with teachers to develop tailored behavior intervention plans for students with special needs, effectively addressing challenges such as autism and ADHD. This partnership is increasingly crucial, particularly as the need for experts in education has surged, with an average of 48,900 job vacancies expected each year over the next decade.
In healthcare environments, behavior experts work alongside doctors and therapists to provide comprehensive support for patients facing psychological challenges. This collaboration is contributing to an anticipated 19% increase in employment for these professionals from 2023 to 2033. Furthermore, many experts extend their services to clients' residences, offering direct assistance and training to families. This is essential for fostering positive behavior changes.
This adaptability across various settings underscores the vital role of behavioral specialists in enhancing behavioral health interventions and answering the question of what is a behavioral specialist in supporting diverse populations. Are you facing challenges in hiring qualified professionals? Consider how platforms like Hire ABA can streamline your recruitment process, ensuring you find the right experts to meet your needs.

In today's healthcare landscape, the demand for Board Certified Behavior Analysts (BCBAs) is surging, highlighting their essential role in delivering effective interventions through Applied Behavior Analysis (ABA). These professionals are pivotal not only in implementing tailored treatment plans but also in significantly enhancing the quality of life for individuals facing developmental and behavioral challenges. Their expertise in analyzing behavior patterns is fundamental in fostering positive behavior changes and improving client outcomes.
Key insights throughout this article reveal the growing necessity for BCBAs and their substantial impact on patient care. The evidence supporting the effectiveness of ABA therapy, particularly for children with autism, underscores the critical importance of these specialists within healthcare settings. Moreover, the diverse environments in which BCBAs operate—from educational institutions to private practices—demonstrate their adaptability and integral role in multidisciplinary teams.
As the need for qualified behavioral specialists continues to rise, it is imperative for healthcare systems and educational institutions to recognize their value and support their integration across various settings. Investing in the training and recruitment of BCBAs not only enhances patient care but also contributes to a more effective and compassionate healthcare environment. How can your organization leverage the expertise of BCBAs to address current challenges? Embracing this knowledge fosters a greater understanding of how behavioral specialists can drive meaningful change, ultimately leading to improved outcomes for individuals and communities alike.
What is a behavioral specialist?
A behavioral specialist, specifically a Board Certified Behavior Analyst (BCBA), is a trained expert who applies the principles of Applied Behavior Analysis (ABA) to assess and implement effective interventions for individuals, particularly those with developmental disorders.
What are the main responsibilities of a BCBA?
The primary responsibilities of a BCBA include analyzing behavior patterns, developing tailored treatment plans, and executing strategies designed to improve client outcomes.
Where do BCBAs typically work?
BCBAs work in various settings, including schools, clinics, and homes, focusing on enhancing communication, social skills, and adaptive behaviors among individuals.
How do BCBAs support families and caregivers?
BCBAs train and support families and caregivers by explaining the role of a behavioral specialist and ensuring that interventions are consistently effective in real-world situations.
What is the impact of BCBAs on client outcomes?
Research indicates that targeted intervention strategies implemented by BCBAs can lead to substantial improvements in communication and social skills, especially for individuals with developmental disorders.
What is the median annual salary for BCBAs?
The median annual salary for BCBAs is approximately $82,816, reflecting the value of their expertise in the field.
How can Hire ABA assist BCBAs in their careers?
Hire ABA provides personalized resume assessments and advanced job fit scoring to help BCBAs navigate their careers effectively, simplifying the job matching process and offering comprehensive support from application to negotiation.
Our expert recruitment strategies and AI-driven sourcing ensure that you receive top-notch candidates quickly, without compromising on quality. Whether you’re looking for BCBAs, Clinical Directors, or RBTs, we’ve got you covered.